返回列表 发布新帖

依然喜欢你---保证金(第36周)

评论1055

kevinwallaceLv.10 发表于 2006-1-10 22:55 | 查看全部
https://www.y2cn.com
原帖由 cashmere 于 2006-1-10 22:20 发表

h:在电脑上做笔记?那我不是天天记嘛!

你也做的很好啊

我是分不同周期,不同类型的信号机会的入场,设损,持仓,平仓制作系统图集

我主要是想强化感觉和系统思维

[ 本帖最后由 kevinwallace 于 2006-1-10 22:57 编辑 ]
What is important?

活到老,学到老
回复 点赞

使用道具 举报

cashmere楼主Lv.64 发表于 2006-1-10 22:57 | 查看全部
原帖由 yuyuglobal 于 2006-1-10 22:31 发表


看看1H的usdx 是否有缺口?

小时如果收星,该做多非美了吧h:h:

我看外汇宝的图上没有缺口.现在是89.37
回复 点赞

使用道具 举报

cashmere楼主Lv.64 发表于 2006-1-10 22:59 | 查看全部
原帖由 刘享哲 于 2006-1-10 22:45 发表
大家好啊!虎妹好!!

好久没有进来虎妹的家了,虎妹又进步不少啊!!!恭喜了!!


好啊!欢迎!
回复 点赞

使用道具 举报

cashmere楼主Lv.64 发表于 2006-1-10 23:01 | 查看全部
原帖由 刘享哲 于 2006-1-10 22:53 发表



咱又给我改名了?不是四喜丸子吗?

傻副司令好!

四喜丸子????干吗改名啊?!
回复 点赞

使用道具 举报

CSLyzhLv.10 发表于 2006-1-10 23:03 | 查看全部
原帖由 cashmere 于 2006-1-10 23:01 发表

四喜丸子????干吗改名啊?!

不会是被人封嘴了吧
'╱◥███◣
︱田︱ 田 田|
╬╬╬╬╬╬╬
回复 点赞

使用道具 举报

cashmere楼主Lv.64 发表于 2006-1-10 23:04 | 查看全部
原帖由 kevinwallace 于 2006-1-10 22:55 发表

你也做的很好啊

我是分不同周期,不同类型的信号机会的入场,设损,持仓,平仓制作系统图集

我主要是想强化感觉和系统思维

啥时专职炒汇呀?
回复 点赞

使用道具 举报

keplerLv.10 发表于 2006-1-10 23:06 | 查看全部
原帖由 cashmere 于 2006-1-10 23:04 发表

啥时专职炒汇呀?



他已经开始了h:
轻仓、等待机会、按计划止损和止赢
回复 点赞

使用道具 举报

cashmere楼主Lv.64 发表于 2006-1-10 23:07 | 查看全部
原帖由 CSLyzh 于 2006-1-10 23:03 发表

不会是被人封嘴了吧

刚注册的!是不是找工作去啦!
回复 点赞

使用道具 举报

Leonardo1977Lv.10 发表于 2006-1-10 23:07 | 查看全部
原帖由 kevinwallace 于 2006-1-10 22:55 发表

你也做的很好啊

我是分不同周期,不同类型的信号机会的入场,设损,持仓,平仓制作系统图集

我主要是想强化感觉和系统思维

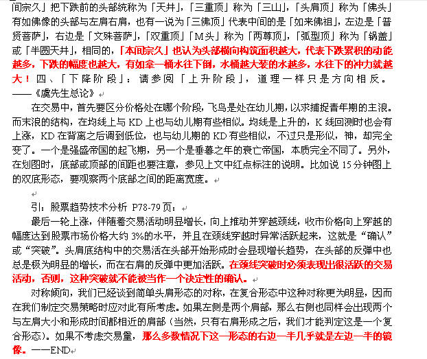
我比较喜欢对照一些经典的思路,比如总论等材料来进行学习。这样比较系统,心理上也有安定感。
下面是一部分内容的截图,比较大,就不上传了,作个写笔记的参考吧。
Snap4.jpg
Snap6.jpg
凡事相信 凡事包容  永不止息
回复 点赞

使用道具 举报

CSLyzhLv.10 发表于 2006-1-10 23:07 | 查看全部
原帖由 kepler 于 2006-1-10 23:06 发表



他已经开始了h:

专门干一件事才能干好
'╱◥███◣
︱田︱ 田 田|
╬╬╬╬╬╬╬
回复 点赞

使用道具 举报

回复

本版积分规则

关灯 在本版发帖
扫一扫添加微信客服
QQ客服返回顶部
快速回复 返回顶部 返回列表