返回列表 发布新帖

2月5日的外汇资讯,汇评与新闻

评论103

willieloke楼主Lv.65 发表于 2008-2-5 20:05 | 查看全部
https://www.y2cn.com
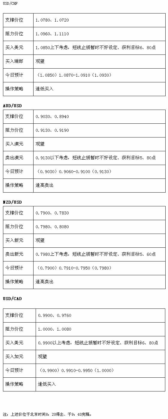
赵大鹏:莫名其妙开始稀里糊涂结束之直盘篇
dpa1.jpg
dpa2.jpg
论坛的一份子,献力由我开始。
回复 点赞

使用道具 举报

willieloke楼主Lv.65 发表于 2008-2-5 20:09 | 查看全部
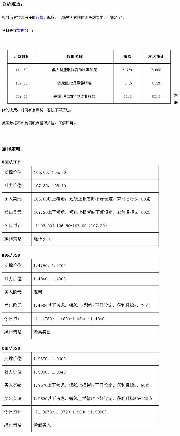
赵大鹏:莫名其妙开始稀里糊涂结束之交叉盘篇
dpb1.jpg
dpb2.jpg
dpb3.jpg
论坛的一份子,献力由我开始。
回复 点赞

使用道具 举报

willieloke楼主Lv.65 发表于 2008-2-5 20:10 | 查看全部
2月5日Andrew观点:各货币短线将分化
2008年02月05日15:38

  上周五美国的非农就业数据公布以来美元出现了上下来回震荡的走势,昨晚美国公布了一些次重要的经济数据,其中12月份工厂订单的增长幅度稍低于市场预期,12月底耐用消费品订单的情况大致符合预期,总体来说对美元略有利空作用,数据公布后美元依然横向波动为主,反映出在美元跌到目前水平附近市场开始产生了一定分歧,于是美元对各非美货币的走势将出现分化。在这个分化的过程中高息货币澳元和纽元将表现最强,因为美元经过最近连续的下调利率后使得澳元对美元以及纽元对美元的套息价值大大增加,而且最近各国股市也呈现出稳定的反弹行情,这会让套息资金更加放心地流入这两个货币对;另外商品货币加元也有走强的意愿,因为在周线图中美元对加元处于顶背离下,之前该货币对的反弹浪宣告结束并将重回跌势。表现最弱的非美货币将是瑞郎和日元,因为这两个货币的利率很低将成为套息融入资金的对象,而且最近外汇市场上过于平静,没有行情的话也会激发更多交易者参与套息交易中。

  美元指数昨天在75.28到75.54不大的区间内震荡,在1小时图中目前短线的均线系统开始横向穿插,而且其他短线指标也处于中性的状态,这样美元短线将暂时过渡到一个稍大的箱体震荡的行情。从短线的支撑和压力位来测量,这个箱体的顶部在76.10,底部在74.90,美元指数到达76.10时再做空美元比较安全,而短期内如果美元指数下跌到74.90容易出现反弹。

  由于目前美元指数的点位处于局部震荡箱体的中位区域,所以做多美元或做空美元都有空间,更安全的做法是做对冲交易,这样可以规避掉许多美元涨跌的风险而谋求利润,具体做法是:逢低做多美元对瑞郎,今天可以考虑1.0865的支撑位;并逢高做空美元对加元,今天可以考虑0.9965的压力位,或在0.9035的支撑位等待逢低做多澳元对美元的机会,以及在0.7880的支撑位等待逢低做多纽元对美元的机会……
论坛的一份子,献力由我开始。
回复 点赞

使用道具 举报

willieloke楼主Lv.65 发表于 2008-2-5 20:11 | 查看全部

*** 汇评帖完 ***

回复 点赞

使用道具 举报

回眸笑步生Lv.3 发表于 2008-2-5 20:12 | 查看全部
准吗?
回复 点赞

使用道具 举报

lxLv.8 发表于 2008-2-5 20:24 | 查看全部
回复 点赞

使用道具 举报

willieloke楼主Lv.65 发表于 2008-2-5 20:25 | 查看全部
论坛的一份子,献力由我开始。
回复 点赞

使用道具 举报

旦旦Lv.10 发表于 2008-2-5 20:45 | 查看全部
新春快乐!
回复 点赞

使用道具 举报

egasegas 发表于 2008-2-5 20:52 | 查看全部
提示: 作者被禁止或删除 内容自动屏蔽
签名被屏蔽
回复 点赞

使用道具 举报

SJWLv.2 发表于 2008-2-5 22:03 | 查看全部

                               
登录/注册后可看大图
回复 点赞

使用道具 举报

回复

本版积分规则

关灯 在本版发帖
扫一扫添加微信客服
QQ客服返回顶部
快速回复 返回顶部 返回列表