返回列表 发布新帖

12月13日的外汇资讯,汇评与新闻

评论148

willieloke楼主Lv.65 发表于 2007-12-13 18:20 | 查看全部
https://www.y2cn.com
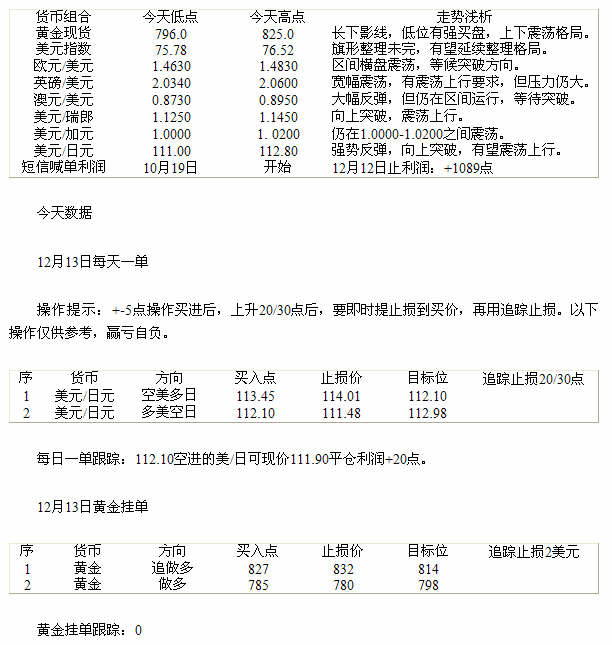
12月13日汇市神奇点 - 茵子  (12月13日)
yz.jpg
论坛的一份子,献力由我开始。
回复 点赞

使用道具 举报

willieloke楼主Lv.65 发表于 2007-12-13 18:20 | 查看全部
欧元盘整运行 等待突破方向 - 敬松  (12月13日)

走势回顾:
欧元/美元短线保持窄幅区间盘整运行格局,汇价二次测试1.4570一线最后仍未能形成有效突破上行走势。日线图形K线小幅收阳线,汇价保持在均线系统的依托下运行,均线系统有发散上行转为汇聚,欧元/美元中线走势以向上为主。

当日短线方向:震荡整理
弱支撑:1.4660 强支撑:1.4610
弱阻力:1.4570 强阻力:1.4770

走势分析:
从小时图形上分析,短线汇价上下穿越均系统,表明走势进入区间震荡盘整运行格局。昨日汇价二次测试1,4570一线仍受阻力转为下落运行。MACD指标在零轴上方张口向上,多头动能稍占优势,当前等待汇价突破后方能确立方向,预计今日欧元/美元短线维持盘整节奏为主。

操作参考:
近期操作中,中线以向上为指导思路;短线以区间操作为指导思路。

有仓者:
多仓持有欧元的投资者,将止损设置在1.4600,目标:1.4730
空仓持有欧元的投资者,将止损设置在1.4770,目标:1.4660

空仓者:
空仓投资者保持观望态度。
论坛的一份子,献力由我开始。
回复 点赞

使用道具 举报

willieloke楼主Lv.65 发表于 2007-12-13 18:22 | 查看全部
12月13日外汇技术分析 - 王冀平  (12月13日)

欧元4小时图:

英镑4小时图:

美日4小时图:

黄金4小时图:
yp1.gif
yp2.gif
yp3.gif
yp4.gif
论坛的一份子,献力由我开始。
回复 点赞

使用道具 举报

willieloke楼主Lv.65 发表于 2007-12-13 18:22 | 查看全部
12月13日外汇投资透视 - Laidi  (12月13日)

澳元在本国交易时段持续疲弱,兑美元急剧下滑。但澳元在美国交易时段扳回部分跌幅,因投资者重返套息交易。澳元交投区间位于0.8749至0.8902美元。

新西兰元涨逾1.3%,因投资者逢低买入新西兰元。新西兰元在过去的一周里已上涨3.7%至一个月高位,收报0.7886美元。

美元上涨,因此前美联储和其他央行宣布新计划以缓解金融市场流动性问题。

欧元兑美元上涨,因此前美联储温和降息25个基点令市场感到失望。欧元收报1.4707美元。

日元兑主要下跌,因此前美联储和其他央行宣布新计划以缓解金融市场流动性问题。日元在112.45左右交投,收报112.19。
论坛的一份子,献力由我开始。
回复 点赞

使用道具 举报

willieloke楼主Lv.65 发表于 2007-12-13 18:22 | 查看全部
12月13日汇市评论 - 段云强  (12月13日)

继美联储第3次调降利率25基点之后,昨日又宣布将与5大央行联手缓解市场流动性压力,受此影响,日元等低收益货币遭到抛售,带动高收益货币大幅上升。央行的举措有机会提升市场的风险承受意愿,短线可能对日元等构成压力,但其走势仍将取决于股市的发展,很大程度上可能会震荡。日内关注美国的PPI数据,或给与美元走势以新的指引,不过市场的焦点仍可能在套息交易上,日元交叉盘走势或左右市场。

美元指数
美元指数在76.00以上小幅上落,日图技术指标开始反复,走势有机会逐步震荡,支持于75.90,跌破或测试75.60/40,而关键支持区域在75.20/00,中线来说维持在这一区域以上,美元的反弹行情可能会延续。短线阻力在76.40/60,关键阻力在76.80,只有突破这里才可恢复上行动能,否则或维持在75.40至76.40/60间震荡上落。预期日内可能会小幅回升,向上挑战76.40/60,但受阻之后或回落。

欧元/美元
欧元/美元维持在1.4750下方震荡,后市这里依然关键,若能够突破欧元将有机会打破日线图上可能形成头肩顶的利淡讯号,进一步升向1.4800,日图指标反复回升,走势有靠稳的迹象,支持于1.4630,跌破或有机会跌向1.4600及1.4570,关键支持在1.4520,后市若跌破这里,欧元走势或有所不妙。日内可能会先行向下寻求支持,但在1.4639或1.4570受到支持或转入回升。。

英镑/美元
英镑/美元大幅震荡,受到5大央行联手救市行动的鼓舞,一度突破2.0520,触及2.0578的高点,但由于美股回吐涨幅而反复回落。日图指标显示短线调整仍有望持续,目前的阻力仍位于2.0520/80,突破可能会以2.0670/80为目标。中线来说,英镑/美元需要突破这里走势才可以好转,否则下跌风险依然存在。支持于2.0420,关键支持在100天均线的2.0370,维持在这里以上,仍有进一步走高的可能,预期短线波动区间或落在2.0370/20至2.0670/80间。日内可能反复乡下寻求支持,之后或酝酿回升。

波浪分析:承接中线分析,在2.0652完成整个W浪上升,下跌至1.9650完成X浪调整,目前转入Y浪上升,其中自1.9650上升至2.0365可能使Y浪的w浪,跌至1.9878完成x浪下跌,之后转入y浪上升,y浪可能在2.1160完成,转入大型A—B—C调整,则从2.1160下跌至2.0352可能是A浪,目前处于B浪调整,在2.0830受阻回落,或已转入C浪下跌,则跌至2.0533可能是1浪或w浪,受阻于2.0677/85而转入3浪或y浪下跌,初步目标在2.0210及2.0170。跌至2.0179可能已初步达成目标。

上升至2.0520可能是反弹的A浪,短线转入B浪调整,调整或在2.0327遇到支持或已转入C浪上升,目标指向2.0670。进一步细分,目前可能在2.0578完成转入C浪a—b--c上升的a波,短线转入b波下跌,目标在2.0620/70前后,之后或恢复下跌。目标落在2.0370前后,之后转入c波上升。

美元/日元
美元/日元大幅回升,市场承受风险意愿的提升为其注入动力。短线阻力在112.50,若能够突破可能进一步测试50天均线的112.85及113.30,关键阻力位于113.70/00,这一区域估计有着较强的压力,可能限制美元的进一步上涨。注意到昨日美元的回升,并没有带动指标的走强,因此对于美元/日元潜在的冲高回落风险保持警惕。短线支持在111.70/45,关键支持在30天均线的110.90,跌破将承受压力。短线或维持在111.20至112.50间震荡上落,但整体仍有一定的上升空间。

英镑/日元
英镑/日元大幅震荡,从低点强劲反弹,创下230.32的高点,从而逆转了日图图表上的利淡讯号,后市若突破230.30/50,技术上有进一步升向231.70的机会,关键阻力在50天均线的242.05以及前轮下跌的启动点232.40,中线来说,需要突破这里才可打开进一步的上升空间。短线支持在228.60,跌破在227.80/50存在支持,预期日内有机会对昨日涨势作出整理,区间落在227.50/00至230.30,之后或酝酿升向231.70。
论坛的一份子,献力由我开始。
回复 点赞

使用道具 举报

willieloke楼主Lv.65 发表于 2007-12-13 18:23 | 查看全部
12月13日加元、瑞郎分析 - 李军  (12月13日)

美元/加元:
红色K线:趋势向下 蓝色K线:趋势向上 黑色K线:方向不明
美元/加元昨日收十字星。加拿大10月贸易盈余升至33.2亿加元(合32.7亿美元)。分时图显示,今日美元兑加元只有跌破1.0060才有可能下探1.0000,否则将继续在1.0080-1.0180之间振荡调整,突破1.0180后会继续朝1.0240上升。从中期走势分析,美元兑加元形成了“V型”反转,今后只有跌破0.9600才会朝0.9200下挫,否则突破1.0200后目标位在1.0600附近,建议加元短线交易。今日美元兑加元阻力位在1.0180,支撑位在1.0060。
美元/加元分析预测:
阻力位:1.0160 1.0180 1.0240
支撑位:1.0100 1.0060 1.0020
短期(1周以内)趋势:振荡
中期(1-3个月)趋势:振荡
长期(3月以上)趋势:略偏多
注:以上分析、预测,涵盖欧洲和美国市场,直至美盘结束。

美元/瑞郎:
红色K线:趋势向下 蓝色K线:趋势向上 黑色K线:方向不明
美元/瑞郎昨日继续上升。分时图显示,今日美元兑瑞郎回调中依然在1.1300-1.1280区间有支持,只有跌破才会朝1.1220下挫,否则将在1.1300之上展开强势调整,突破1.1360后将继续朝1.1420上升。从中期走势分析,美元兑瑞郎突破1.1320会朝1.1800上升,有效跌破1.1100会打开下跌至1.0900或1.0600空间,建议瑞郎短线交易。今日美元兑瑞郎阻力位在1.1400,支撑位在1.1280。
美元/瑞郎分析预测:
阻力位:1.1360 1.1380 1.1400
支撑位:1.1320 1.1300 1.1280
短期(1周以内)趋势:上升
中期(1-3个月)趋势:振荡
长期(3月以上)趋势:略偏空
注:以上分析、预测,涵盖欧洲和美国市场,直至美盘结束。

保证金操作建议
美元/加元:等待在1.0030买入,0.9990止损,1.0140平仓。推荐指数:★★
注:操作建议有效期至第二天8:00
lj1.jpg
lj2.jpg
论坛的一份子,献力由我开始。
回复 点赞

使用道具 举报

willieloke楼主Lv.65 发表于 2007-12-13 18:23 | 查看全部
12月13日汇市分析及操作建议 - 蒋月  (12月13日)

基本面述:
在昨天的外汇市场里,汇价出现剧烈波动,主要是因为五大央行联手干预市场,以及油价、金价的大幅上扬,促进了澳元的快速拉升,套息交易再次显现,日元急剧大幅下挫。

昨日美联储、加拿大央行、欧洲央行、英国央行、瑞士央行联合宣布,将采取措施缓解短期货币市场融资压力。美联储将采取的行动包括,设立短期标售工具和外汇互换系统工具,这些工作有助于在银行市场承压的情况下帮助提高资金流动性,根据外汇互换安排,美联储将分别提供至多200亿美元、10亿美元给欧洲央行与瑞士央行,期限为最长6个月。此次五大央行联手干预汇市,从而缓解了货币市场流动性危机,刺激了套息交易行为,也刺激了美股在早盘大涨200余点。美联储在声明中表示,根据市场条件,美联储还将在随后几个月进行更的资金拍卖,其将接受更多种类的对手方和较公开市场操作范围更广的抵押品,以此向市场注入定期资金。由此可见,在银行间市场面临巨大压力之际,几大央行联手缓解资金压力,将有助于促进流动性的有效分配。

昨日美国公布的10月贸易赤字扩大,主要是受到原油进口价格飙升的影响,数据显示,美国10月商品与服务贸易赤字增加1.2%,至578.2亿美元,此前市场预期为570.0亿,9月修正后贸易赤字571.2亿美元,初值赤字564.5亿美元。虽然美国10的出口也增长0.9%,但是美国的进口却增长了1.0%,至1995.1亿美元。美国10月原油进口总额从9月的203.8亿美元增至229.2亿美元,其中平均价格上涨3.98美元,至72.49美元/桶,创下纪录高位;10月原油进口总量升至3.1618亿桶,9月为2.975亿桶。贸易赤字的扩大对美元不利。

澳元在昨天的市场中表现最突出,主要是在油价、金价的大幅上扬带动之下,目前在全球风险偏好不断上升之时,有证据显示商品价格可能不会进一步大幅下挫,令商品货币澳元再度受到投资者的追捧,从中长来看,澳元具备东山再起之势。目前从基本面以及技术面都支持澳元走强,如荷兰银行(ABN-Amro)驻悉尼外汇策略师Greg Gibbs表示,无论是从兑其他主要货币的走势还是从美元的普遍走软来看,目前形势似乎都支持澳元的进一步上扬;他认为,一旦升破10月中旬高点0.9080,澳元/美元目标就将指向0.9400;从技术角度考虑,澳元也有上升潜力,如巴克莱资本(Barclays Capital)技术分析师Phil Roberts指出,一旦反弹突破0.8925,澳元/美元在走势上就将形成双底形态,上行目标指向0.9030,甚至更高水平;全球经济及商品价格将继续支持澳元走强。

操作建议:
从近几日的汇价走势来看,美元指数后市是否看好,还有待确定,但是目前我们认为澳元后市会进一步上扬,且套息交易再次显现,因此,今日笔者建议可以逢低买入澳元/美元和美元/日元,以及交叉汇率澳元/日元。

AUD/USD:建议逢低买入,目标:0.8920,中线目标:0.9080。

USD/JPY:建议逢低买入,中线目标:113.80。(作为中线单)

AUD/JPY:建议逢低买入,目标:99.720。

以上仅供参考!纯属个人意见!顺势而为!风险自负!
论坛的一份子,献力由我开始。
回复 点赞

使用道具 举报

willieloke楼主Lv.65 发表于 2007-12-13 18:24 | 查看全部
五大央行联手威力不可小视 - 吉祥  (12月13日)

昨天的外汇市场,美元出现了高开低走小幅震荡的行情,目前美元指数仍在76上方徘徊。在昨天汇市欧洲市开盘前,美元指数由76.28跌至75.99后反弹,并在美国市开盘前,震荡上扬至76.28最高,但美国市场开盘后,美元再遭抛售,尤其是在美联储、加拿大央行、英国央行、欧洲央行和瑞士央行一起宣布采取措施缓解市场融资压力后,美元急剧下跌,美元指数跌至75.94,澳元、英镑等高息货币迅速上扬,日元却急剧下滑。随后美元指数又反弹回到76 的上方,但是市场目前走势仍动荡,但随着五国央行联合干预,投资者的风险厌恶情绪将大大缓解,套息交易有望升温。另外,在公布的经济数据方面,美国商务部公布的10月贸易赤字578.2亿美元,预测574亿美元,基本符合预期,对市场影响不大。从技术上观察,美元现在走势动荡反复,各非美货币走势也分化严重,外汇市场的套息交易的进场和平仓动作都对美元后市产生很大影响,目前美元指数走势偏空,75.90的短期支持如果被有效突破,美元指数将考验75.50附近的支撑力度。在经济数据方面。今天重点关注美国的生产者物价指数和零售销售数据。

欧元/美元:昨天在晚上美国市最高冲到1.4748 的位置。小时图保持上升趋势完好,继续昨天的建议买入欧元,建议在1.4700附近买,穿1.4670止损,目标1.4770

英镑/美元:昨天从2.0328附近涨到最高2.0576。波动近250点。真是颠镑啊,昨天笔者建议买入英镑,今天继续建议买入,可在2.0450附近买,穿2.0400止损,目标2.0550附近

美元/瑞郎:昨天先跌后升。由于是低息货币跟随套息交易的脚步多一些,但是依然受到欧元走势的影响。建议在1.1300附近买,穿1.1280止损,目标1.1380

美元/日元:昨天大幅上涨,而我们也连续建议买入,今天建议在111.50附近买,穿111.30止损,目标112.20

美元/加元:今天建议短线在1.0150附近卖。穿1.0180止损,目标1.0070

声明:本文仅供参考交流,不作为入市依据。由于突发事件震荡难料,故提醒入市风险。
论坛的一份子,献力由我开始。
回复 点赞

使用道具 举报

willieloke楼主Lv.65 发表于 2007-12-13 18:25 | 查看全部
12月13日观点与策略 - 旷野老姜  (12月13日)

一、观点:

1、昨天行情,是对前天行情的更有力的报复性回调;

2、前天美元对欧洲系货币强对日元弱,昨天美元对欧洲系货币弱对日元强;

3、最近行情的调整气氛浓,单日或1-3日内转向机会很高;

4、美汇加元1.0000大关有大支持力;美汇日元112略现压力;

5、暂把欧元1.4700看为中期均衡位,并对大市场方向有指示意义;

6、市场振荡加剧;

7、今天应关注的基本面因素:
15:45 法国11月份消费者物价指数;
15:45 法国三季度非农就业人口;
17:00 欧元区欧洲央行公布12月份月度报告;
21:30 加拿大10月份制造业新订单;
21:30 加拿大10月份新屋价格;
21:30 美国11月份零售销售;
21:30 美国11月份生产者物价指数;
21:30 美国12月8日当周初请失业救济金人数;
23:00 美国10月份商业库存;
12月14日星期五
05:30 美国12月10日当周外国央行持有美国国债变化;

8、今天预期市场中性;

9、今天需要关注的大货币位置:
欧元1.4700;英镑2.0500;瑞郎1.1300,日元112.00,澳元0.8800,加元1.0100;

二、策略:
主考虑在1.0080附近买USDCAD,看1.0200。

三、12月12日午间机会推荐及其评价
12月12日午间机会推荐:1.4670-1.4700卖欧元,1.4780止损,看1.4520;
机会推荐拟订后,日内欧元主要从1.4651到1.4721到1.4660到1.4749到1.4669,整体看,这是一个质量一般的午间机会推荐。
论坛的一份子,献力由我开始。
回复 点赞

使用道具 举报

willieloke楼主Lv.65 发表于 2007-12-13 18:26 | 查看全部
12月13日趣笔汇谈-- 欧元先生(二十二) - 茵子  (12月13日)

二十二、汇吧
人物:英磅(老英)、澳元(澳哥)、瑞郎(郎姨)、加元(加姐)、日元(日叔)、欧元(欧生)
地点:汇吧

温和的朝阳散发出它的暖意,将薄雾轻轻地驱走,露出了灿烂的光辉,给大地一片温暖,花草树木沐浴着晨露和阳光,茁壮地成长,展现出那美丽的身姿。汇吧外面也露出了生机勃勃的新景象。

香槟色的色调令气氛特别暖意,加上轻荡的音乐,令人格外舒畅,欧生、加姐、日叔围在一张铺着浅红色的餐台座着,厅内恬静得很,只有服务员穿着玫瑰色的服装来回地穿插着。

这时,只见欧生对日叔说:“昨天美/日大幅反弹啊!今日能不能再接再厉呢?”

日叔说:“昨天,美国、加拿大、欧行、瑞郎五大银行联合宣布救市,令日元承压,让套息交易再起高潮,美/日还不强势反弹?美日昨天将收200点的长阳线,天图上,光脚长阳上破,创近期新高,今天整理涨幅后仍有上行的要求,因此,逢低做多美/日仍是首选,但要关注消息和动向,今日美/日的支持位是5日线111.65和10日线111.20,压力位是112.50和113.45。”

加姐说:“我却没有大的波动,1.0000-1.0200的区间仍是近期运作为主,1.0000附近可多美/加,1.0200可空美加,就是那么简单,50点止损就是了。”  说完轻轻地呷了一口茶。

欧生接口道:“欧元的走势很尴尬,上受1.4770的重压力,下受1.4650的支持,夹在其中,只能区间震荡,天图类似头肩顶的压力极其沉重,只能利用大的数据或消息才能突破,一旦不能突破,怕急跌的命运在所难逃,1.4520是颈线位,对欧元来说是极其重要的,头肩顶的成败都看它的得失了,今天操作还是在1.4660/70附近可以多欧,1.4750/70可以空欧,用30/40点止损,也许是近日的最好选择!”

这时服务员端上了三杯柠檬茶,他们都端起轻轻地喝着,是苦?是酸?还是甜?只有他们心里知道。悠扬的乐曲仍在轻奏着……
论坛的一份子,献力由我开始。
回复 点赞

使用道具 举报

回复

本版积分规则

关灯 在本版发帖
扫一扫添加微信客服
QQ客服返回顶部
快速回复 返回顶部 返回列表