返回列表 发布新帖

11月1日的外汇资讯,汇评与新闻

评论161

willieloke楼主Lv.65 发表于 2007-11-1 14:52 | 查看全部
https://www.y2cn.com
11月1日汇市神奇点 - 茵子  (11月1日)
yz.jpg
论坛的一份子,献力由我开始。
回复 点赞

使用道具 举报

willieloke楼主Lv.65 发表于 2007-11-1 14:52 | 查看全部
美联储降息 美元续写弱势 - 姜立钧  (11月1日)

昨日,美联储宣布降息25个基点,美元因此再度扩大跌幅创出历史新低。根据盘面观察,降息后黄金、石油等商品价格飙升极大的推动了澳元、加元这两大商品货币再度发力上攻,成为盘中领涨的品种。而与此同时,欧洲货币也不甘示弱强势突破,其中英镑更是冲破了2.0800这一长时期没有突破的高点,突破了2.08这一重要的整数关。受此影响,欧洲货币板块和商品货币强势的格局得到了强化和巩固。根据目前态势来看,除了日元以外其余货币的涨势基本上还将继续,所以做空美元的策略在短期内不要发生太大的改变。虽然美元指数超跌的现象还是非常的严重的,不过在美元指数突破5日均线之前,美元反弹的技术性特征不会非常的明显,我也建议投资者不要盲目的做多。

英美:昨日借助美联储降息,英镑终于上冲到了2.0800这一重要的高位。从走势来看,目前多头在盘中的主动地位得到了进一步的巩固,这有助于后市英镑再创新高。如果英镑能够突破2.10,那么后市必将触及2.13一线。

美加:昨日加拿大公布的8月份GDP增长了0.2%,好于市场预期,而加元也因此获得了更多利好的支持。根据目前市场走势来看,美加已经成功击穿了0.9500一线,后市步入新的下跌通道。

美日:昨日,美日出现了非常强劲的上涨并一度触及115.50一线,在这种情况下美日进一步向上的可能性有所增加,做美日空单的投资者要设好止损。
论坛的一份子,献力由我开始。
回复 点赞

使用道具 举报

willieloke楼主Lv.65 发表于 2007-11-1 14:53 | 查看全部
11月1日外汇市场分析 - Laidi  (11月1日)

联储公布了市场此前普遍预期的25点减息至4.25,同时贴现率也降至5.00%,美元音声下跌。尽管来自堪萨斯联储主席投票维持利率不变,以及明显对通胀的态度比以前要更强硬,美元还是出现了新的下跌,同时造成股票市场的困惑,并引发了大幅度的震荡。

FOMC声明中有三个更强硬的信号
FOMC的声明表示将向更加平衡的货币政策转变:“在经过此次行动之后,本委员会判断,通胀上升的风险与经济增长衰退的风险基本达到平衡”。在我们看来,这表达了对通胀的强硬态度,因为房产市场的恶化尚未显示出缓解迹象,同时就业市场和消费仍在继续走软。

联储还加强了对通胀的警惕:“…近期能源和大宗商品价格的上涨,连同其它众多因素一道,可能会带来新的通胀压力”,而9月份的声明中,联储的措辞则为“今年核心通胀数据已经得到小幅改善”,完全没有重视大宗商品价格上涨带来的风险。

第三个迹象就是,堪萨斯联储主席Hoenig投票反对减息。这表明联储主席伯南科并未获得对公开市场委员会的全部控制,也不意味着房产市场数据会继续恶化。至于Hoenig的决定是否反映了一种等等看的立场,或者是一种对通胀的明确态度仍有待观察。

收益率曲线回升+美元下跌 = 对长期国债的双重打击
尽管联储提高了对通胀的警惕表明今后减息可能性下降,我们仍预期经济现实会体现出经济下行的风险,这可能通过明年的利率重置(长期收益率的上升可能加重这种影响)或者不太景气的就业市场得到反映。10年期收益率已经从公布声明前的3.8%上升到3.91%,这会加大外资对美国国债的需求,尤其是在美元可能继续下跌的前提下。

2005年2月份以来,美国首次降低联邦基金利率到与加拿大持平,该减息决定也把美元对欧元区货币的利差优势降到2005年2月以来的最低水平。尽管美元对日元和瑞郎仍存在绝对利差优势,但预计汇率的进一步下跌将蚕食掉仅存的这种优势。在美国可能继续减息的同时,其它非美元货币利率则可能维持不变,甚至会升息,如澳洲。美国房产市场继续衰退,这体现在价格可能下降、新房和现房销售均可能出现下降、供应增加以及建筑业就业下降等。金价昨日在纽约Comex的价格已经达到了28年的历史新高(自1980年1月以来)的798美元水平,这明显是美国基本面和前景恶化的极端表现。的确,猛涨的金价还受到了其它因素的影响,如产出下降(10年低点),各国央行卖出速度放缓以及买入ETF和期货合约的意愿空前高涨等。

创纪录高点的股市和房产市场数据的恶化重新呈现出2月末和7月中旬的态
当时因经济数据走软股市大幅下跌,造成风险偏好迅速下降。尽管美元已经因此而出现相当幅度的贬值,但美元是否会继续贬值很大程度上将取决于外国的货币政策,目前各国的政策基本处于中性或偏紧的状态。

FOMC声明后的外汇策略

加元兑日元走强,看高122.50
加拿大8月份GDP数据好于预期的0.2%增长,此前7月份的增长为0.2%,这延续了加元汇率普遍走强。同时,推动加元汇率的还有在周石油储备下降330万桶后油价创出94元新高。鉴于最新日本数据(9月份年度房屋开工数据下降44.0%,这也是有史以来降幅最大的一次),同时风险偏好不断推动股市走高,我们预计加元兑日元会进一步上涨,并上试121.50和122.00。周线图显示出走强的蜡烛图形态,在11月中旬前可能达到122.50。

新西兰元兑加元下行趋势未改,看低0.7220
我们保持看好加元的看法,因为高收益的新西兰元向0.7255下行的空间很大,特别是股市回落的风险正逐渐加大的情况下。有观点认为联储声明可能不会保证继续减息,鉴于房产市场不可避免会恶化,这应减轻股市牛市的力度。看空新西兰元兑加元的重要因素在于,如果股市急速下跌,或加元受到风险偏好改善影响继续走强的话,新西兰元兑加元前景将不看好。 但然,风险偏好上升和股市的买盘对新西兰元也是正面因素,但加元在股市普遍走好的时候通常走势会更强。关键支撑位于0.7220。

澳元兑英镑继续向0.45反弹
澳元和英镑兑美元分别处于23年和26年高点,这两种货币均为高息货币,并具有持续的增长基础。但澳洲升息的可能性更大,几率为55%,而英国央行则更可能减息。尽管昨晚全国房价指数显示出意外上涨,但基本面已经开始显示出RICS和Hometrack报告指出的颓势。美国已经减息,而澳洲9月份零售数据也走好,下周澳洲升息25个基点的可能性加大。澳元兑英镑在0.4410有支撑,上行目标位0.4480,下周可能达到0.45。

欧元兑英镑跌幅有限,0.6950
英镑兑美元刷新26年高点,欧元兑美元创出历史新高,过去的三天里,英镑走势较好,因为货币政策委员会成员(Blanchflower,Beane和Barker)的评论降低了短期内减息的机会。然而,与其在英镑兑美元上追高,不如开始建立欧元兑英镑的多头头寸,因为尽管英国央行仍面对通胀上行的威胁,但英国经济下降的风险更大。尽管昨晚公布的全国房价指数显示意外上升,但基本面已经开始显示出RICS和Hometrack报告指出的颓势。最重要的是,11月14日英国央行将公布通胀报告,这将对决定中期利率预期至关重要。

欧元兑英镑同S&P500存在比较好的负相关联系,这在股市回落的时候会加大欧元兑英镑走势稳定的机会。我们重申股市下跌的风险,因为联储市场担心联储已经结束了减息行动,这对欧元兑英镑是利好。尽管技术面显示出走软迹象,我们仍期望在0.6950趋势线支撑价位会企稳。重要支撑位于0.6940,价位可能会引发向0.6970和0.6990的反弹。
论坛的一份子,献力由我开始。
回复 点赞

使用道具 举报

willieloke楼主Lv.65 发表于 2007-11-1 14:53 | 查看全部
美联储信心满满 - 宋德才  (11月1日)

周三,美国联邦公开市场委员会(FOMC)决议调降联邦基金利率25个基点至4.5%,数据显示美国第三季经济成长坚实,金融市场紧缩状况有所缓和但楼市下跌使得经济扩张步伐近期将放放慢,降息应有助于对抗因金融市场混乱可能引发的对整体经济的负面影响并促使经济温和成长,今年核心通膨已温和改善,近期能源和商品价格上扬加上其他因素可能重燃通膨上档压力,目前降息幅度和通膨风险犹存达成平衡,进一步的政策取决通膨发展。从美联储认为通膨面临的上档风险与经济成长的下档风险大致平衡的观点看,他们信心满满,对经济可持续增长看法乐观。美元兑欧元周三挫至纪录新低,这符合当前美国的政策和利益,欧元更一度升穿1.45美元的重要心理关口,也是欧洲央行一年前声称的红线。

尽管人们投机美元希望看到更强劲的数据,但美国的含义可能更希望看到强劲的数据和温和的美元,欧元兑美元曾跳涨至1.4504美元纪录新高,今年以来的涨幅约10%,欧元全面大幅走强,兑日元升逾1%报167.29日元,欧元区10月消费者物价指数官方预估远高于欧洲央行(ECB)目标,数据增加了欧元区升息的可能性,美元指数挫至76.465纪录低位,在过去五个月中有四个月为下滑,由于楼市状况如此,美联储不可能冒险落后于就业形势,这可能令楼市情况恶化,似乎没有迹象表明汇市的长期趋势方向,给人的感觉在寻找平衡点,近期美元下滑、商品货币走强,2个月前美国高风险次优抵押贷款市场危机开始波及经济其他领域后,在主要货币中,加元和澳元兑美元的涨幅最大,均录得逾12%升幅,美国原油期货升穿每桶94美元创纪录高位,加元兑美元随之攀升至47年新高,加元在10月份大涨约4.8%,在过去九个月中有八个月走强,澳元兑美元升至23年高位报0.9338美元,10月份升幅为4.9%,英镑兑美元升0.8%报2.0822美元的26年高位,市场认为美元的中期前景主要看美国联邦基金利率预期,而该预期是基于未来美国经济数据(主要是经济成长和通货膨胀的平衡),当前短期市场关注焦点迅速转向周五将公布的美国就业报告,由于民间就业调查表现突出,可能这次数据好于预期,恐带动美元反弹,愈发令人担忧的是美元的兴衰、美国的政策和中国人民币关系开始紧密,从美国角度观察,美元剧烈贬值若面对确定无疑的人民币升值,对美国经济的风险大大降低,海外投资的增加,中国股票的飞涨,都使得美国投资者更肆无忌惮的冒险,就象罗杰斯的预言,中国股市飙升到2014-2022年,明年到达9000点,那么人民升值远远没有结束,美国人怕什么呢?把资金投向中国或者石油就够了,美元越贬收益愈高,而中国的拐点需要看到经济的下降,从中国的官方和统计报告显示都是乐观无比,一旦通货膨胀上升立刻有专家和相关部门跳出来声明,经济状况良好、通货膨胀是可以可控的!既然中国信心满满的增长,为什么美国不能信心满满的贬值呢?两国间有如此大的贸易差和贸易额,从战略上考虑,我们不愿意揭示这层含义,中国可以拒绝人民币升值,美国为什么不可以拒绝美元升值呢?看谁有最先抗不住的那天!若都不想吃亏,欧洲当冤大头吗?马上11月初迎来欧洲央行的例会,就算欧洲希望强势的欧元崛起,也不会现在加息吧?未来几天,应该看到欧元的回调,1.4500-50的心理障碍将限制上行,回调的目标在1.4200附近,逢高沽出欧元。
论坛的一份子,献力由我开始。
回复 点赞

使用道具 举报

willieloke楼主Lv.65 发表于 2007-11-1 14:54 | 查看全部
欧元、日元分析 - 李军  (11月1日)

欧元/美元:
红色K线:趋势向下 蓝色K线:趋势向上 黑色K线:方向不明
欧元/美元昨日再创新高。欧元区9月份失业率为7.3%。分时图显示,今日欧元上升中依然会在1.4500遇到阻挡,只有突破才会朝1.4560上升,否则跌破1.4440后有望展开回落调整,目标位在1.4380或1.4340附近。从中期走势分析,欧元跌破1.4000会朝1.3600下挫,突破1.4500后目标位在1.4600附近,建议欧元短线交易。今日欧元兑美元阻力位在1.4480,支撑位在1.4380。
欧元/美元分析预测:
阻力位:1.4480 1.4500 1.4560
支撑位:1.4440 1.4400 1.4380
短期(1周以内)趋势:上升
中期(1-3个月)趋势:略偏多
长期(3月以上)趋势:振荡
注:以上分析、预测,涵盖欧洲和美国市场,直至美盘结束。

美元/日元:
红色K线:趋势向下 蓝色K线:趋势向上 黑色K线:方向不明
美元/日元昨日继续上升。日本央行维持基准利率于0.5%不变。分时图显示,今日美元兑日元回调中会在115.00-114.80区间获得支持,调整在此结束后将继续展开上升,突破115.60后目标位在116.20附近。从中期走势分析,美元兑日元有效跌破114.00后会朝111.60下挫,突破118.00后将上试120.00,建议日元短线交易。今日美元兑日元阻力位在116.20,支撑位在115.00。
美元/日元分析预测:
阻力位:115.60 116.00 116.20
支撑位:115.20 115.00 114.80
短期(1周以内)趋势:振荡
中期(1-3个月)趋势:略偏空
长期(3月以上)趋势:振荡
注:以上分析、预测,涵盖欧洲和美国市场,直至美盘结束。

实盘操作建议
欧元:等待在1.4320买入,损失/收益为:-40/160点,1.4280止损,1.4480获利出场
推荐指数:★★

保证金操作建议
欧元/美元:等待在1.4480卖出,1.4510止损,1.4380平仓。推荐指数:★★
注:操作建议有效期至第二天8:00
lj1.jpg
lj2.jpg
论坛的一份子,献力由我开始。
回复 点赞

使用道具 举报

willieloke楼主Lv.65 发表于 2007-11-1 14:54 | 查看全部
美联储降息令美元前景悲观 - 刀烽  (11月1日)

稍早时候美联储降息25个基点,利率水平为4.50%,美联储暗示后期继续降息的可能有限。尽管如此,个人判断后期美元的前景将比较悲观。

事实上是,个人认为美联储的利率政策正处在历史上最艰难做出决定时期,在刺激消费,缓解金融危机和通胀压力骤然增强之间美联储必须做出选择,而一旦选择降息渠道来化解经济危机的可能的时候,美联储在货币政策的灵活性就非常小,所以虽然联储表示不会持续降息,但是个人预见,如果经济不能好转,明年初美联储还会再次降低利率到达4.25%或4.00%。

值得注意的是,即便受到美国次级债危机影响比较明显的英国,英国央行也还未采集积极的降息策略,这让美联储降息的动作格外孤立,加上美国经济又不甚理想,这都成为市场持续抛售美元的理由。

今天我们不就各个货币具体水位再作分析,但是提示投资者未来如果非美货币的澳元、加元、欧元、英镑出现明显调整,是可以逢低分批分类介入的。因为即便美联储降息刺激了美国经济好转,预料在11月也无法在经济数据上体现,最快也要到12月才可能令经济数据持续好转。

各个高息货币的目标水位可以继续上看一线,比如英镑上探2.10的可能提高,其余货币我们后期还会详尽分析可能的目标水位。
论坛的一份子,献力由我开始。
回复 点赞

使用道具 举报

willieloke楼主Lv.65 发表于 2007-11-1 14:55 | 查看全部
11月1日汇市评论 - 段云强  (11月1日)

美联储跟市场预期一致降息25基点,并在随后的声明中强调通胀风险,美元短暂受到支持,但在美股恢复上涨的推动下再次走跌,对主要货币再次创下新低。整体上声明略显强硬,为政策走向预留了空间,今后究竟是否会继续降息,可能取决于公布的经济数据的好坏。短期内市场的目光将转移向周末的非农就业数据上,昨日公布的ADP民间就业指标大幅超出预期,令投资者对于周末的数据充满期待,若数据好于预期的8万人,在技术超买严重的情况下,可能会帮助美元逐步持稳。日内关注美国的个人消费及ISM制造业指数,或给于短线美元走势以指引。

美元指数
日图延续反复下跌,创下76.47的新低,技术指标仍承受压力,但逐步出现底部背驰迹象,因此预期美元的下跌空间或逐步收窄,支持于76.47及76.15,短线后者作为初步的目标价位所在,或提供较强支持,阻力位于77.00/20,突破可缓解近期下跌压力,展开一定的修正。预期日内维持在低位震荡,但在目标达成之后可能逐步受到支持而转入回升。

欧元/美元
昨日最高触及1.4503的历史高点,之后遭遇获利回吐,技术看,目前欧元在1.4500/25存在阻力,这里是小时图的目标价格区域,若突破则目标可能指向1.4585,这里短线可能存在较大阻力,或压制欧元的进一步走高,技术指标上升动能有逐步放缓的迹象,估计走势可能在接近目标区域变得震荡,对于其可能出现的修正保持警惕。支持于1.4450/20,跌破后者上升动能将削弱。预期欧元上升空间在收窄,逐步达成目标之后转入技术性调整。

英镑/美元
英镑/美元再次创下2.0821的26年新高,因市场对于央行降息的预期减退,息差因素令英镑受到支持。日内关注英国的制造业采购经理人指数及CBI销售数据,可能给于英镑走势以新的指引。技术指标接近关键区域,若突破2.0850,可能会强化英镑的上升动能,不过由于超买严重,可能英镑的涨势有机会放缓,或逐步转入技术调整,支持于2.0740/20,进一步支持于2.0680/50,预期日内上升可能受阻于2.0850前后转入回落。

美元/日元
日本央行维持利率不变,且暗示年内升息无望,令日元再次遭到抛售,对主要货币都同步出现回落。日图指标有所改善,目前的焦点在能否突破115.60,这里汇聚了多条压力线,若突破有进一步升向116.00/20,甚至116.60机会,但若受阻于此,走势可能会继续承受压力。短期图表走势反复,显示短线走势可能会转为震荡,预期日内可能受阻于115.60前后而反复回落。支持于115.00及114.80/50,跌破后者走势将再次转为负面。

英镑/日元
英镑/日元昨日大幅上升,走势再次逼近前期高点的240.66,股市回升推动套息交易回温。后市若突破240.70,估计初步目标或指向241.70,甚至243.50,不过短期图表超买,短线面临着一定的修正压力,支持于238.50/30,关键支持位于236.30,预期日内走势可能转为高位震荡,区间或落在238.30至240.30间。

免责声明:本汇评谨代表个人观点,并不构成具体的投资建议。汇市有风险,投资者入市时须谨慎,请在自我判断和自我负责的原则下制定投资策略。
论坛的一份子,献力由我开始。
回复 点赞

使用道具 举报

willieloke楼主Lv.65 发表于 2007-11-1 14:58 | 查看全部
11月1日外汇技术分析 - 王冀平  (11月1日)

欧元4小时图:

英镑4小时图:

美日4小时图:

黄金4小时图:
yp1.gif
yp2.gif
yp3.gif
yp4.gif
论坛的一份子,献力由我开始。
回复 点赞

使用道具 举报

willieloke楼主Lv.65 发表于 2007-11-1 14:59 | 查看全部
欧元已过万重山 千点涨幅必要还 - 蒋钰锟  (11月1日)

隔夜美洲市场当中美联储如市场所料降息25个基点,美元指数短线先跌后涨,最高上升至1.4503一线的历史新高,短线汇价受到数据刺激上涨50点左右,并没有像此前减息50基点后大幅上涨,而是出现冲高回落的走势。

笔者通过欧元/美元中长期走势及短期走势判定,汇价昨日市场的高点1.4503很可能将会成为由涨转跌的转折点。昨日市场出现冲高走势符合预期,也是基本面与技术面表现一致的作用。

首先在周线图中,从2006年10月13日1.2483开始的上涨是延续了2006年11月15日1.1638上涨以来的第三波走势,属于此段上涨的启动点。周线图昨日市场的高点正好触及平行通道上轨压力。昨日是10月最后一个天,正好在周线中形成55周底对顶的时间之窗。在欧元/美元没有上方阻力点为可以参考的前提下,平行通道的作用将值得参考。同时我们也可以理解为,欧元/美元近期的连续拉伸是在寻求触及平行通道的压力。

在日线图级别中,欧元/美元从8月16日1.3360开始上涨到昨日运行了5浪上涨形态,其中3浪最长,5浪长于1浪属于标准的5浪上涨形态。同时在时间周期上,也是运行了55天的时间之窗。

周线与日线时间之窗都显示55个底对顶周期外,日线的5浪形态清晰明朗。4小时图当中,5浪形态同样标准。10月22日当天欧元/美元出现连续的急跌,1.4125一线成为最后五浪上涨的启动点。昨日美洲盘中,汇价受到美联储减息刺激从而走高,在日线图触及平行通道压力线之后,4小时图首先出现了上涨乏力的走势,汇价冲高回落。

笔者认为55周和55天时间之窗,以及5-5浪形态的完毕已经显示欧元/美元处于上涨的最末期,加之平行通道的作用,后市继续上涨的动能已经完全结束。如果不出意外,欧元/美元将会从今日起转为下跌,笔者建议卖空的欧元/美元继续持有。

笔者在10月的交易中连续出现失误,导致亏损连连,笔者认为欧元/美元的上涨完全是最后的疯狂,只是结束点很难把握,也犯下了主观断顶的错误。技术面时间的吻合,以及5浪套5浪的走势完成,预示着欧元/美元长期上涨的走势将得以完毕,在经历了一整年的大幅上涨之后,汇价继续上涨的空间已经很小,如果近期汇价不创新高,我们继续坚定持有欧元/美元空单。本周五非农就业人口数据将公布,在美联储减息之后,市场将会对看淡美元的思路有所转变,昨日公布的美国GDP数据依然造好,如果非农就业人口数据同样转好,那么对于11月的行情来说,欧元/美元下跌的概率将增大。

此外,投资者都可以看得很清楚,欧元、英镑、澳元都是受到美元贬值影响而大幅走高,原油价格已经攀升至90美元/桶以上。随着能源危机,欧洲各国通货膨胀率加大,欧盟对于欧元连续的升值也出现焦虑,一旦美元出现转机,必将促发高息货币和欧元大幅下跌。笔者建议看多欧元/美元的投资者应该保持警惕,而看空者在本周之内可以逐步建立长期欧元/美元空单。
yk1.gif
yk2.gif
yk3.gif
论坛的一份子,献力由我开始。
回复 点赞

使用道具 举报

willieloke楼主Lv.65 发表于 2007-11-1 15:00 | 查看全部
11月1日观点与策略 - 旷野老姜  (11月1日)

一、观点:

1、昨天,非日元货币对美元继续走好,美国如预期减息后美元扩大跌幅。

2、英镑达到2.0800水平,欧元到达1.4500水平,美汇加元到达0.9400上边缘,澳元到0.9300水平,美汇日元到115上方;

3、昨天行情的一大特点是美元对多数货币跌,但对日元稍强;

4、今天应关注的基本面因素:
16:55 德国10月份制造业采购经理人指数;
17:30 英国10月份制造业采购经理人指数;
20:30 美国9月份个人消费支出;
20:30 美国10月27日当周初请失业救济金人数;
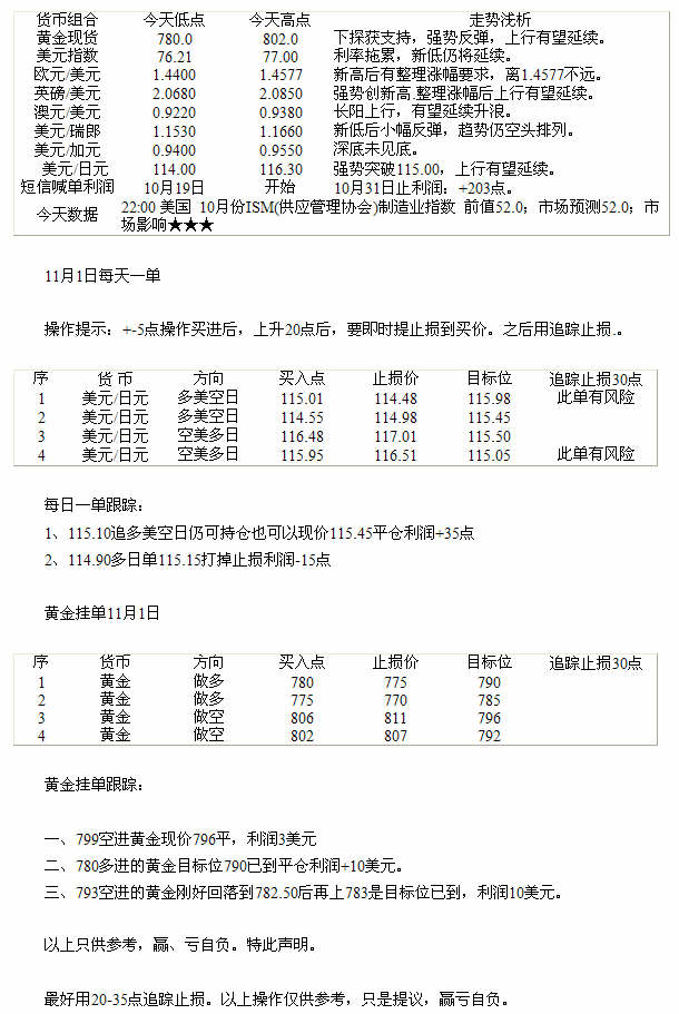
22:00 美国 10月份ISM(供应管理协会)制造业指数;
11月2日星期五,04:30 美国10月29日当周外国央行持有美国国债变化;

5、今天预期市场中性;

6、今天需要关注的大货币位置:
欧元1.4500;英镑2.0800;瑞郎1.1600,日元115.00,澳元0.9300,加元0.9400和0.9500;

二、策略:
主考虑在1.4430附近买欧元,短线或中线。

三、10月31日午间机会推荐及其评价
10月31日午间机会推荐:114.70-115.00卖USDJPY,115.70止损,看113.00;  
机会推荐拟订后,日内日元主要从114.50到115.49到114.90到115.45到115.18;整体看,这是一个质量较差的午间机会推荐。
论坛的一份子,献力由我开始。
回复 点赞

使用道具 举报

回复

本版积分规则

关灯 在本版发帖
扫一扫添加微信客服
QQ客服返回顶部
快速回复 返回顶部 返回列表