返回列表 发布新帖

8月7日的外汇资讯,汇评与新闻

评论181

willieloke楼主Lv.65 发表于 2006-8-7 13:11 | 查看全部
https://www.y2cn.com

看好非美气氛浓 市场等待最后消息 - 刀烽

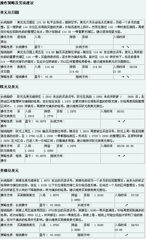
英镑/美圆
英镑方面,上周在意外利好刺激之下大幅度上涨,突破了5月份以来的高点,一般情况下英镑后期应有进一步上涨的可能。不过由于很快在1.9230、1.93、1.95有三个高点,可以肯定的是英镑后期上涨速度一定放慢。
具体到今日而言,由于市场焦点是后期的美圆利率决策,因此英镑短期的上涨有望收敛,英镑今日若继续明显上冲,则今日晚间或明日亚洲市场,应会有冲高回落。而1.9070的目前水位在美圆利率决策公布之前是一个偏中间的价格。今日英镑支撑1.8910-60,阻力1.9150。

欧元/美圆
欧元方面,总体上欧元上周的一系列的数据还是可以满足市场继续看好欧元长期走势的需要。欧元在技术图表上的走势非常稳健,暂时在技术图表上维持了上行的趋势。
欧元目前的阻力是前期的两个高点1.2970附近,而日内的阻力是1.2940-50,日内的支撑是1.2770-1.2830,可以适当关注。

美圆/日圆
日圆方面,日圆看好日圆的气氛转浓,部分的机构的报告认为日圆8月份将有明显的上涨。
本周若美圆确实没有提高利率,并且可能不再提高利率,美圆将受到支撑,而有一定地上涨出现,暂时的阻力是113.20-60,支撑115。
回复 点赞

使用道具 举报

willieloke楼主Lv.65 发表于 2006-8-7 13:13 | 查看全部

一跌再跌 美元为何履创新低? - 姜立钧

显而易见,接踵而至的利空令近期美元一跌再跌、履创新低,而GDP增速放缓、英国意外升息、非农就业下降以及媒体的炒作则更是让美元陷入了一种极为不利的境地。笔者认为,各种不利因素的相加会令市场对美元未来的中线预期更为悲观,从而加大美元中线的调整风险。本周二,美联储将召开利率会议,作用影响行情的重要因素这一决定对市场的影响无疑是巨大。如果美联储宣布维持利率不变则没有极有可能再度扩大跌幅,反之美元则有望展开波澜壮阔的反弹行情。尽管由于市场的运行特征超出了笔者起初假设的运行状态,市场中也充斥着美元被严重高估、各国政府增持英镑等不利于美元反弹的舆论,但是在美元单边持续下跌且市场一片看空美元的市场环境下,笔者还是不建议大家继续放空美元。试想,每次行情的重大转折都是在这种市场环境下发生的,而绝大多数投资者亏损也都是因为“从众心理”的影响。笔者建议保守的投资者多看少动,而那些敢于承受市场风险的投资者可以考虑逢低买入美元,卖出英镑、欧元、日元这些“形态疯涨、舆论炒高”的品种。

欧美:相对英镑而言,欧元的涨幅较为有限。这主要是因为,欧元区央行宣布升息在绝大多数人预料之中所致。从周K线来看,欧元的中线上升前景非常的乐观,如果周三美联储没能再度升息,那么本周突破1.3000整数关的可能性较大,行情性质将发生根本性的逆转并确立年内的涨势。
中线做多参考价:1.2920  止赢1.3010

美元日元:早间,美日修正了短线的快速下跌格局并回升到了114.50上方。从涨跌节奏以及短线变化来看,美日继续下跌的空间已经不是很大,如果美元今日整体上处在反弹格局则行情有望收复115整数关上方。
做多参考价:114.60 止赢115.20

美加:上周末加拿大公布的 失业率低于市场预期0.2%个百分点,这令美加一度快速上涨,但由于美国的就业状况同样糟糕且非美整体回升,故美加快速回吐了短线涨幅并重回1.1240一线。相对其他非美货币,由于美加的走势相对较为特殊,故走势可能会显得较为独立,建议短线观望。
回复 点赞

使用道具 举报

willieloke楼主Lv.65 发表于 2006-8-7 13:29 | 查看全部
原帖由 叶子键 于 7/8/2006 10:39 AM 发表
老板好!

沙发的竞争者越来越多了!


不能忘记叶老弟送的一团

                               
登录/注册后可看大图

                               
登录/注册后可看大图

                               
登录/注册后可看大图


越多沙发竞争者表示越多支持者,俺想退休都不行咯~
回复 点赞

使用道具 举报

willieloke楼主Lv.65 发表于 2006-8-7 13:30 | 查看全部

田洪良:美元无险可守,非美突飞猛进

  上星期五对于美元来说又是一个黑色的周末,当天晚上美国劳工部公布的数据显示,美国7月非农就业人数增加11.3万人,增幅低于预期的15万人;当月失业率意外由6月时的4.6%上升至4.8%。该数据助长美联储将在下周暂停加息的预期。由于该数据远远低于市场的预期,美元已经无险可守,非美货币纷纷大幅上涨,英镑、欧元、瑞郎、日元分别最高上升到1.9129、1.2909、1.2192、113.99,美元指数跌破84.80的支撑,最低下跌到84.47才刚刚企稳。现在市场的人气明显偏向于非美,都是美国自己惹的祸,或许美元的汇率还会再下一个台阶。今天以做多非美为主,破位止损,有盈利30个点以上就设好止赢,在美国开市前撤出所有没有成交的挂单。本策略适合保证金,实盘可作参考。

  美元指数:可以在85.15----83.97的区间上限卖出,有效破位40个点止损,目标在区间的下限。

  欧元/美元:可以在1.2990----1.2800的区间下限买入,有效破位50个点止损,目标在区间的上限。

  英镑/美元:可以在1.9200----1.8960的区间下限买入,有效破位50个点止损,目标在区间的上限。

  美元/瑞郎:可以在1.2310----1.2100的区间上限卖出,有效破位50个点止损,目标在区间的下限。

  美元/日元:可以在115.20----113.00的区间上限卖出,有效破位50个点止损,目标在区间的下限。

  美元指数以及非美货币本周的波动范围预测

  美元指数:86.12----83.74

  欧元/美元:1.3024----1.2648

  英镑/美元:1.9457----1.8431

  美元/瑞郎:1.2435----1.2085

  美元/日元:116.17----113.07

  美元/加元:1.1443----1.1141

  澳元/美元:0.7735----0.7543
回复 点赞

使用道具 举报

willieloke楼主Lv.65 发表于 2006-8-7 13:30 | 查看全部

主力军:美国数据不佳,英镑向上突破

  欧元兑美元:上个交易日,欧元涨幅较大,最高到达2908,突破了2860的强阻力,确认短线向上的趋势。下一个阻力在2980附近,这是中线的关键阻力,如果有效上破,欧元中线将会向上。上周,澳、英、欧相继升息;而美国数据不佳,使美元升息前景变得微妙;本周二美联储的利率决定值得关注。日内走势,预计振荡后,欧元将上试2980的阻力。
  2860附近,做多欧元。

  英镑兑美元:上个交易日,英镑大幅上涨,最高到达9128,突破了9030的强阻力。这也是中线的关键阻力,今日如能站稳其上,英镑中线趋势将确认向上。按目前的形势看,这波向上属于有效突破的可能性很大。今日操作,以做多英镑为主,支撑在9030附近,可以在此支撑上方做多英镑。
  9040附近,做多英镑。

  美元兑瑞郎:瑞朗走势同欧元。
  2240附近,做空美瑞。

  澳元兑美元:上个交易日,澳元上行为主,最高到达7671,上方阻力在7680附近。该阻力比较强劲,汇价上行已经多次在该处受阻。有效上破之后,澳元也将确认短线向上趋势。今日操作观望为主,注意7680的阻力。
  观望。

  美元兑加元:上个交易日,美加走势振荡,先上后下,汇价波动范围1229-1344。上方阻力在1370附近,下方支撑在1220附近。短中线行情,美加仍处振荡之中,后市方向不甚明朗。目前先关注前述的2个位置,预计今日向上突破的可能性较大些,突破1220之后,关注1140强支撑。
  观望,或1300附近,做空美加。

  美元兑日元:上个交易日,美日下行为主,最低到达11395,跌破11420附近的支撑,下一个更强支撑在11340附近。目前美日行情,可能是处于一波短中线的向下的振荡行情之中。日内,汇价振荡后,可能会向下测试11340的支撑。
  11470附近,做空美日。
回复 点赞

使用道具 举报

willieloke楼主Lv.65 发表于 2006-8-7 13:31 | 查看全部

程实:强势美元,鲍尔森没有撒谎

  随着鲍尔森的表态和市场预期的转变,风云变幻的国际外汇市场正在经历着一种另类体验。美国财政部新掌门鲍尔森8月1日在哥伦比亚大学演讲中,对汇率政策的首次陈述无疑吸引了绝大多数的市场目光,“强势美元符合美国利益”的核心论调,让迫不及待者骤然高呼:美元走高不是梦!但随后几天,美元有所下跌的市场反应,迅速打击了这种乐观情绪,而美国惨淡就业数据的放出、欧元区和英国携手加息的事实,突然间让市场又产生了一个颇具深度的大胆论断:鲍尔森在撒谎!

  细思之下,不难发现新财长讲话中隐约存在的自相矛盾。对汇率形成,鲍尔森直言不讳地说道:“货币价值应由开放的竞争性市场决定,并反映经济的基本面。”在近来一系列经济数据不断肯定欧美经济此消彼长发展趋势的现实背景下,在美欧货币政策紧缩空间迥然有异的金融环境中,这种基本面分析无疑会给美元市场汇率相对走弱奠定基调。此时直白暗示“坚持强势美元”,多少有些大言不惭的味道,理性预期的市场主体自然明白,在相对经济颓势日益显露之际,不仅美元市场汇率走高缺乏现实支撑,而且美国疲软的实体经济也无力消受可能的币值趋强。

  那么,鲍尔森真的在撒谎吗?还是他在刻意应用“欲盖弥彰”的政策语言来影响或控制预期形成?也许都不是。真正可能的情况会是,我们又误解了鲍尔森的本意。就像格林斯潘经常说的:“如果你以为你听懂了我的话,那么你一定弄错了我的意思。”鲍尔森的语言魅力也许在于,他给我们习以为常的货币名言增添了全新的经济内涵。

  这句名言,来自于鲁宾的天才创造:“强势美元符合美国利益。”也许这句饱含美国民族精神的话语对美国经济,乃至美国社会的影响比我们想象的还要重要,就像马丁·路德金的“我有一个梦想”。最重要的是,从鲁宾到萨莫斯,到奥尼尔,到斯诺,再到鲍尔森,这句名言的思想和内涵不断丰富、不断扩大、不断变化。而转变的核心就在于强势美元定义的深化。

  什么是“强势美元”?也许大多数人碰到这个本质问题都会有些茫然无措,原因很简单,强势美元并没有标准的定义,有的只是不同时期的不同人,给出的不同解释。

  从十多年的历史演化来看,强势美元的内涵在结构上分为两个层次:一是外在价值,表现为美元相对于其他货币的市场汇率升贬;二是内在价值,表现为美元在国际货币体系中的主导地位,即在国际支付体系、国际清算体系、国际标价体系、国际储备体系中的硬通货形象。随着美国经济基本面的跌宕起伏,强势美元的内在结构不断发生变化,内在价值相对重要性的提升正在成为一种趋势。

  到鲍尔森这里,也许强势美元的外在价值即将进一步淡化。强势美元在此时的定义我们大致可以揣测为“美元市场实际汇率长期处于或高于潜在的均衡水平,相对于其他币种,则没有较大程度的比值下降,美元依旧是国际市场上最值得信任、最富有吸引力的货币”。

  如此理解强势美元,鲍尔森貌似前后矛盾的言语就能够被深入洞察了。在美国经济基本面相对弱势日益彰显之际,不管用何种理论体系和实证方法估量均衡汇率水平,大多总是能得到逐步下跌的趋势预测。此时强势美元的外在价值就在于避免大幅贬值的出现,将均衡汇率走弱,对实际汇率波动的影响程度适当减小,这对于美国经常项目逆差的控制,对于美国外需经济拉动力的增强都不无裨益。与此同时,强势美元的外在价值在于通过重申“强势美元”论调和进行相应的缓冲性外汇市场操作,来继续维持和增强美元的主流货币地位,这对美国吸收国际资本的金融助力,对美国刺激性赤字财政政策的可持续发展,对美国经济增长信心的维持和激励都不可或缺。

  所以,鲍尔森没有说谎,对汇率形成中经济基本面因素的强调,和“强势美元是符合美国利益”之间的相互融合,需要我们重新深化理解强势美元的结构内涵。
回复 点赞

使用道具 举报

willieloke楼主Lv.65 发表于 2006-8-7 13:32 | 查看全部

元明:8月7日汇市走势跟踪

  在上周的汇市中,受非农就业数据大幅低于预期,使得市场大幅推低美元!本周我们重点关注周三美联储的会议及会后声明,预计伯南克讲话将显鸽派!本周以逢低做多为主!

  欧元方面:
  上周欧元受美元非农就业数据利空影响,一举突破1.2830与前期高点1.2866,最高至1.2910,当前支撑位为1.2860和1.2830!从技术指标来看,欧元有所超买,短线方面有望回调整理的需求!预计今日波动区间1.2830―――1.2910
  操作策略:候1.2830介入,目标1.2910

  英镑方面:
  英镑在上周表现可谓最为靓丽!一举突破了前期高点1.9030,最高至1.9124,当前支撑位为1.9030,1.8920,无论从指标,还是从均线系统来看,英镑依然呈现多头状态,预计今日有望呈高位整理!如1.9030支撑有效,可在此位介入,向上,否则有望继续回调!
  操作策略:候1.9030介入,目标1.9120
回复 点赞

使用道具 举报

willieloke楼主Lv.65 发表于 2006-8-7 13:32 | 查看全部

老财:风雨过后,日元多头仍需谨慎

  美元兑日元:
  支撑位 弱支撑 114.00 阻力位 弱阻力 114.55-75
         中支撑 113.40        中阻力 115
         强支撑 113.00-112.80 强阻力 115.50-70

  短线趋势 上周五,美国7月份就业报告不及预期导致美元遭受抛售,非美货币出现大幅上涨,其中日元也一度跌破114的支撑,后市在此价位持稳。

  本周市场8日的美联储利率决议仍是市场关注的焦点。周一数据方面关注日本的6月领先指标。

  4小时图中,美元兑日元短线走势仍将下挫,但日内由有向上调整的需求,预计调整的目标区大约在114.55-75,第二调整目标区为115.00-30。

  由于美国上周非农数据和失业率远远低于预期,导致美联储在本周8日暂停加息的可能性大大增加,如果美联储如期暂停加息,那么市场对此的反应程度如何,这是本周市场最为关注的。

  如果市场反应仍然十分强烈,那么美元兑日元的汇价很有可能再次跌破114的支撑,指向113.40、113。即图中红色折线代表的走势。

  如果市场本周对此预期有了一定的消化,结果出来之后反应一般,短线上日元有走强的机会,但可能不会跌破114一线的支撑,后市有望再次企稳并展开反弹。即图中蓝色折线的走势。

  短线策略 短线美元兑日元维持向上调整,整体保持谨慎看跌美元兑日元的思路。

  有仓者
  如有日元沽空单持有者(买进美元者),止损价放在114.00,目标区114.55-75。
  如有由日元短线多单持有者,止损放在115.30,目标114.10、113.50。成本在115以下的多单可以现价先获利平仓出来,等待日内汇价反弹至目标区之后再短线买进日元。

  无仓者
  激进者,现价114.32轻仓买进美元兑日元,目标区114.55-75,甚至115,日内操作。
  稳健者,关注114.55-75、115这两个调整目标,以30分钟图出现下跌信号,买进日元,止损115.30目标至少114.10。
  中线趋势 美元兑日元中线盘整,窄幅波动区间为116.20-114.00。跌破下方113.30一线,则中线日元将走强。
  中线策略 中线维持在117-113之间宽幅区间盘整,观望。

  4小时图图形分析:
lc.gif
回复 点赞

使用道具 举报

willieloke楼主Lv.65 发表于 2006-8-7 13:33 | 查看全部

许强论市:英镑兑美元仍属偏多局面

总评 随着上周五美国非农数据的揭晓,现在摆在各位面前的只剩最后一道大菜,那就是本周二的美联储利率决议。市场似乎不再抱有幻想,联邦基金利率期货走势显示市场认为加息 25 点的可能仅有 16% ,结合近期的经济数据来看,美国经济走缓是不用怀疑的事实, 7 月美国非农就业人数增加 11.3 万,低于预期值 15 万,同时 7 月失业率从 6 月的 4.6% 走高至 4.8% 。伯南克是否会牺牲经济来压制可能的通胀呢?在周二之前谁也没法确定这件事,同时会后的声明亦是非常重要的线索,美联储有可能暂停加息,然后以较为强硬的声明来暗示紧缩手段在将来会重新启动。不论如何美元已经陷入极其疲软的状态,短期内难有作为。

上周五美公布的非农就业人数以及失业率数据,与近来美国所公布的一连串趋缓的数据相吻合,都显示了美国的经济动能已从几个月前持续成长的景况缓和了下来,因此在先前预期美国就业数据可能较预期为佳的交易商只得仓皇杀出做多美元的部位。英镑以及欧元则在上周四英国以及欧洲央行分别宣布升息的利多气氛支撑下,演出向上突破的行情。其中英镑的涨势更为淩厉,直接将1 .9010 一带的重要关卡突破,持续目前超强货币的气势。欧元虽然跟的有些吃力,但毕竟也将先前在1 .2850 一带形成的沉重压力给攻破,后市仍有向上扬升的动能。相对来说,日圆的走势就逊免的多。美元兑日圆上周五虽然亦由 115.50 区间高档直接下杀到 114 一带,但市场将美元压低至 114 以下的决心似乎仍然不足,美元基本上算是守稳在 114 这个重要的支撑关卡之上。因此,目前来看,美元的弱势主要仍反映在兑欧洲货币之上,要想日圆有所谓比价效应出现,至少要等 114 跌破再说了。目前的策略,仍以做多英镑欧元为主,日圆在关卡未破前,反倒是建议减码因应。
xq.gif
回复 点赞

使用道具 举报

willieloke楼主Lv.65 发表于 2006-8-7 13:38 | 查看全部

Alain:8月7日国际外汇市场每日投资分析报告

  欧元兑美元
  技术分析:欧元短线震荡上扬。欧元将面临1.2980附近短线阻力,1.2830成为短线技术支持位置。欧元今日主要支撑在1.2770附近,今日主要阻力在1.2920。
  当前多空分水岭:今日分水岭在1.2860。今日盘中的两个重要核心:一是密切关注在1.2860的分水岭。二是在1.2910盘中技术位的阻力。
  主要预估:预期今日早盘将主要维持1.2920~1.2860之间的震荡。预计全天主要以1.2980~1.2770区间运行为主。
  操作建议:以1.2860分水岭为参考,在1.2860之上以逢低多单介入为主,跌破就短线看空操作,空单止损1.2880上方。1.2770附近多单也可以介入,跌破1.2750多单止损并反手。
  支撑以及阻力:
  第一阻力位:1.2920,短期技术压力位,阻力一般。
  第二阻力位:1.2980,是短线的颈线技术压力位置。压力较强。
  第三阻力位:1.3060,是短线波动差率的压力位置,对短线的走势有较大的压力。
  第一支撑位:1.2830,重要颈线技术支撑位。
  第二支撑位:1.2770,波段量度跌幅支撑位。
  第三支撑位:1.2680,铃声法则支撑位。

  英镑兑美元
  技术分析:英镑突破阶段高点大幅上扬。技术上1.9030有支持。今日最大主要压力在1.9130附近,日内最大支撑在1.8830附近。
  当前多空分水岭:今日分水岭在1.9030。今日盘中的两个核心,一是观察在1.9030分水岭的争夺。二是在1.9130的阻力位。
  主要预估:早盘英镑将主要在1.9030~1.9100之间维持震荡,预计今日全天主要以1.9220~1.8920区间内运行为主。
  主要运行区间以及操作建议:以1.9030为分水岭。跌破1.9030看空操作,空单止损1.9050。多单可以在1.8920企稳时参与,跌破1.8900多单离场。
  第一阻力位:1.9130,短线主要压力位置。今日盘中主要压力位置。
  第二阻力位:1.9240,是短线波动差率的压力位置,对短线英镑的走势有较大的压力。
  第三阻力位:1.9540,颈线压制,阻力较大。
  第一支撑位:1.9030,多方护盘位置,支撑力度一般。
  第二支撑位:1.8920,短线颈线支撑位,也是量度跌幅支撑位。
  第三支撑位:1.8820,大波段菲波纳契回档支撑位,也是量度跌幅支撑位。

    美元兑日元
  技术分析:美元今日主要支撑在113.30。技术指标显示今日短线技术压力在115.10。3日内支撑在112.20
  附近。关注美元近期在113.30附近的支持,一旦跌破短期将指向110附近。
  当前多空分水岭:一是关注在113.80位置的支持力度。二是在114.40的分水岭的争夺。
  主要预估:美元有测试113.80支撑的要求,预计今日全天主要以115.30~113.30区间为主。
  主要运行区间以及操作建议:在114.70以下保持短空思路,114.90上方空单离场。盘中突破114.90投机性看多,跌破114.70止损。
  第一支撑位:113.30,颈线技术支撑,技术意义较大。
  第二支撑位:112.20,颈线技术支撑位,支撑力度较大。
  第一阻力位:114.40,短线投机技术阻力,阻力力度一般。
  第二阻力位:115.20,技术阻力位,阻力力度较大。

  澳元兑美元
  技术分析:澳元短线宽幅震荡,上升趋势未改。0.7630有支撑。当前主要短线阻力在0.7720。短线主要支撑在0.7560。
  当前多空分水岭:一是关注在0.7720位置的阻力力度。二是在0.7630的多空分水岭。
  主要预估:预计今日全天主要在0.7560上方运行,全天主要以0.7720~0.7560区间为主。
  主要运行区间以及操作建议:跌破0.7630投机性空头操作,0.7650止损并反手多单。在0.7570附近主要以逢低多单介入操作,跌破0.7550多单止损并反手。0.7630之上保持多头操作不变。
  第一支撑位:0.7630,均线支撑位。
  第二支撑位:0.7560,波动速率支撑位。
  第一阻力位:0.7720,短线颈线技术阻力,阻力力度一般。
  第二阻力位:0.7800,波动速率技术阻力位,阻力力度大。

    美元兑瑞士法郎
  技术分析:日线区间震荡整理,技术上将测试1.2260的阻力。日线主要阻力在1.2320。短线技术支持在1.2180附近。波动速率显示,盘中阻力在1.2290附近。
  当前多空分水岭:一是关注在1.2260的多空分水岭。二是在1.2180的支持。
  主要预估:今日将测试1.2260附近的阻力力度,预计今日全天主要以1.2290~1.2140区间运行为主。
  主要运行区间以及操作建议:1.2260~1.2180区间箱体操作,突破1.2275空单止损并反手,在1.2180逢低多头介入,破1.2165多单止损并反手。
  第一支撑位:1.2180,短线颈线技术支撑,支撑力度一般。
  第二支撑位:1.2120,短线箱体技术支撑位,支撑力度较大。
  第一阻力位:1.2290,短线颈线技术阻力,阻力力度不强。
  第二阻力位:1.2330,短线主要波动速率和黄金分割双重技术阻力位。

  美元兑加拿大元
  技术分析:短线技术上半分位1.1210有支撑,今日有再次确认1.1200支撑的要求。盘中阻力在1.1320上方区域,2日内支撑在1.1120附近。
  当前多空分水岭:一是关注在1.1210位置的支持力度。二是在1.1280的多空分水岭。
  主要预估:1.1220将面临考验,预计今日全天主要以1.1340~1.1180区间内运行为主。
  主要运行区间以及操作建议:在1.1200/1.1180逢低做多,多单止损1.1170下方。同时以1.1280为指标,在下方保持看空思路,空单止损1.1300上方;突破1.1280多头加仓,加仓多单以跌破1.1260为止损。
  第一支撑位:1.1215,短线技术支撑。
  第二支撑位:1.1180,均线技术支撑位,支撑力度一般。
  第一阻力位:1.1320,短线波动速率阻力,阻力力度不强。
  第二阻力位:1.1420,短线主要黄金分割技术阻力位,阻力力度大。
回复 点赞

使用道具 举报

回复

本版积分规则

关灯 在本版发帖
扫一扫添加微信客服
QQ客服返回顶部
快速回复 返回顶部 返回列表