返回列表 发布新帖

7月14日的外汇资讯,汇评与新闻

评论72

willieloke楼主Lv.65 发表于 2006-7-14 14:01 | 查看全部
https://www.y2cn.com

欧元、日元分析 - 李军

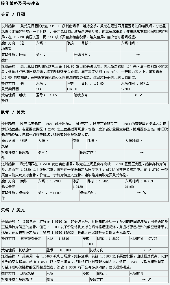
欧元/美元:
  欧元/美元昨日小幅下跌。分时图显示,今日欧元只有突破1.2720后才有可能提前结束小5浪下跌,否则跌破1.2660后将会继续朝1.2625下挫。从中期走势分析,欧元多空转换价位在1.2800和1.2700,收盘突破1.2800后会上试前期高点1.3000,收盘跌破1.2700后将从新下探1.2500,建议卖出欧元。今日欧元兑美元阻力位在1.2720,支撑位在1.2620。

  欧元/美元分析预测:
  支撑位:1.2660 1.2640 1.2620
  阻力位:1.2700 1.2720 1.2740
  短期趋势:下跌
  中期趋势:上升
  长期趋势:下跌

  美元/日圆:
  美元/日圆昨日小幅回落。关注日本央行会议结果,加息与否将对日圆产生较大波动。分时图显示,今日美元兑日圆如能突破115.80将继续朝116.35上升,否则受阻后会出现回落,目标位在115.00附近。从中期走势分析,美元兑日圆站稳在115.00之上有继续上升的要求,今后回落中会在113.00获得强劲支持,预计上升目标位在116.80和118.80附近,建议日圆观望。今日美元兑日圆支撑位在115.00,阻力位在115.20。

  美元/日圆分析预测:
  支撑位:115.40 115.20 115.00
  阻力位:115.80 116.00 116.20
  短期趋势:上升
  中期趋势:下跌
  长期趋势:上升

  保证金操作建议:
  欧元/美元:等待在1.2700卖出,1.2730止损,1.2600平仓。推荐指数:★★★
lj1.jpg
lj2.jpg
回复 点赞

使用道具 举报

willieloke楼主Lv.65 发表于 2006-7-14 14:02 | 查看全部

市场中多空方向观点严重分歧 - 柳英杰

综述:
在昨日的交易中,大部分非美货币走弱,尤其欧元兑美元走低,出乎预料,今日汇价走势难以确定,市场中观点存在较大分歧。昨日美国公布上周初次申领失业救济金申请人数增展高于预期,至33.2万人,这一常规数据并未对市场造成更大影响。受中东地缘政治危机因素的影响,原油期货价格再创新高,金价一路上扬。

自中东地区石油地缘政治危机矛盾激化以来,伊朗核问题更是火上浇油,原油期货市场备受关注,油价一路高升,金价不甘人后。因地缘政治问题引发全球性金融动荡。油价目前报于79美元附近,80美元大关即将失守,昨日金价最高曾见666美元,然而这些不利消息并未导致美元下跌,反而美元在动荡中意外走强,这令市场分析人士感到意外。

有分析师认为,金价、油价、美元上涨,除美国基本经济数据支持外,很可能是地缘政治问题引发的避险资金购入美元。但也有更多的分析师认为,避险一说实属牵强,因中东问题虽然值得关注,但还未能过大的影响全球金融市场。不论如何,客观的依照依照技术图形分析,美元上涨并未遭受阻击,其涨势还将延续。

欧元/美元:
昨日德国公布6月消费者物价指数基本符合预期。法国6月消费者物价指数略低于预期。CPI数据显示通胀压力温和。今日德国将公布6月批发物价,意大利将公布6月消费者物价指数,预计月升0.1%,年升2.3%。美国将公布6月零售销售数据,以及7月消费者信心指数。技术图形显示,欧元/美元方向向下,将进一步向下测试Ichimoku云图支撑 1.2650。
上行压力:近点1.2729 ,远点1.2777;
下行支撑:近点1.2650, 远点1.2623。

英镑/美元:
英镑/美元料将上下震荡,上看阻力位之后还将下跌至支撑。震荡区间为1.8317至1.8520。下方阻力区间1.8317至1.8350支撑能力较强,值得关注,若汇价进一步企稳此上,则有望开始小幅向上反弹。若汇价快速穿破1.8517支撑,建议离场观望,假突破嫌疑较大。
上行压力:近点1.8415 ,远点1.8520;
下行支撑:近点1.8317, 远点1.8300。

美元/日元:
市场普遍预计日本央行将会加息﹐但对于加息幅度看法不一。不论如何,市场中对于将表示出的观点看法一致,认为福井俊彦将采取谨慎缓和的进程完成进一步紧缩通货的过程。市场几乎已经完全消化了日元加息的消息,因此今日的利息决定将很难为汇价走势造成更大影响。
上行压力:近点116.20 ,远点116.64;
下行支撑:近点115.34 ,远点114.81。


【免责声明:此文仅供参考。不为此承担任何经济及法律责任。】
回复 点赞

使用道具 举报

willieloke楼主Lv.65 发表于 2006-7-14 14:03 | 查看全部

美元八月升息概率有八成 - 施春光

自美联储第17次升息以来,汇市已经走过了9个交易日。在这9天里,美元和非美货币之间的较量进入了肉搏战的境地。虽然在美联储改变“口风”后美元大跌,但有意思的是以欧元为首的非美货币并没能抓住美元的软肋痛下杀手,而美元多头则摇摇晃晃地将美元指数推离84.80的险境。

  本周以来,美元多头已经将美元指数一度推升到了86.01的水平,在基本面处于劣势的情况下,相对非美货币,美元能够胜出实属不易。

  数据与市场走向相反
  有意思的是在美元蹒跚上涨的过程中,数据和市场最终走向却是呈现相反的状况。比如,6月29日美联储加息,按理对美元应该是利好,但美元却飞流直下;上周五,尽管美国6月非农就业人数增长了1..1万,但美元还是创了本轮下跌之新低84.80,好在多头不死,美元得以反弹;而本周三,美国5月贸易赤字扩大至638.4亿,但美元反而一路高歌猛进险些突破了86.01,把非美货币几乎逼到绝路。

  从以上的这些数据中和事实的反差中,投资者似乎能感觉到市场在对目前的数据预期上发生了偏离,上周五交易商过于乐观地预期了美国6月非农就业,而周三人们又因担心美国双赤字而显得比较保守。这从一个侧面也反映出在目前美国经济处于关键的转折点时,人们谨慎的心态。

  欧元加息跟进力度不足
  当然市场关注的绝对焦点仍然是“利率”这两个字。美元已经连续升了17次,但欧元的跟进力度显然不足。7月6日,欧洲央行维持利率在2.75%不变。欧洲三大智囊机构一致认为,年底前欧元区经济增长应该比较稳定,而通胀则会在下半年回落。他们预计,欧元区第二季度通胀率达到2.5%,第三季度将降至2.2%,并将在第四季度进一步降至2.10%,全年的通胀率为2.30%。这就使得市场怀疑8月3日特里谢是否会控制通胀而挥舞加息大棒,这恐怕也是欧元没能在7月初抓住美元弱点落井下石的原因吧。

  英国就业形势太糟糕
  而英镑则是欧系三大货币中跌得最快的一个。本周三的报告显示,英国6月失业总人数达到95万人,这是2002年1月以来的最高水平。英国国家统计局称英国申请失业金的人数在过去16个月里已经有15个月保持上升,而平均薪资增长减缓。英国6月申请失业金人数增加了5900,失业率为3%,不断恶化的就业形势将困扰英国政府。再加上英国房产市场的疲弱,英镑真是“好汉难提当年勇了”。

  美元8月升息几率八成
  再看看商品货币加元,尽管它在全球外汇交易量的比重只占很小,但从本周二加拿大央行利率决定后的声明看,市场难以找到加元走强的线索。日本方面,政府官员讲话的飘忽不定又令市场怀疑日本央行今天会否排除阻力决定升息。对这些非美货币的分析中不难看出,从利率前景角度美元无疑是最有吸引力的,因为美国经济的平稳发展令美联储拥有了升息余地,目前期货市场上美元8月升息的几率已经达到了80%。
回复 点赞

使用道具 举报

willieloke楼主Lv.65 发表于 2006-7-14 14:03 | 查看全部

森林老怪:英镑高位需离场,日元操作应谨慎

  实盘货币预测如下:

  欧元/美元:汇价涨跌互见,且空间有限。短线整理,中期方向不够明朗。上方1.2780区域给其构成较强压力,有效突破的可能性较小。相反下方1.2550区域给欧元提供较强支撑,若被成功跌破,后市不利欧元。建议:逢高减持。
  阻力位:1.2730/1.2780;支撑位;1.2630/1.2580
  预期目标:止赢位:1.2780左右;止损位:1.2550以下

  美元/日元:汇价震荡上行。日本央行的加息风波,多少给其带来一定变数,操作上小心谨慎。上方116.80区域给美元构成较强压力,若被有效攻破,并站稳其之上,后市不利日元。相反下方114.30区域给美元提供较强支撑,成功跌破的可能性不大。建议:逢高入场。
  阻力位:116.30/116.80;支撑位;115.20/114.50
  预期目标:止赢位:114.50以下;止损位:117.00以上

  英镑/美元:汇价宽幅震荡交投。短线整理,寻求中期运行方向。上方1.8550区域给英镑构成较强压力,若能有效突破,并站稳其之上,后市才会利好英镑。相反下方1.8280区域给英镑提供较强支撑,成功跌破的可能性不大。建议:高抛低吸。
  阻力位:1.8480/1.8550;支撑位:1.8350/1.8280
  预期目标:止赢位:1.8550左右;止损位:1.8260以下

  澳元/美元:汇价冲高遇阻回落。短线稍作整理,下方0.7430区域的较强支撑面临考验,若能守住不破,可适量介入。相反上方0.7580区域给其构成较强压力,有效攻破的可能性较小。建议:待机入场.
  阻 力 位:0.7540/0.7580;支撑位0.7460/0.7430
  预期目标:止赢位:0.7580以上;止损位:0.7410以下

  怪物观点 仅供参考
回复 点赞

使用道具 举报

willieloke楼主Lv.65 发表于 2006-7-14 14:04 | 查看全部

许强论市:欧元反弹已将先前跌势破坏

总评
虽然周四的外汇市场并无重大经济数据公布,但世界各地热点问题不断升级使得市场情绪一遍混乱,以色列出动更多飞机空袭黎巴嫩北部,中东紧张局势的升级刺激原油价格创出新高,黄金价格亦强劲上扬,美元方面大体上仍维持强势整理,在今天重要事件之前交易员们将会十分小心。除了日本央行的利率决定之外,晚间还将有美国 6 月零售销售月率公布,市场预期将会上升 0.4% 高于前期的 1% ,尽管数据可能推动美元,但我们预计其影响仍然是偏短线的,因为在八月美联储会议之前还有七月零售数字,而近期能源价格再创新高势必打压消费者的支出愿意。

虽然大家一直在期待日圆的升息会推动日圆走强,但来自日本财务省官员的讲话打压的日圆人气,表示日央行先应该认真考虑经济和股市的情况再决定政策。我们预计日本央行将结束长达六年的零利率政策,但对于随后的声明极有可能使用温和语气以安抚那些希望继续零利率政策的政府官员。届时日元很可能是先走强,然后在会议声明后回吐涨幅。如果日央行升息少于 25 点,日元将遭遇卖盘。

周四外汇市场在没有重要因子主导的情况下,在狭幅的区间之内波动。在以色列轰炸贝鲁特机场之后,油价再度向近期的高点挑战,但此一因子并未能对美元造成威胁。在日本央行于本周升息的预期心理快速消退的支撑下,美元兑日圆延续周三的强势,持续向区间高点 115.80 挺进,而欧元也未能力守近两周以来的支撑区 1.2710 ,缓步下滑,并未受到昨日美国当周首次申领失业救济金人数较预期略高,以及美国股市再度重挫的影响。就目前市场的动态来看,英镑反而成为较稳定而强势的货币,在日圆跌至支撑区、欧元跌破支撑区的情况下,英镑仍能守稳在盘整区中间,这是因为欧元兑英镑的交叉盘在经过了一个多月的急涨后,在获利了结卖压出笼的影响下,跌破支撑区所致。通常在美元整体水波不兴的时候,交叉盘就会上场来填补空档,来点儿小行情。美元兑主要货币虽属盘整,但也都来到重要的压力区一带,除了英镑外,大致我们都建议短线交易以做多美元为主,且看压力区的卖压是否能档住美元的缓和涨势再说吧。
xq.gif
回复 点赞

使用道具 举报

willieloke楼主Lv.65 发表于 2006-7-14 15:33 | 查看全部

7月14日国际外汇市场每日投资分析报告 - Alain

欧元兑美元
技术分析:欧元若下破1.2620将是一个不利的信号,表明欧元/美元将朝1.25/1.30区间底部走低。技术上1.2680附近多头护盘力度已经在衰减,1.2760成为短线技术阻力位置。欧元今日主要支撑依旧在1.2610附近,今日主要阻力在1.2760/1.2750。欧元短线走势将处于大箱体震荡之中。
当前多空分水岭:今日分水岭在1.2720。今日盘中的两个重要核心:一是密切关注在1.2720分水岭的多空争夺。二是在1.2660盘中技术位的支撑力度。
主要预估:预期今日早盘将主要维持1.2700~1.2660之间的震荡。预计全天主要以1.2760~1.2620区间运行为主。
操作建议:投机逢高沽空,空单在1.2760/1.2750附近介入,突破1.2780止损。不破颈线1.2620附近多,止损应在1.2600。1.2700~1.2660区间不适合频繁操作。下破1.2620可以空头加仓,1.2635上方为止损。
支撑以及阻力:
第一阻力位:1.2760,均线技术压力位,阻力在增强。
第二阻力位:1.2880,是短线的颈线技术压力位置。压力较强。
第三阻力位:1.2960,是短线波动差率的压力位置,对短线的走势有较大的压力。
第一支撑位:1.2620,短线颈线技术支撑位。
第二支撑位:1.2520,波段量度跌幅支撑位。
第三支撑位:1.2400,铃声法则支撑位,也是量度跌幅支撑位,中期重要支撑位置。

英镑兑美元
技术分析:英镑技术上1.8300有短线支撑。1.8480成为今天阻力位置。技术显示1.8380也有一定的支持作用。今日盘中主要压力在1.8480附近,日内主要支撑在1.8380附近。
当前多空分水岭:今日分水岭在1.8380。今日盘中的两个核心,一是观察在1.8380分水岭的争夺。二是在1.8480的阻力位的争夺。
主要预估:早盘英镑将主要在1.8480~1.8380之间维持震荡,预计今日全天主要以1.8540~1.8300区间内运行为主。
主要运行区间以及操作建议:以1.8380为分水岭,在1.8450~1.8380区间观望。破1.8380短空参与,空单止损1.8400。多单要在1.8380不破时参与,1.8360下方止损。
支撑以及阻力:
第一阻力位:1.8480,短线主要压力位置。今日盘中主要压力位置。
第二阻力位:1.8580,是短线波动差率的压力位置,对短线英镑的走势有较大的压力。
第三阻力位:1.8740,颈线压制,阻力较大。
第一支撑位:1.8300,均线支撑位,投机性多方护盘位置,支撑力度一般。
第二支撑位:1.8180,短线颈线支撑位,也是量度跌幅支撑位。
第三支撑位:1.8080,菲波纳契回档支撑位,也是量度跌幅支撑位。

美元兑日元
技术分析:美元今日主要支撑在114.90。技术指标显示今日短线技术压力在115.70较大。支撑在114.90附近,四日内支撑在113.50附近。
当前多空分水岭:一是关注在115.70位置的压制力度。二是在114.90的日线分水岭的争夺。
主要预估:美元有突破115.70位置的要求,预计今日全天主要以116.50~114.80区间为主。
主要运行区间以及操作建议:靠近116.50/116.60附近做空美元,破116.80止损。在114.90上方保持短线美元看多思路,跌破则转向看空。114.90附近做多美元,破114.70止损。
支撑以及阻力:
第一支撑位:114.80,菲波纳契回档技术支撑。
第二支撑位:113.50,颈线技术支撑位,支撑力度较大。
第一阻力位:115.80,短线投机技术阻力,阻力力度一般。
第二阻力位:116.80,颈线技术阻力位,阻力力度较大。

澳元兑美元
技术分析:澳元冲高回落,依然维持在5日均线上方,技术上有调整要求。5天均线成为主要多空分水岭指标,当前主要短线阻力在0.7650。短线支撑在0.7480附近。
当前多空分水岭:一是关注多方在0.7480位置的支撑力度。二是在0.7510的多空分水岭。
主要预估:预计今日全天主要在0.7480上方运行,全天主要以0.7580~0.7480区间为主。
主要运行区间以及操作建议:今日在0.7510以上继续保持日线多头思路不变,空单宜谨慎操作。逢高在0.7660/0.7650上方轻仓做空,上破0.7680空单止损。多单可以在0.7480附近介入,0.7465止损。在跌破1.7510也可以适当做空,1.7520止损。
支撑以及阻力:
第一支撑位:0.7480,均线支撑位。
第二支撑位:0.7385,波动速率支撑位。
第一阻力位:0.7580,短线颈线技术阻力,阻力力度一般。
第二阻力位:0.7660,波动速率技术阻力位,阻力力度大。

美元兑瑞士法郎
技术分析:日线回试10日均线支撑,技术上仍属于震荡走势。短线技术支持在1.2290附近。波动速率显示,盘中阻力在1.2410附近。
当前多空分水岭:一是关注在1.2370的阻力力度。二是在1.2270的今日多空分水岭。
主要预估:今日将测试1.2370附近的阻力力度,预计今日全天主要以1.2410~1.2290区间运行为主。
主要运行区间以及操作建议:靠近1.2290/1.2270附近时做多,下破1.2260下方止损。短线适宜在箱体上轨1.2530附近轻仓做空,突破1.2550上方止损。短线上方阻力较多,不适合盲目追多,多单宜快进快出。
支撑以及阻力:
第一支撑位:1.2270,短线颈线技术支撑,支撑力度一般。
第二支撑位:1.2160,短线箱体技术支撑位,支撑力度较大。
第一阻力位:1.2410,短线波动速率技术阻力,阻力力度不强。
第二阻力位:1.2530,短线主要波动速率和黄金分割双重技术阻力位。

美元兑加拿大元
技术分析:短线强势整理走势,技术上有需要再次确认1.1270支撑的要求。1.1270是短线多头的主要技术分水岭。盘中阻力在1.1400上方区域,2日内阻力在1.1570附近。
当前多空分水岭:一是关注在1.1400位置的压制力度。二是在1.1270的多空分水岭。
主要预估:预计今日全天主要以1.1400~1.1270区间内运行为主。
主要运行区间以及操作建议:依据趋势逢低做多为主,靠近1.1270附近时做多,下破1.1250止损。在1.1570/1.1580附近时空,止损1.1600。1.1350~1.1305之间保持观望,不盲目进场。第二阶段多单建立地点在1.1220下方,1.1200为止损。
支撑以及阻力:
第一支撑位:1.1270,短线均线技术支撑,支撑力度较大。
第二支撑位:1.1205,均线技术支撑位,支撑力度一般。
第一阻力位:1.1430/1.1420,短线波动速率阻力,阻力力度不强。
第二阻力位:1.1570,短线主要黄金分割技术阻力位,阻力力度大。

注:以上仅为个人观点,仅供参考,我的观点和估计构成了我的判断,并在不通知的情况下随时可能改变,以往的业绩并不构成对未来结果的暗示。
回复 点赞

使用道具 举报

willieloke楼主Lv.65 发表于 2006-7-14 15:34 | 查看全部

因全球紧张局势升温引发避险买盘 - 赵峥

美元兑其它主要货币周四在外汇市场下滑,因全球紧张局势升温引发避险买盘,而且市场在等待日本央行公布利率决定。市场人士表示,预计日本央行将于本周进行六年来的首次升息行动。

以色列空军袭击贝鲁特机场,以报复黎巴嫩向以国领土发射多枚火箭,此外北韩与韩国的部长级谈判无果而终,而且伊朗与西方国家之间有关核问题的僵局未能打破,均促使资金流向瑞郎、美国公债和黄金等避险资产。

市场人士指出,目前市场所显现的基本上是投资者基于安全形势的考虑所进行的避险操作。一市场人士表示,美元的跌幅本来会更大,但它也吸引到一些避险买盘。

在日本央行的第一天政策会议结束之后,日圆仍然持坚。金融市场预期日本央行周五将宣布把隔夜拆款利率升至0.25%,从而结束零利率时代。市场亦将寻找关于未来升息前景的线索。不论日本央行会做出何种决策,一些分析师均预期美元/日圆会走高。

部分市场人士表示,美元/日圆在日本央行升息之后会上涨,因其会对预期更多次升息的人予以打击。然而,如果日本央行不采取任何行动,那么美元/日圆恐将升向120日圆。

由于日本央行几乎已肯定会升息至0.25%,投资人将把焦点放在总裁福井俊彦对未来升息步调的谈话上。预期福井将重申利率会维持缓步调升的基调。

美国当周初请失业金数据意外大幅上升,对美元几无影响,因分析师认为这与汽车产业中每年例行的停产维护有关。

欧元兑美元
目前汇价处于1.2688附近,笔者基本维持前几天的建议,如果有效向上突破1.2830附近,投资者可做多;汇价如果有效向下突破1.2660附近,短线投资者可做空。

英镑兑美元
汇价目前处于1.8406附近,按笔者建议在1.8440附近做空,止损设在1.8370附近的投资者,被打到止损获利70点左右。汇价处于1.8310~1.8520盘整区间的中轴附近,短线投资者可在持区间内高抛低吸,中长线投资者可在汇价有效突破该区间后再入场。

美元兑日圆
现在汇价处于115.85附近,依笔者建议在113.80附近做多,止损设在115.10附近的投资者,被打到止损获利130点左右。汇价如果有效向下突破115.50途径,短线投资者可做空;如有效向上突破116.10附近,投资者可做多。

美元兑瑞郎
汇价现在处于1.2299附近,根据笔者建议在1.2320附近做空,止损设在1.2350附近投资者,已可获利21点左右,现可将止损改设在盈亏平衡点处,继续看空。
回复 点赞

使用道具 举报

willieloke楼主Lv.65 发表于 2006-7-14 15:34 | 查看全部

7月14日名家点评 - Alan

综述:
地缘政治局势紧张, 美元受压, 但全天仍然维持基本的强势, 但依然未能突破86一线. 总体上K线维持基本的强势, 指标依然支持向上, 上档必须突破首个阻力86.05才能开启新的连续上升形态, 如日银如预期般发出鸽派声明, 美指有望上试86.35/40密集阻力区并预期在此受阻回落, 相应欧元有望下试2620附近的支撑. 下档首个支持位于85.65/70附近, 跌破恐将引发更大幅度的调整. 4小时图和小时图自84.80附近的密集支撑区回升后产生初步的连续上升形态, 短线的上升波浪结构仍不完整, 仍有继续上升的空间, 而自五月十二和十三日83.60低位开始的总体上升仍没有结束的迹象, 目前结构上可以勉强认为是第五浪上升的开始.
日银宣布升息25厘, 目前日本方面传来很多鸽派的言论, 如2:30分的声明里有意外的言论, 市场可能会比较震荡.

今日数据:
纽约AM(北京PM)
8:30    美国五月份商业货存, 预期0.4, 前者0.4; 六月份进口物价, 预期0.2, 前值1.6
        美国六月份零售销售, 预期0.4, 前者0.1; 核心指数预期0.5, 前值0.5
9:45    美国六月份米西根敏感指数初值, 预期83.5, 前值84.9

欧元/美元
欧元日图跌势在继续, 连续出现新低, 指标偏弱, 短均线系统聚拢后向下发展, 目前的下跌波浪结构并不完整, 有继续向下延伸的空间.
操作建议:
卖盘在2725附近轻仓卖出, 2750止损, 2780附近卖出, 2805止损, 2835卖出, 2855加仓卖出, 2875止损, 目标2710/2670/2630。
买盘2625附近买入, 2600止损,2575附近买入, 2545止损, 目标2610/2660/2720/2770.
支持 阻力
2660 2720/30
2620 2280/85
2560/70 2840
2515 2860
2475 2885

英镑/美元
英镑昨天在新货币委员会任命消息刺激下震荡上升, 日图K线和短均线系统恢复中性走势, 但其它指标维持弱势, 小时图没能突破上档密集阻力区8450/70, 连续下跌形态依然维持, 后市恢复跌势的机会较大. 英镑周三在50%回吐位和8300技术支持位附近获得强支撑后形成初步的下跌3浪, 但鉴于总体转弱的趋向, 后市下跌很可能继续向下延伸. 下档技术上最后的强弱判别点在8260/65, 跌破则恢复总体的跌势. 而上档在没有突破8560/75前总体形态的下跌还没有完成的迹象, 大波浪结构仍然支持下跌.
操作建议
卖盘8440/50附近轻仓卖出, 8475止损, 8495附近卖出, 8515止损, 8560附近卖出, 8590止损, 目标8510/8460/8375/8320/8270。
买盘8270附近买入8240止损, 目标8340/8470/8540。
支持 阻力
8370/80 8440
8325 8470
8300/10 8500
8260/65 8540/60
8200 8650

美元/瑞士法郎
操作建议:
买盘2260附近轻仓买入, 2235止损,  2210买入, 2185附近加仓买入, 2160止损,  目标2250/2290/2350/90。
卖盘2450附近卖出, 2480止损, 目标2320/2270。
支持 阻力
2250 2375
2200 2395
2180 2450
2150 2500/05
2130 2530

美元/日元
日银宣布加息25厘, 市场在等待2:30分的日银会后声明, 日本方面传来鸽派言论, 市场猜测这是今年日银唯一一次加息行动, 在长达半年的炒作后, 如日银最终以鸽派收场, 市场可能最终选择抛售日元, 后市上升的目标依然是119/121附近, 而年终目标130附近暂时仍然保留.
日图K线昨天收成中继十字星, 总体强势依然维持, 指标支持继续上升. 小时图目前的上升结构形成基本的5浪形态, 5浪顶在小时图原上升趋势支撑线所形成的反向阻力线(目前在116.10/20)附近. 鉴于115.80基本上已被突破, 新的连续上升形态成型, 后市在调整后有望继续上升 .
4小时图结构上, 自108.93开始的大上升浪中的第四浪(内含3浪结构)底部(113.41)有望在大一浪顶113.37附近结束, 目前的上升具备了第五上升浪的迹象, 但如跌破一浪顶113.00和113.35附近的支撑, 则后市很有可能转入全面下跌.
操作建议:
买盘114.90和70附近分批买入, 114.45止损,  113.40附近买入, 113.15附近加仓买入, 112.80止损, 目标114.20/115.20/70/116.20。
卖盘116.10/15附近轻仓卖出, 116.40止损, 117.00附近卖出, 117.40止损, 目标116.00/115.20/114.70/114.00.
支持 阻力
115.40 116.10/25
114.85/90 116.70
114.65 117.10
114.45 117.85/95
113.80/90 118.20

澳元美元
日图连续两天的上升在高位受阻回落, K线形态出现转弱的迹象, 今早在糟糕的贸易赤字公布后引发大量的卖盘, 震荡指标有最终在高位死叉向下的机会, 而短均线系统存在初步在高位交叉向下的迹象, 今天如能收破7500则后市调整的态势将有望成型. 波浪结构上目前的上升仍未完整, 短线寻求向下调整探底的机会, 下跌目标在7450和7425附近.
操作建议:
买盘7460附近轻仓买入, 7440止损, 7425附近买入, 7405加仓买入, 7390止损, 目标7450/7500/30/50/90。
卖盘7535附近轻仓卖出, 7560加仓卖出, 7575止损, 7600附近卖出, 7630止损, 目标7565/7510/7470/7430。
支持 阻力
7485/90 7535
7450/60 7565
7425 7590/00
7400 7620
7350/65 7650

美元加元
承接周二K线发出的弱势信号, 日图周三继续调整, 震荡指标死叉, 后市调整态势估计仍将维持一段时间. 小时图下跌3浪在1040附近形成双底结束后转入上升, 上升延长浪在自1770开始下跌的第一浪底1420之下受到初步的阻力, 短线进入调整阶段, 但总体的上升依然维持良好, 短线调整后后市倾向继续上升.
操作建议:
买盘1280附近轻仓买入, 1255止损, 1220附近买入, 1200止损, 1160买入, 1140止损,  目标1260/1340/90。
卖盘1390附近轻仓卖出, 1420附近加仓卖出, 1440止损, 目标1320/1290/1220.
支持 阻力
1270/80 1355
1250 1400
1215 1425
1190 1470
1155 1540
回复 点赞

使用道具 举报

willieloke楼主Lv.65 发表于 2006-7-14 17:13 | 查看全部

谭雅玲:利率预期等待,汇率动向观望

  固态势,其中美元兑欧元汇率水平大多数时间基本点在1.27美元,区间波动在100点之内,但周末美元上升到1.2691美元;美元兑日元汇率则相对稳定在114-115日元,日元上下波动不太确定,观望与等待日元利率结果是主要原因;美元兑英镑和瑞郎汇率则保持强劲态势,汇率水平在1.83-1.84美元和1.22-1.23瑞郎;美元兑加元汇率则出现上升趋势,加元利率稳定与预期向背,使加元下挫明显;其他货币微幅盘整,投资方向依然集中关注一些货币的利率动向。亚洲主要货币则出现普遍下跌趋势,一方面是股市投资盘整低迷的影响,另一方面是日元利率与汇率不确定的作用;加之我国人民币汇率面临复杂局面。利率松动性迹象有所影响区域货币波动难以确定。

  一周来外汇市场集中关注与评论的焦点在于日元,其中包括利率抉择的关注,经济前景的不确定,以及投资组合调整的趋势。同时国际上价格与关联因素扩大,事件突发与投机炒作态势此起彼伏,进而使货币汇率水平难有清晰前景,依然处于观望或机会寻求之中。

  1、日元利率基础因素难以确定。如市场预期所致,日本央行政策委员会委员一致投票赞成结束零利率政策,将隔夜拆款利率目标上调至0.25%,委员们以6票赞成、3票反对的投票结果决定将官方贴现率由0.10%上调至0.4%,同时会议声明表示对其经济持续的判断。但笔者认为日元利率上升目前并没有具有恰当时机与充足条件,或许利率微幅上升会有所抑制经济复苏态势,尤其是不利于日元投资组合收益,并可能影响消费和投资稳定前行态势。从市场所关注的日本通货膨胀指标看,虽然其维持了0.5%水平的7个月状况,但这与利率调控的防范的通货膨胀指标有差别,加息的提前或许将会使日本再度回到通货紧缩状态。日本经济从2002年2月开始呈现微弱乃至脆弱的经济复苏,至今日本经济增长周期为53个月,未来是否能继续延续这种周期的稳定,利率调整的时机将十分关键。如果从全球利率差别或同步角度看,日本更没有必要急于调整,因为日元利率差别并非短期可以赶上其他货币体利率水平,此外更重要的是这种利率水平的效益已经明显给予日本带来投资收益,促进企业与个人投资观念和实际利益的改变,机构海外投资热情以及板块投资组合受益于日元低利率是十分明显。因此,综合日本国内外的多种因素,日元利率依然有待观察和等待,相反这样或许更有利于日元资产的有效把握。而从日本已经出现的应对局面看,无论石油、黄金或其他资源类产品的投资,日本主导或运用性十分有利于日本综合性的体现,并在一定程度上有所提升日元的影响作用。

2、日元投资组合利益左右为难。从日元利率影响的另一个角度看,日本股市当前处于价格低迷和波折区间。日本股市将近两年的上涨趋势,不仅带来日本经济信心的带动,并且在投资信心和组合上给予利益获取。从股票价值背后的企业效率看,日本企业支持性在逐渐强化与扩张。有统计数据显示,2006年以来,日本企业海外收购案的价值已经逼近129亿美元,预计全年将超2005年海外购并金额157亿美元的水准;而过去10年间,日本企业加紧内部整顿,基础准备已经相当充足,给予经济复苏巨大的动力与支撑。日本商工中金公布的调查显示,3月以来中小企业景气信心指数为51.5,为3个月来首次高于分水岭50,2月指数为49.3,中小企业景气信心指数上升显示了日本经济复苏动力;因此,日经股票指数在2006年3月下旬突破17000点,达到17045.34点水平,是2000年8月以来最高价位。日本经济新闻指出,由于企业支出增长和生产力有所提升,日本政府已将日本潜在经济增长率提高至10年来最高水准,在2005年潜在增长率为1.3%的基础上,2006年将达到1.4%,是1995年的1.5%以来最高,从而给日元资产价值带来实效。日元贬值适宜日本经济复苏需求,日本股市上涨提升投资信心。从日元利率看,日本央行2001年采行超宽松货币政策之后,日本一时成为国内外投资人的"自动提款机",不仅日本投资人借日元买外国股票和债券,外国的投资者也从利差中借出日元,再转换成其他币别。这种借日元,再转换其他币别的转战全球资本市场盈利效应,是导致全球对冲基金热钱炒作的主要原因之一,同时也在一定程度上体现日本的影响,以及日本战略性的宣示,包括日本可以接纳100美元的油价,以及自如应对日元汇率的波动。因此,日本结束零利率导致日本投资人以及国际投资者抛售外国股票和债券,转向资源类产品投资,并有资金移转回归日本的迹象,这必将引起国际资本流动的大变数,金融市场价格价格动荡已经呈现加快、加速、加量趋势,而未来将进一步扩大波折,金融风险忧虑值得关注。自2003年左右以来,日本投资人也热衷于投资中国股票,如今看来他们已转移阵地至印度股市;2005年所有净流入印度的国外资金中,来自日本的资金即占了四成,协助印度孟买证交所30指数在2005年大涨42%。由于日本社会快速老化,加上近来虽有重回通货膨胀的迹象,但利率维持在零,日本投资人将其无增值的国内投向转向外流获利,产生的是国际投资格局的变化,并在一定意义上有利于日本经济和政策。

  3、 国际环境变数扩大错综复杂。一周来,国际上大事接连爆发,引起市场价格波折扩大,其中政治因素较为突出,如北朝鲜问题尚未平息,印度、黎巴嫩等问题接连而起,进而不仅引起国际黄金价格跃上650美元水平,同时国际石油价格也上升到76美元,而国际铜价水平再度同时上涨到8000美元,新一轮资源类产品涨价再度成为市场焦点;反之全球股市则普遍下跌,金融市场价格交错迷团困惑,美元稳定得到经济和规模优势支持。在国际协调关系的俄罗斯与美国关系焦点引起关注,G8会议争论中难以协调或解决问题,这些都是影响金融市场价格波动的诱因之一,价格趋势愈加模糊、不确定。尤其是全球市场价格"动乱"大幅加深了市场疑虑和投机冲动,如果未来地缘政治或国际关系紧张局势突然爆发,无论石油或黄金价格都有可能触及80美元和750美元,甚至可能更高。因此,目前外汇市场价格依然在寻求调整攀升或下降的机会,价格难以确定的上涨趋势值得关注与防范;特别是面对全球金融市场流动过剩,金融与资源价格理性难以确定,投机推波助澜,价格风险提示值得警惕。

  除国际因素之外,美国因素依然是外汇市场主线关注。一周来影响美元稳固的因素,除政治紧张性自然规避利好美元外,从经济数据看,本周十分重要的数据在于,美国贸易逆差5月份有所改善,虽然石油进口创下纪录,增大贸易逆差升幅5亿美元,至638亿美元,其中石油产品逆差上升了44亿美元至254亿美元,反映了油价的上升;但如果剔除石油产品,贸易逆差则已从423亿美元减至384亿美元。美国贸易逆差改善的重要因素之一在于美元贬值策略,进而使出口上升了2.4%,至1187亿美元,创历史最高水平;进口增加1.8%,至创纪录的1825亿美元。美国出口商正得益于海外增长的提高和美元汇率的下行趋势,进口下降或许与国内支出增长减速有关。另外,从美国财政部公布的前9个月(2005年10月-2006年6月)财政赤字看,其也有所缩减;数据显示美国财政赤字从上年同期的2494.2亿下降为2065亿美元,下降幅度为17.2%。美国双赤字的改善与一年来美元贬值4%相关,美国出口商品在国外市场更有竞争力,不仅改善美国就业局面,并化解美国结构压力,美元相对稳定来自信心支持。

  预计未来,美元继续寻求贬值,以稳定经济信心和维持加息政策,主要汇率水平调整依然突出美元政策与策略指引,价格区间为:美元兑欧元汇率在1.27-1.29美元,欧元依然寻求1.30美元的突破;美元兑日元汇率在114-116日元,日元依然将会贬值;美元兑英镑汇率有上行1.85美元可能,基本点在1.83-1.84美元;美元兑瑞郎汇率维持1.23瑞郎上下,其他货币依然随从调整。
回复 点赞

使用道具 举报

旦旦Lv.10 发表于 2006-7-14 18:41 | 查看全部
老板好好像人不在!
回复 点赞

使用道具 举报

回复

本版积分规则

关灯 在本版发帖
扫一扫添加微信客服
QQ客服返回顶部
快速回复 返回顶部 返回列表