返回列表 发布新帖

9月4日的汇评

评论66

willieloke楼主Lv.65 发表于 2009-9-4 18:03 | 查看全部
https://www.y2cn.com
静观非农数据 美元或将王者归来 - 王羿达  (9月4日)
09-09-04 13:16

  昨日美指由78.39下跌到77.99高点后反弹到78.52后收于78.46.美指震荡下行受利好数据支撑盘中反转。美国供应管理学会(ISM)周四公布的数据显示,美国8月份非制造业状况出现一定程度的改善,但仍处于萎缩状态。数据显示,8月份ISM非制造业指数升至48.4,7月份为46.4,此前,接受调查的经济学家预计8月份该指数为48.0。数据低于50,表明非制造业活动出现萎缩。ISM还表示,8月份非制造业商业活动指数较7月份的46.1上升5.2,至51.3。8月份新订单指数从7月份的48.1升至49.9。

  欧美近日几次在1.4360附近遇阻下行高点越来越低,欧美的上涨力量渐渐减弱,昨日最高1.4350点滑落到1.4232后收于1.4250附近短期下行趋势形成,经济数据和欧洲央行行长的讲话令欧美承压下行。欧洲央行(ECB)行长特里谢(Jean-Claude Trichet)周四表示,基于上个月公布的经济数据,当前的利率水平依然是合适的,在未来一年内维持利率不变的承诺,但他表示,现在就考虑撤出货币刺激政策还为时过早。特里谢还指出,欧洲央行预期面临的风险依然保持基本平衡,并表示欧洲央行将密切注视一切动向。欧洲央行预计短期内欧元区的贷款增速仍将持续疲软。

  镑美连续的下跌,底部形态初形成,技术上的回调和基本面的向好,形成了镑强欧弱的分歧走势英国皇家采购与供应学会(CIPS/Markit)周四公布的数据显示,由于企业的乐观情绪大大提升,加上市场越发预期更广泛的经济衰退可能很快结束,英国8月份服务业活动增长速度录得近两年来最快。数据显示,英国8月份CIPS/Markit服务业采购经理人指数从7月的53.2上升至54.1,为2007年9月以来最高,高于预期值53.9。Markit经济学家Paul Smith表示,虽然经济扩张的可持续性仍不确定,但最新的服务业数据促使英国经济在第三季度进入增长轨道。

  美指:阻力78.60,79.05支撑78.00,77.60
  欧美:支撑1.4170,1.4090阻力1.4350,1.4430
  镑美:支撑1.6250,1.6145阻力1.6420,1.6510
  美瑞:阻力1.0660,1.0710支撑1.0560,1.0520
  美日:阻力93.45,94.20支撑91.70,90.90
  澳美:阻力0.8460,0.8520支撑0.8340,0.8260
  美加:阻力1.1090,1.1160支撑1.0970,1.0900

  今日操作建议仅供参考:宜谨慎短线操作,观望为主
  欧美:可以逢高做空,在1.4340附近卖出止损在1.4410以上目标在1.4250,1.4200
  镑美:可以逢低买入,1.6200附近买入止损在1.6130以下目标1.6360
  美日:逢低做多,可以在92.10附近买入止损在91.50以下目标在93.00,93.50
  美瑞:逢高卖出1.660附近卖出止损在1.0710以上目标在1.0590,1.0550

  交易中需要关注的经济数据:
  15:15 瑞士8月消费者物价指数月率 中 -0.7% 0.2%  侦查中
  15:15 瑞士8月消费者物价指数年率 中 -1.2% -0.7%  侦查中
  16:00 意大利6月对欧盟贸易帐 低 6.31亿欧元    侦查中
  16:00 意大利6月贸易帐 低 11.87亿欧元    侦查中  
  19:00 加拿大8月失业率 中 8.6% 8.8%  侦查中
  19:00 加拿大8月就业人数变化 中 -4.45万 -2万  侦查中
  20:30 美国8月平均工时 低 33.1 33.1  侦查中
  20:30 美国8月失业率 高 9.4% 9.5%  侦查中
  20:30 美国8月平均时薪月率 低 0.2% 0.1%  侦查中
  20:30 美国8月平均时薪年率 低 2.5% 2.2%  侦查中
  20:30 美国8月非农就业人数变化  高 -24.7万 -23.0万  侦查中

  美国财经日历上最为市场关注的经济数据,全面反映就业机会的创造、流失、工资以及工时。家计支出调查的对象是家庭,而非农就业报告调查对象是商业机构,包涵的重要数据有:非农就业人数净变动,失业率,制造业就业人数,平均时薪。非农就业报告反映的剔除农业部门就业人数的每月就业变化。非农就业人数是最受市场关注的就业指标,被认为是美国最全面权威的就业数据。

  鉴于劳动力对美国经济的重要性,这使得非农数据相当重要。特别是政治压力的介入──因为美联储有职责通过利率变化使就业保持在健康区间。非农就业人数升说明就业增长以及潜在的通胀压力,美联储通常会以升息进行压制;反之,非农就业持续下降表明经济放缓,令减息可能增加。
  22:00 加拿大8月Ivey采购经理人指数 中 51.8 54.0  侦查中
论坛的一份子,献力由我开始。
回复 点赞

使用道具 举报

willieloke楼主Lv.65 发表于 2009-9-4 18:04 | 查看全部
诡异价格掺杂经济错综复杂 - 谭雅玲  (9月4日)
09-09-04 13:07

  本周外汇市场美元指数继续维持相对稳定状态,78点指数的难以改变受到多种因素的影响,但是美元兑篮子货币的价格却有各自不同的表现,参差不齐和各自需求突出。其中美元兑欧元汇率在1.42-1.43美元之间继续徘徊,欧元虽然有瞬间的1.41美元表现,但是却难以持久,欧元上涨成为主导倾向,但价格支撑并不充足,进而欧元上涨受限。但是美元兑日元汇率则出现进一步下跌趋势,价格区间在92-93日元的盘整具有多重因素,甚至日元进一步上涨到91日元,明显是美元需求意向和日元寻求意愿,两者之间货币政策合作性背景突出,日元货币临时和短期的依存和依附性是有自我需求的。美元兑英镑汇率则表现平淡,价格水平在1.61-1.62美元盘整短期性行为,预示未来涨势积累性。美元兑瑞郎和加元汇率则微弱下跌,价格区间在1.1.05-1.06瑞郎和1.09-1.10加元。美元兑澳元汇率则处于复杂状态,澳洲央行抉择对价格形成短期影响,澳元水平在0.83-0.84美元之间。美元兑新西兰元汇率相对稳定,价格在0.67美元水准。

  外汇市场当前价格调整受制经济因素突出,经济担忧与经济期望之间的不确定性,不仅影响价格技术性修整的规律,并且也受到货币政策舆论因素的牵制,汇率基础与汇率环境之间的错综复杂有所改变汇率规律,尤其是美元汇率方向的多变、灵活,愈加产生外汇市场紧张、敏感和难以预料的局面。但汇率的核心影响逐渐扩大,汇率主线牵制和决定经济信心和所有价格方向愈加明显,外汇市场核心作用尤为显著。

  1、 美国经济变化中的复杂性扩大。美国经济数据依然处于好坏参半之中,但是市场的

  注意力依然停留在负面担忧,美国经济复苏有望的乐观中有更深的担忧,经济前景依然具有很大的不确定性。美国经济乐观预期不断受到担忧心理的压力,金融错综复杂直接影响经济盘根错节关联紧密。尤其是本周美联储的货币政策报告直接引起美国经济前景的难以确定,对于经济前景的措辞谨慎微调。美联储最新发布的会议纪要现实,当前美国的经济数据增强了他们对美国经济衰退即将结束、下半年经济可能恢复增长的信心。美联储对美国经济前景持更加乐观的看法,对经济衰退即将结束、进入复苏轨道的信心增强。美联储预计在财政刺激措施和货币政策影响下,美国经济有望在今年年底以及2010年实现增长,但是政策的刺激效果将从2010年开始逐渐减弱,需要有个人需求和收入的增长来取代这种刺激作用,并成为推动经济增长的主要动力。尤其是美联储会议公报的措辞依然徘徊在复苏观望之中。

  一周美国经济数据依然保持两面态势,但复苏的亮丽事突出的。尤其是美国生产力水平是一个长期经济根基的判断依据。美国今年第二季度的劳动力水平不仅达到2003年以来的高水准,并且超出预计的6.4%,创出6.6%的增长率,显示美国经济结构调整的效率和未来经济结构的根基牢固。美国工业制造业令人欣慰。美国供应管理协会(ISM)周二公布8月制造业指数从7月的48.9跳升至52.9,预期水准是50.5;这一指标是2007年6月以来最高水平,为2008年1月来首次突破价格分水岭50点,预示美国制造业衰退接近结束,但未来将继续受到多种因素的影响,需求仍将是主要关注。为此,美国总统奥巴马指出,强劲的制造业报告是又一个重要讯号,表明美国经济正朝着正确方向迈进,表明目前对策阻止经济崩溃的举措正发挥效力。同时与制造业指标关联紧密地的工厂生产订单、耐用品订单等都超乎预料上升,显示的经济复苏的迹象明显。美国商务部周三公布,美国7月工厂订单增加1.3%,为连续第4个月上升,市场预估为增长2.2%;7月耐用品订单经修订为增加5.1%,前值为增加4.9%。更为重要的是与此同时,美国服务业萎缩状况趋于缓和,一项判断服务业活动指标触及11个月新高,进一步增加经济即将复苏的判断。美国供应管理协会(ISM)周四公布8月非制造业指数为48.4,达到去年9月以来新高,虽然依然处于景气指标的分水岭50下方,但比较中上升的走向也给与经济信心支撑。此外,美国劳工部公布上周初请失业金人数减少4000人至57万人,显示雇主裁员速度仅小幅放缓,这也增加美国经济复苏的判断依据,预示2010全年复苏走势相当平缓,预计美国经济2011年才会出现超过4%的强劲增长。

  虽然上述指标显示美国经济乐观增强,但是由于这次金融绞缠的经济衰退局面错综复杂,超出传统意义的经济周期和结构,因此对于经济复苏的判断更为艰难与复杂,尤其是美国经济依然具有不确定中的波折性扩大,经济不足的消费和房地产负面压力占据很大的心理成分和结构参数,毕竟经济统计指标界定是传统的,这中间的含量和涵盖有变化和差异,但是市场分析和研究的传统乃数据抑制依然将占据很大影响,美国经济变数必将影响美元汇率走向,并意味汇率变化加大和加快。

  2、货币政策比较中的个性化突出。本周焦点在欧洲,但预料与结果相同表明焦点的作用和影响弱化,预示欧洲艰难和随从难以改变,进而欧洲风险不亚于美国,甚至强于美国。欧洲央行周四如市场预期将基准利率维持在1.0%不变,特里谢证实欧洲央行将以1.0%的固定利率向银行业提供无限制的12个月期资金,这表明欧洲央行并没有缩小支持经济的非传统措施,目前还不是货币政策调整的时机。欧洲央行执委史塔克表示,现在说欧元区经济各个领域都恢复正常为时尚早,尽管经济衰退已在今年第一季度结束,但经济复苏仍然不稳定,未来经济数据可能是正面的,也可能是负面的,应谨慎解读经济数据,不要夸大,2010年以及很可能在更长时间内通胀水平将仍然低于欧洲央行2%的目标。欧洲央行货币政策的参数难以捉摸和确定,货币政策的干扰性扩大。因此,欧元价格的困惑面临多种因素,自身的不清晰的十分明显。

  同时其他央行也有货币政策的选择,尤其是澳洲央行维持利率稳定不变更引起关注,进而澳元汇率受到影响,价格波动扩大。澳央行行长表示,决策者将在某个时间提高目前处于紧急水平的基准利率,因消费者和企业信心上升。澳大利亚统计局发布的最新数据显示,经季节性调整后,澳大利亚第二季度经常账赤字季比扩大至133.5亿澳元。摩根大通经济学家沃尔特斯预计,澳大利亚央行可能从10月份开始上调利率。他认为,近期数据显示澳大利亚经济明显抵御住了全球金融危机的冲击,未受到严重损害,央行提早加息已经势不可挡。

  但是未来澳洲央行上调利率的对策将可能发生,国际环境的竞争较量愈加复杂。但是国际投资价格将不仅仅取决于利率水平,投资需求的主导性扩大预示经济理念和基础的变化,更增加价格判断的难度,增加货币政策考证的难度,汇率变量将扩大,风险控制面临挑战。

  3、 关联价格综合中的错落性明显。外汇市场的变化之中参杂了更多价格指标因素,

  外汇市场具有价格指引的核心意义,同时也受到关联价格的牵制作用,两者之间的相互作用错综复杂。一周里黄金价格高涨与石油价格下挫对应突出,黄金价格接近1000美元,石油价格跌破70美元,美元指数维持稳定既是自身的原因,也参有外部的复杂因素。

  此外,全球股市价格的变动也具有对美元汇率的影响,但是股价自身则更多受到资源价格变化的作用。美国股市一周的变化原因主要在于金融板块,但是自愿板块的作用是不能否认的,进而价格指标的复杂性进一步扩大。美国股市指数使市场投资疑虑增加,市场3月以来近50%的涨势能否持续疑虑增多,周二美国三大股指均下挫2%。全球金融市场关联性紧密,价格连接值得仔细推敲,谨慎预期。

  预计短期美元贬值意愿强化,时间周期、财政周期以及价格周期都将促成价格指标预期出现,甚至加快速度。预计美元指数将向下扩大,77点或低的指标有可能呈现。美元兑欧元汇率将向1.45美元移动,随后加快幅度。美元兑日元汇率将逐渐反向欧元价格,区间在95日元附近。美元对英镑汇率将向下变化,价格区间在1.65美元附近。其他货币随从变化和调整。
论坛的一份子,献力由我开始。
回复 点赞

使用道具 举报

willieloke楼主Lv.65 发表于 2009-9-4 18:04 | 查看全部
等待非农数据 - 曹易  (9月4日)
09-09-04 13:23

  基本面:昨天的ISM非制造业指数引发了欧元的一波快速上涨,随后就开始下跌并延续到今天早盘。周四美国公布8月ADP就业人数减少29.8万,预期减少 25万,明显高于预期,该数据可能给周五的非农数据一定的指引,如公布的非农数据差于预期,将进一步提升避险需求,可能进一步令投资者抛售风险资产,推动避险资产价格大幅上涨。

   技术面:欧元昨日冲高上穿5日,10日均线后未能站稳而回落,收盘在10日均线以下,走出一根上影线很长的K线,显示多空双方在非农数据出来之前都选择短线的日内交易,因此预计今天在非农数据公布之前会是震荡行情。今日关键价位: 1.4305--1.4209;

  今日交易策略:

  1.如在现价上行可在1.4305轻仓做空,止损30点,目标1.4209;

  2.如在现价下行到1.4209受到支撑可轻仓做多,止损30点,目标1.4280;

  以上交易在非农数据公布前1小时平仓,等待数据之后出现方向再顺势跟进;突破区间上限做多,目标1.4400;突破下线做空,目标1.4110;
论坛的一份子,献力由我开始。
回复 点赞

使用道具 举报

willieloke楼主Lv.65 发表于 2009-9-4 18:05 | 查看全部
9月4日外汇市场分析综述 - 金颏  (9月4日)
09-09-04 13:06

  昨日市场综述;昨天的外汇市场各主要货币兑美元冲高回落,美元指数最低回调到78.02,最高反弹到78.55,。其中欧元兑美元最高上升到1.4345,最低于1.4236,收盘在1.4249,今日重点关注 美国 8月份非农就业人口 前值-24.7万;市场预测-23.1万。


  昨日市场主要消息方面解读;昨日欧央行如预期维持利率在1.00%不变,欧央行行长特里谢表示经济出现更多持稳迹象,不过预期经济复苏将会非常缓慢,中期通胀前景疲弱,目前利率水平是合适的,还没到撤出刺激政策的时候。昨天英国统计局公布的8月份服务业采购经理人指数为54.1,预期为53.9,这一数据表明英国的服务加速扩张,巩固了经济摆脱衰退的观点。


  今日市场主要数据提示;14:00 德国 7月份零售销售 前值-1.8%/月,-1.6%/年★。15:15 瑞士 8月份消费者物价指数 前值-0.7%/月,-1.2%/年★。19:00 加拿大 8月份失业率 前值8.6%;市场预测8.8%★。20:30 美国 8月份非农就业人口 前值-24.7万;市场预测-23.1万★★★。20:30 美国 8月份失业率 前值9.4%;市场预测9.5%★★★22:00 加拿大 8月份IVEY采购经理人指数 前值51.8;市场预测54.0★


  今日操作建议;


  欧元兑美元;第一支撑位1.4200,更强支撑于1.4133,第一阻挡位1.4318,更强阻挡位于1.4400,今日预计波动范围在1.4356-1.4133之间,今日建议可在1.4300附近轻仓做空欧元兑美元,止损于1.4339,目标位1.4186附近,有部分利润后,应随时推进止损保护。


  英镑兑美元;第一支撑位1.6225,更强支撑位于1.6146,第一阻挡位1.6433,更强阻挡于1.6500,今日预计波动范围在1.6410-1.6212之间,今日建议可在1.6388附近轻仓做空英镑兑美元,止损于1.6426,目标1.6255.有部分利润后,应随时推进止损保护。


  美元兑日元;第一支撑位92.23,更强支撑于91.56,第一阻挡位93.35,更强阻挡于93.99,今日预计波动范围在93.55-91.99之间,建议可在92.23附近做多美元兑日元,止损于91.00,目标93.13,有部分利润后,应随时推进止损保护。


  澳元兑美元;第一支撑位0.8369,更强支撑位于0.8294,第一阻挡位0.8467,更强阻挡位于0.8500,今日预计波动范围在0.8477-0.8233之间,今日建议可在0.8465附近做空澳元兑美元,止损于0.8490,目标0.8344,有部分利润后,应随时推进止损保护。


  美元兑加元;第一支撑位1.0988.更强支撑位于1.0900,第一阻挡位1.1092,更强阻挡位于1.1188,今日预计波动范围在1.1147-1.0993之间,建议可在1.1092附近做空美元兑加元,止损于1.1128,目标位1.0965,有部分利润后,应随时推进止损保护。
论坛的一份子,献力由我开始。
回复 点赞

使用道具 举报

willieloke楼主Lv.65 发表于 2009-9-4 18:05 | 查看全部
欧元兑日元年内涨幅已接近4% 避险情绪挥之不去 - 杨可瞻  (9月4日)
09-09-04 09:51

昨日,欧洲央行一如预期地将基准利率维持在1%不变,同时维持隔夜贷款利率和隔夜存款利率分别于1.75%及0.25%不变。

周四,欧元区7月零售销售数据出现分化,其月率下滑0.2%,差于预期的增长0.1%,不过年率却下滑1.8%,降幅小于预期的2.2%。不过欧元兑美元则在短暂盘整后,快速冲高至1.4347,截至昨日20时01分,欧元兑美元报1.4331,涨0.41%。

欧元横盘整理 逢回调做多

实际上,早在欧洲央行周四利率决议前,经济学家就几乎无一例外地预测该行将维持1%的历史“冰点”基准利率不变,同时还指出在明年第三季度前,欧洲央行行长特里谢不会加息。

值得注意的是,前不久欧元区内部两大经济强国,法国和德国均公布了强劲的次季GDP数据,故市场认为欧洲央行将借此调高经济增长预期,不过未来高企的失业率及退出量化宽松政策仍将阻碍明年欧元区经济扩张。

法国兴业银行首席欧洲区经济学家詹姆斯?尼克松表示,欧洲央行将承认经济已现复苏苗头且进程良好;而位于德国杜塞尔多夫,同时也是汇丰集团内历史最悠久 的 银 行HSBC Trinkaus&BurkhardtAG首席经济学家StefanSchilbe则认为,虽欧洲央行对经济前景预期将变得更乐观,不过有领先指标意义的经济数据改善,却无法证明经济将V型反弹,目前投资者仍需保持谨慎。

美国汇盛公司北京代表处首席分析师刘北海昨日向《每日经济新闻》表示,欧元兑美元目前处于横盘整理,有上升趋势,建议投资者待欧元兑美元回调至1.4180附近处逢低做多,目标1.4400。

投行唱空欧元兑日元

今年以来,在欧元所有的直盘和交叉盘中,欧元兑日元是表现最为出色的,截至昨日14时26分,欧元兑日元年内涨幅已接近4%,而同期欧元兑澳元则暴跌逾13%。

不过近日,法国第一大银行??法国巴黎银行(BNPParibasSA)则大肆唱空欧元兑日元,表示因欧元区国家经济恶化以及日本银行将增加本地资产投资,至明年年中,欧元兑日元将贬值8%。

“因欧洲经济远比市场想像糟糕,欧元兑日元在年底将跌至128,”随后该行外汇策略师伊恩.斯坦纳德具体指出,“明年第二季度则将进一步下滑至121。”据统计,按欧元兑日元周三收盘价131.64计算,依据斯坦纳德的假设,年内其仍有2.77%的下滑空间。

日元:避险情绪最大受益者

相对于欧元近来的整体疲态,日元则成为了全球经济十字路口上最大的受益者之一。

即使包括美国、欧元区等超级经济体经济已有复苏“绿芽”迹象,不过市场仍对全球经济复苏及经济数据非常敏感,在这种让投资者进退两难的经济 “十字路口”上,导致金融风暴中的避险资产美元已开始摇摆不定,和股市关系亦正亦负,而另一大避险资产日元,则因投资者仍对复苏持怀疑态度而坚决持有,成为最后的最大赢家。

富国银行外汇策略师谢瑞布里亚科夫坚定认为,日元是避险情绪的最主要获益者。

据记者统计,8月全月,日元兑六大主要货币全线上扬,其中日元兑英镑涨幅最大,为4.66%,兑瑞士法郎涨幅最小,为0.95%,兑美元则涨1.91%,平均涨幅2.25%。
论坛的一份子,献力由我开始。
回复 点赞

使用道具 举报

willieloke楼主Lv.65 发表于 2009-9-4 18:09 | 查看全部
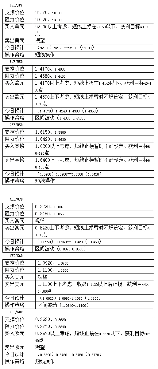
化繁复为简单以不变应万变 - 赵大鹏  (9月4日)
09-09-04 13:10
dp.jpg
回复 点赞

使用道具 举报

fx1088Lv.65 发表于 2009-9-4 18:39 | 查看全部
回复 点赞

使用道具 举报

旦旦Lv.10 发表于 2009-9-4 22:52 | 查看全部
回复 点赞

使用道具 举报

blackberryLv.10 发表于 2009-9-4 23:34 | 查看全部
多谢!
回复 点赞

使用道具 举报

cooldydLv.3 发表于 2009-9-5 00:15 | 查看全部
回复 点赞

使用道具 举报

回复

本版积分规则

关灯 在本版发帖
扫一扫添加微信客服
QQ客服返回顶部
快速回复 返回顶部 返回列表