返回列表 发布新帖

8月15日的外汇资讯,汇评与新闻

评论166

willieloke楼主Lv.65 发表于 2006-8-15 12:21 | 查看全部
https://www.y2cn.com
原帖由 双番东 于 15/8/2006 12:19 PM 发表


回复 点赞

使用道具 举报

willieloke楼主Lv.65 发表于 2006-8-15 12:22 | 查看全部

亚市策略:反弹高度有限 等待数据引导 - 康燮

纽约汇市14日尾盘美元在清淡交易中震荡走高,市场静待将于15日和16日公布PPI和CPI指数。由于今明两日的数据对市场的冲击力预计较大,操作上观望或是休息。

  今日基本面请关注:
  20:30 美国 7月份生产者物价指数 前值0.5%/月,4.9%/年;市场预测0.6%/月;
  21:00 美国 6月份净资本流入 前值696亿美元;市场预测691亿美元;

  美元兑日圆
  日内波幅预期116.20-117.20
  美元兑日元自8月4日开始运行在震荡上行通道内,目前已到达116.70的对称性压力位,分时图有背离迹象,观察今明两个交易日内美元的表现,若受阻于116.70附近则考虑买入日元。

  欧元兑美元
  日内波幅预期:1.2690-1.2760
  欧元昨日反弹的高度有限,未能突破1.2760阻力,当前仍在弱势整理,要注意形成下跌中继的可能性,日线暂时受到长期震荡通道上沿的支持, 上方阻力位于1.2760/1.28,由于走势节奏并不明朗,另外市场等待美国通胀与资本流入数据,对市场走势将有冲击,所以观望为主。

  英镑兑美元
  日内波幅预期: 1.8800-1.8950
  英镑昨日的回落受到近期上升通道下沿1.8840附近支持,日线部份技术指标也面临支持位,小时图有多次背离出现,守住1.8840英镑将有继续向上的可能,日内观望。

  澳元兑美元
  日内波幅预期:0.7550-0.7630
  澳元仍运行在上升通道内, 但昨日跌幅较大,目前澳元延续隔夜以来的低迷表现,在0.7588有所回升,短时澳元倾向震荡,但下行的压力没有缓解,跌破0.7560,澳元的走势将可能扭转,日内观望。

  美元兑瑞郎
  日内波幅预期1.2360/1.2460
  美元兑瑞朗当前运行在震荡下行通道上方处整理,昨日已经到达1.2440价位,由于市场等待美国数据,操作上请耐心等待方向的明确。

  美元兑加元
  日内波幅预期1.1220-1.1310
  美/加今日突破近期下降通道上沿,现价1.1289,由于今明两日的数据影响力较大,倾向观望。
回复 点赞

使用道具 举报

willieloke楼主Lv.65 发表于 2006-8-15 12:32 | 查看全部

8月15日汇评 - 安胜

美元/瑞郎:计划在1.2335做多
1.2435再次打压了汇价升势,美元/瑞郎回撤并跌破了1.2400,小时图指标显示汇价有进一步下跌的可能。日图试图维持牛市趋势,但今日低开,同时RSI指标见顶,表明涨势可能受限于1.2435下方。

欧元/美元:计划在1.2765做空
反弹无力使得我们难以找到更好的做空机会,不过跌势也无力拓展至欧洲低点1.2705。小时图和日图慢步随机指标均看跌,RSI中性。虽然RSI有再次走高迹象,但日图维持熊市趋势,所以仍需保持警惕。

美元/日元:116.34做多,目标118.85,止损115.30
日内走势使得技术指标从严重超买水平回至中性区域,而慢步随机指标形成熊叉。汇价探得低点後引发急剧反弹,表明市场并不急于做空。未来24小时日图指标倾向比较关键。

英镑/美元:1.8850做空,目标1.8600,止损1.8960
汇价自1.8845反弹,跌势有所减弱,但汇价也未能反弹至1.8935。十字星表明走势方向可能发生改变,或者在重归跌势之前将陷入盘整。
回复 点赞

使用道具 举报

willieloke楼主Lv.65 发表于 2006-8-15 12:33 | 查看全部

8月15日外汇交易指南 - 螃蟹

欧元/美元
预计波动:1.2700-1.2800
入市策略:买入欧元
入市价格:1.2700
止损价格:50点
目标价格:1.2800左右

英镑/美元
预计波动:1.8850-1.8980
入市策略:买入英镑
入市价格:1.8850
止损价格:50点
目标价格:1.9000左右

美元/日元
预计波动:115.80-116.80
入市策略:区间交易
入市价格:
止损价格:各50点
目标价格:100点左右

美元/瑞郎
预计波动:1.2450-1.2330
入市策略:沽出美元
入市价格:
止损价格:50点
目标价格:100点

数据公布以前建议观望
推荐货币:日元
回复 点赞

使用道具 举报

willieloke楼主Lv.65 发表于 2006-8-15 12:33 | 查看全部

8月15日汇评 - 郭峰

前一个交易日欧元维持在1.2760-1.2709之间盘整。短线没有明确的方向。周线上看欧元的压力在1.2754,1.2725。,而汇价站在1.2754的下方盘势偏空。支撑在1.2590。日线上则形成了一根倒锤头。却乎又告诉我们下跌的动能在减弱。反弹在即。压力在1.2790附近。短线看欧元在1.2700的支撑依然强劲。依然把1.2700作为短线的一个判别点,汇价在其上方不做空欧元/美元,跌破追空。今天美国将公布资本流入。生产者物价指数等重要数据也给投机者一个很好的借口。尝试在1.2700的上方做多欧元/美元。止损1.2670。目标1.2790.--1.2810。或尝试与1.2810下方做空欧元/美元止损于1.2810的上方。或跌破1.2700追空欧元/美元。目标1.2600。
回复 点赞

使用道具 举报

willieloke楼主Lv.65 发表于 2006-8-15 12:34 | 查看全部

许强论市:欧元再次跌破1.2750支撑位

总评
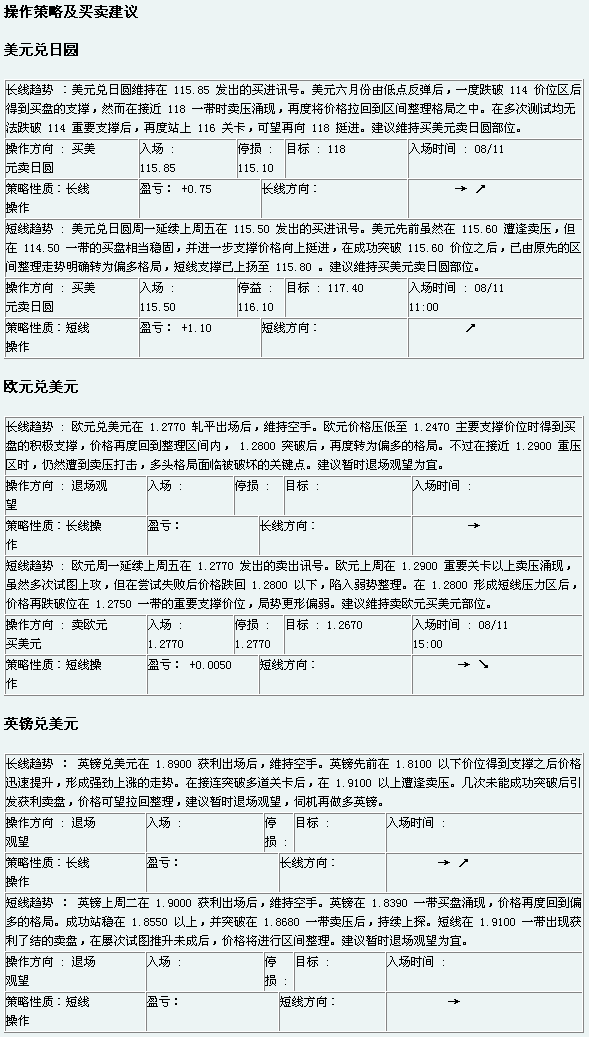
以巴停火,对于美国股市仅造成短暂的激励效果,在汇市则对此一因素反应冷淡。昨日市场没有重要的经济数据公布,因此各币别汇价基本上都维持在狭幅区间内整理,但相同的基调就是美元已经闷声不响由先前的弱势转为略偏多的格局,除了英镑仍然维持在中性的走势外,欧元日线已有跌破型态支撑的现象,而美元兑日圆更在上周五盘中便已转为偏多的走势。在历经了 6 到 8 月的整理走势后,虽然美国联准会此次未持续升息,但一方面联准会也没有排除未来再升息的可能性,再者美国仍具有实质的利差优势,在市场连续两个月消化获利了结卖压后,美元已有走出压力圈的迹象,可望在利差优势支撑下,站稳脚步。目前就长线而言,原先做空美元的部位,不论成本在哪里,都宜出场,即便是做多英镑者,也要注意日线趋势有翻转迹象, 1.8800 跌破应果断停损。欧元长线已非多头格局,短线亦维持做空欧元部位。美元兑日圆则不论长线短线,都维持做多美元部位。
xq.gif
回复 点赞

使用道具 举报

willieloke楼主Lv.65 发表于 2006-8-15 12:35 | 查看全部

欧元区第二季经济成长速度达六年来最高 - 赵峥

美元周一在淡静交投中扳回跌幅,兑欧元最终几近持平于上周五尾盘水平,投资人猜测美国本周将公布的通膨数据可能促使联邦储备理事会(FED)再度调高利率。

美元兑欧元稍早一度下滑,因数据显示欧元区第二季经济成长速度达六年来最高,巩固了欧洲央行(ECB)将再度升息的预期。美元兑日圆上涨,但受困于狭幅区间,投资者静候周二将公布的7月美国生产者物价指数(PPI)以及周三将出炉的消费者物价指数(CPI)。

市场人士表示,尽管欧元区数据相当有利于欧元,但因为美国昨日无数据公布,盘中交投欠缺方向。

市场人士表示,考虑到上周五优于预期的零售销售数据,更多的通膨上升的迹象可能引发市场臆测FED需重新评估其暂停升息的政策。一市场人士进一步指出,任何通膨加速增长的迹象都可能导致FED再度升息,并进而为美元带来短期提振。

上周美元兑一篮子主要货币创下近一个月最大单周涨幅,因周五公布的零售销售数据意外强劲,令一些市场人士质疑美国经济将放缓的观点是否正确。

FED上周维持指标利率于5.25%不变,不过保留若物价压力持续将再度收紧货币政策的空间。联邦基金利率期货显示,市场认为FED在下一次的9月会议上将利率调高至5.50%的机率为48%。

欧元兑美
目前汇价处于1.2727附近,按照笔者建议在1.2850附近做空,将止损设在1.2775附近的投资者,已可获利123点左右,现可将止损改设在1.2760附近,先守住90点左右的获利,再继续看空。

英镑兑美元
汇价目前处于1.8909附近,根据笔者建议在1.9000附近做空,将止损设在1.8970附近的投资者,已可获利91点左右,现可将止损改设在1.8950附近,先守住50点左右的获利,再继续看空。

美元兑日圆
现在汇价处于116.51附近,依笔者建议在115.80附近做多,止损设在116.10附近的投资者,已可获利71点左右,现可将止损改设在116.10附近,先守住30点左右的获利,再继续看多。

美元兑瑞郎
汇价现在处于1.2399附近,如果有效向上突破1.2440附近,投资者可做多;汇价如有效向下突破1.2370附近,短线投资者可做空。
回复 点赞

使用道具 举报

willieloke楼主Lv.65 发表于 2006-8-15 12:35 | 查看全部

一周交易策略 - 丁红雨

整体趋势预测:美元短线有望反弹   非美走势分化明显

美元指数:从月线图看,美元指数有企稳迹象;从周线上看,美元指数周线收出实体较长的阳线预示美元企稳,短线有望反弹;日线图观察,本周美元在84.40附近企稳,开始展开反弹;从形态上看,关注美元指数上档阻力86.00,下档支撑84.40。
投资策略:逢非美回调关键的支撑位建仓。

欧元:前期高点附近阻力明显
从周线形态上看,欧元高点附近抛压严重;从日线看,欧元在本周上试1.2970失败后,出现大幅下跌预示欧元仍将继续下跌;从日线指标看,MACD等指标向下预示欧元将继续调整;从形态看,欧元目前短线支撑1.2630,短线阻力1.2850。
交易策略:暂时观望,逢回调买进。

英镑:有望调整
从周线上看,英镑上涨动能不足;从日线看,本周英镑上冲1.9144后出现回落预示英镑将继续调整;从日线指标上看,MACD、KDJ指标交叉支持英镑调整;从形态上看,关注英镑阻力位1.9000,下档支撑位1.8800。
交易策略:暂时观望,逢回调买进。

澳元:将进入调整
从周线上看,澳元有望出现调整;从日线看,澳元本周上试0.77后回落,有望继续调整,目标0.7580一线;从日线指标看,澳元短线有望继续调整;从形态上看,关注澳元0.7580一线的支撑;基本面下周关注黄金、石油价格的行情。
交易策略:暂时观望。

加元:有望补涨
从周线上看,加元下跌有望结束,出现反转上升的概率大增;从日线看,本周加元处于反复震荡行情中,但加元上涨动能较大,有望继续上涨;从日线指标上看,技术指标支持加元走高;从形态上看,加元支撑1.1300,阻力1.1050。
交易策略:逢回调买入。

日元:目标117.50
从周线看,美元/日元收出上影线较长的阳线预示日元将继续下跌;从日线看,美元/日元本周后半周连续上涨预示美元/日元将继续上涨;从形态上看,日元将继续调整,目标117.50一线;从交叉盘上看,近期日元在普遍走弱,预示日元继续回落。
交易策略:暂时观望,逢回调买入。

瑞郎:继续调整
从周线看,美元/瑞郎收出阳线预示瑞郎将继续调整;从日线看,瑞郎本周在大幅上涨1.2200附近受阻,将继续大幅回落;从日线指标看,MACD、KDJ指标支持瑞郎走低;从形态上看,瑞郎阻力位1.2200,支撑位1.2450。
交易策略:暂时观望,逢回调关键点买入,注意留好止损。

近期的操作策略:关注欧系货币回落。
回复 点赞

使用道具 举报

lxLv.8 发表于 2006-8-15 12:35 | 查看全部
沙发、板凳都没有了自带藤椅、咖啡坐着慢慢看总还可以吧?谢谢啦!
回复 点赞

使用道具 举报

willieloke楼主Lv.65 发表于 2006-8-15 12:36 | 查看全部

今日观点与策略及上日汇市工作回顾 - 旷野老姜

一、观点:

1、昨天,市场仍延续前交易日的小幅调整行情.欧元走在1.2700-1.2860区间;英镑波幅稍扩大,但仍可看为在1.8900附近的调整;在昨天的小幅调整主调中,加元、日圆、澳元等亚太货币较弱.

2、目前看,美汇加元在1.1200附近的支持较强,短期仍可看1.1200-1.1400区间;

3、短期日圆偏弱.

4、欧元1.2700成短期重要支持位;

5、市场的大盘整特性仍然在继续,此特性表现出的行情是单日或短时转向快;

6、基本面方面,今天欧美一些经济数据或假期值得关注:

16:30的英国物价指数和21:00美国的 6月资本净流入数据较重要.

金融假日:意大利/法国/瑞士 圣母升天日 (证交所休市)

7、今天需要关注的大货币位置:

欧元1.2700;英镑1.8900;瑞朗1.2400;日圆116.00;澳元0.7600;加元1.1300;

二、策略:
在1.2700附近买欧元,短线;

三、上日买卖决策:
无。

四、上日“午间机会推荐”及评语:
上日午间机会推荐:1.2700-1.2720买欧元,1.2660止损,看1.2800;
这是一个很好的午间机会推荐,买入点和止损位设计很好,目标位设计较好。
回复 点赞

使用道具 举报

回复

本版积分规则

关灯 在本版发帖
扫一扫添加微信客服
QQ客服返回顶部
快速回复 返回顶部 返回列表