返回列表 发布新帖

2月24日的汇评

评论61

willieloke楼主Lv.65 发表于 2009-2-24 12:58 | 查看全部
https://www.y2cn.com
卡林娜:周一美元受到避险资金涌入而大幅
2009年02月24日 12:51

 【美元基本面简评】
  周一美元在亚、欧时段继续延续上周五的跌势下挫,其主要因素受到花期银行可能被国有化的消息一度打压之下,美元持续走低。但进入欧洲午盘时,由于受到美国财政部、美联储等部门发文表示称;将力保美国银行体系,并向那些关键的银行提供必要的资金支持,该公告具体表示;美国财政部、美国联邦存款保险公司、美国财政部金融局,将对美国银行业予以坚定支持,并准备向那些银行体系非常重要的银行提供帮助,以确保银行体系能够在为企业与家庭提供信贷方面发挥关键作用,并期望能藉此平息银行业剧烈东方锁引发的不安情绪。
  同时,美国财政部还宣布。将于本周三对那些要求政府援助的银行进行压力测试,通过该测试来评估各大银行的资本要求,并确定某些公司是否需要首先求助于私人资本来源。然后投资者的关注焦点则立即转向了美国金融业上面来,在受到避险资金再次涌入美元的大力支持下,也巩固了美元的避险地位。并导致美元自欧洲午盘低点85.63快速反弹并再次回升至小时图270日阻力均线86.50上方,最高探至87.14高点,而欧系货币。
  则在欧洲午盘时段前继续上扬,欧元兑美元则上扬至1.2991高点后而大幅回落至时段新低1.2710。英镑兑美元也冲高至1.4660后回落时段新低1.4466,而美元兑日圆则在风险厌恶情绪高涨的提振下。也再次上扬至94.90一线,美元兑瑞郎自1.1461上扬至时段新高1.1668.而澳元兑美元在受到套息交易平仓拖累之下。也自0.6547高点回落至时段新低0.6401.进入纽约尾盘美元87关口上方直至收市。

  【美元技术面评论】
  美指;日图上汇价仍然延续上扬通道运行。但从上扬趋势来看。短期还将维持高位震荡的机会较大。这主要体现的技术指标上,随机指标短期有超卖偏空迹象。而MACD也出现了持平调整。若在利好基本面的有利支撑下。相信美元会再次试探前期高点88.44的机会较大。反之则会保持震荡局势。
  今日波幅范围;86.50-87.80
  今日第一阻力;87.50;第二阻力;87.80
  第一支撑;87.00;第二支撑;86.50
  操作上建议反弹沽空美元,突破第二阻力严格止损。短期目标指向第二支撑。

  【欧系货币评论】
  欧美;日图上,汇价昨日收出带长上影线的中阴,但从图形趋势来看。欧元仍然还处于下降通道之中运行。虽然昨日的大幅回落但汇价仍然企稳在5日支撑均线1.2680上方,从技术指标看,随机指标短期还处于弱势超买调整中运行。MACD指标则呈现直线持平 调整状态。若今日汇价收在5日均线1.2680下方,短期汇价还将走一波下行趋势。反之则会处于在区间宽幅盘整的机会较大。
  今日波幅范围;1.2600-1. 2850
  今日第一阻力;1.2750;第二阻力;1.2800
  第一支撑;1.2680;第二支撑;1.2600
  操作上建议短期保持高抛低吸原则。风险控制60点以内。

  镑美;日图上看。汇价正运行一个倒圆弧形态走势,同时图形上方的各大均线5日、1日、20日、40日均线1.4400将形成一定的支撑,技术指标上,随机继续呈现超买多头局势,而MACD指标也逐步向着零轴水平扩张迈进迹象。若今日汇价能收在60日阻力均线1.4600上方,那么后市汇价依然会继续震荡上行的机会较大。目标依然指向1.5000阻力关口
  本周波幅范围;1.4400-1.4700
  今日第一阻力;1.4550;第二阻力;1.4650
  第一支撑;1.4450;第二支撑;1.4400
  操作上建议乘回调买入英镑。跌穿第二支撑严格止损,短期目标看到第二阻力。

  澳美;日K图上,汇价短期处于10日、20日均线下方弱势盘整运行,技术指标上,随机指标短期正处于弱势持平调整状态。MACD指标也持平横盘。短期方向不明朗。
  今日波幅范围大慨;0.6350-0.6550
  操作上建议短期将维持观望状态。等待突破再定入市。

  美日;日图上,汇价依然维持在上扬通道之中强势运行。技术指标,随机和MACD继续超买多头扩张局势。若今日汇价企稳在95关口上方,后市目标将指向97.0阻力关口迈进。反之短期则会出现回落调整。但上扬局势依然强劲。
  今日波幅范围;94.00-96.00;
  第一阻力;94.80 第二阻力;95.50
  第一支撐;94.30;第二支撐;94.00
  操作上建议乘汇价回落不跌穿第二支撑逢低买入美日;跌穿92.50严格止损。短期目标指向第二阻力。

  美瑞;日图上汇价依然还处于在60和20日交叉均线1.1450上方宽幅震荡运行,技术指标短期出现持平调整迹象。但从整个图形趋势来看。汇价还处于上扬通道之中宽幅震荡运行。短期下跌的局势有所改善,后市有偏强格局。
  今日波幅范围;1.1600-1.1780
  今日第一阻力;1.1680;第二阻力;1.1780
  第一支撑;1.1630;第二支撑;1.1600
  操作上建议短期乘回调买入美瑞,但跌穿1.1550严格止损,目标指向第二阻力。

  美加;日图上汇价仍然未改高位盘整格局,技术指标上,随机指标出现了偏空迹象。而MACD指标也在零轴上方出现持平调整局面。
  今日波幅范围;1.2400-1.2600
  今日第一阻力;1.2550;第二阻力;1.2600
  第一支撐;1.2450;第二支撐;1.2400
  操作上建议短线维持高抛低吸。风险控制在50点左右。

  【现货黄金技术分析】
  日图上金价一直处于在5日均线上方强势运行。短期随机有严重超买迹象,但MACD指标的多头扩张局势依然强劲,,若今日回调975支撑不穿破,后市目标依然会向着1000阻力迈进。反之则会进一步回落修复。
  今日波幅范围;970-1000
  今日第一阻力;990.00。第二阻力;1000
  第一支撑;985.00;第二支撑;975.00
  操作上建议短期波段操作黄金。高抛低吸。但风险一定要控制在6美元左右。
论坛的一份子,献力由我开始。
回复 点赞

使用道具 举报

willieloke楼主Lv.65 发表于 2009-2-24 14:51 | 查看全部
赵臻:东欧货币危机重燃,美元大幅回升
2009年02月24日 13:16

  昨日美元上涨。欧洲央行行长特里谢周一表示,欧元区金融系统面临严峻压力,并指出若出现大范围的杠杆解除,金融系统将受损。这重燃了市场对东欧货币危机和西欧银行体系可能受波及的忧虑,令欧元/美元承压下行。欧盟委员会经济与货币事务委员阿尔穆尼亚周一表示,不排除欧盟救援成员国的可能,但这种情况不太可能发生在欧元区国家。这打击了市场对欧盟将出台救援计划的乐观情绪,也打击了欧元。此外,受达拉斯联储制造业指数疲软拖累,美股周一高开低走,道指跌破了上周五低点7250点,创12年新低7188.77点。这提高了风险厌恶情绪,令美元受到强劲支撑。今日需要关注的数据有德国2月Ifo商业景气指数, 欧元区12月工业订单和美国2月谘商会消费者信心指数。

  欧元/美元(EUR/USD)

  从4小时图上看,MACD死叉粘合,价格暂时受到BOLL中轨的支撑。今日需要关注的支撑位1.2660和1.2530;阻力位1.2800和1.2980。

  操作上建议逢低买入。目前的价位在1.2711附近。可考虑的进场位在1.2680附近,止损1.2650下方,止赢1.2880附近;若被止损则短线观望。

  英镑/美元(GBP/USD)

  从4小时图上看,MACD金叉缩口,价格震荡上涨。今日需要关注的支撑位1.4440和1.4360;阻力位1.4660和1.4790。

  操作上建议逢低买入。目前的价位在1.4542附近。可考虑的进场位在1.4490附近,止损1.4440下方,止赢1.4690附近;若被止损则短线观望。

  澳元/美元(AUD/USD)

  从4小时图上看,MACD死叉粘合,价格暂时受到BOLL中轨的支撑。今日需要关注的支撑位0.6330和0.6240;阻力位0.6520和0.6640。

  操作上建议逢低买入。目前的价位在0.6424附近。可考虑的进场位在0.6380附近,止损0.6330下方,止赢0.6580附近;若被止损则短线观望。

  美元/日元(USD/JPY)

  从4小时图上看,MACD金叉发散,价格短线震荡整理有进一步上涨的可能。今日需要关注的支撑位94.10和92.70;阻力位95.00和96.10。

  操作上建议逢低买入。目前的价位在94.62附近。可考虑的进场位在94.20附近,止损93.90下方,止赢96.10附近;若被止损则短线观望。

  美元/瑞士法郎(USD/CHF)

  从4小时图上看,MACD金叉粘合,价格受到BOLL中轨的压制,若不能突破则有可能进一步下跌。今日需要关注的支撑位1.1590和1.1460;阻力位1.1720和1.1880。

  操作上建议逢高卖出。目前的价位在1.1678附近。可考虑的进场位在1.1720附近,止损1.1750上方,止赢1.1520附近;若被止损则短线观望。

  美元/加元(USD/CAD)

  从4小时图上看,MACD死叉缩口,价格有试探BOLL中轨压力的可能。今日需要关注的支撑位1.2430和1.2350;阻力位1.2550和1.2650。

  操作上建议逢高卖出。目前的价位在1.2509附近。可考虑的进场位在1.2550附近,止损1.2580上方,止赢1.2350附近;若被止损则短线观望。
论坛的一份子,献力由我开始。
回复 点赞

使用道具 举报

willieloke楼主Lv.65 发表于 2009-2-24 14:53 | 查看全部
周游:欧元冲高回落 调整风险显现!
2009年02月24日 13:20

 在上一个交易日的外汇市场周末柏林欧盟特别峰会达成七点共识,主张加强国际金融市场监管,并对所谓“避税天堂”等金融中心发出制裁警告,后者是首次被各国领导人发难。会议增强了市场对欧洲各国共同战胜金融危机的信心。英国财政大臣达林周一表示金融监管者应考虑向投资银行施加更加严格的监管,以保证他们更有效地评估风险。欧盟货币专员阿尔穆尼亚周一表示如果欧央行下次会议上宣布减息,不会让人意外,不排除欧盟救援成员国的可能,匈牙利和爱沙尼亚已从欧盟获得援助,欧盟27国中可能还有其他国家需要资金支持,但这种情况不太可能发生在欧元区。阿尔穆尼亚讲话是欧盟政要对东欧可能爆发债务危机的积极反应。美国政府推出新政策拯救受困银行,表示将考虑将其在各银行持有的优先股转换为普通股。但美国总统奥巴马表示将在首任期内将预算赤字减半,而当前美国正是需要财政政策大显身手的时刻,现在对赤字开战打击市场信心。美国股市高开低收,道指和标普指数跌至12年低点,显示市场信心的逐渐消退

zy1.jpg
  走势分析:
  欧元/美元在上一个交易日中汇价从小时图形上分析,短线汇价即将触及1.3000一线位置,均线系统空头排列运行,压制短线汇价反弹向上运行动力。今日早盘短线已经测试1.2700一线创新低点价位。从4小时图形看,短线自测试下行通道上沿1.2700附近价位后,一直震旦下行,当前即将测试通道下沿位置,关注下沿能否获得支撑,预计今日欧元/美元短线保持低位震荡整理的可能性较大。
  交易方向:逢低买入
  策略: 可参考在1.27买欧元,1.267止损 ,目标1.28

zy2.jpg
  走势分析:
  美元/日元在上一个交易日中上一个交易日中从小时图形上分析,短线汇价出现直线下跌。MACD指标下跌的动能有明显优势。4小时图形上,汇价在测试下降通道下沿位置后,而汇价最终未能有效突破55日均线的压制作用,继续受阻力下落调整,美元短线上行动能表现不足,预计今日美元/日元短线继续保持下跌调整走势节奏为主。
  交易方向:逢低买入
  交易策略: 可参考在94.2买美元/日元,93.8止损 ,目标95

zy3.jpg
  走势分析:
  英镑/美元在上一个交易日中从小时图形上分析,短线汇价出现直线下跌。MACD指标下跌的动能有明显优势。4小时图形上,汇价在测试下降通道下沿位置后,而汇价最终未能有效突破55日均线的压制作用,继续受阻力下落调整,英镑短线上行动能表现不足,预计今日英镑/美元短线继续保持下跌调整走势节奏为主。
  交易方向: 逢低买入
  交易策略: 可参考在1.45买英镑,1.447止损 ,目标1.46
论坛的一份子,献力由我开始。
回复 点赞

使用道具 举报

willieloke楼主Lv.65 发表于 2009-2-24 14:57 | 查看全部
崔荣:欧美1.2700攻防
2009年02月24日
zr1.jpg
zr2.jpg
zr3.jpg
zr4.jpg
论坛的一份子,献力由我开始。
回复 点赞

使用道具 举报

willieloke楼主Lv.65 发表于 2009-2-24 14:58 | 查看全部
宋德才:真的能“同舟共济”吗?
2009年02月24日 13:05 

  “同舟共济”这句中国成语可能成为今天出现频繁的词汇,在面对全球危机的时刻,中美、中欧、美欧关系等等都需要这个时髦的词汇,这意味着一个国家在拯救自己的时候也需要考虑拯救别人的利益,因为全球经济的关联程度已经密不可分,谁也无法独善其身,希拉里对中国的访问也突现这个词汇的焦点所在,欧元在飙升一天后,受到特里谢讲话和惠誉评论的打压而下滑,但美国政府可能持有花旗集团大量股权的消息可能进一步动摇美国经济的体制问题,美国可能从一直引以自豪的美国梦渐行渐远,美国财政部周日拒绝就有关花旗集团的报导予以置评,华尔街日报报导称政府在花旗持股40%,财政部对将银行的优先股转换成普通股以支持银行的举措持开放态度,报导有助于缓和投资人对美国政府将全面将花旗国有化的担忧.

  危机以来的许多拯救计划牵扯到美国社会的根基,包括和欧洲的一些差别也逐步显现其中,去年以来,美元和日圆被视为两种避险货币,但随着利差交易平仓的结束,投资人面临的选择越发稀少,而先行复苏的预期令美元更具吸引力,美国财政部、美国联邦储备理事会(FED,美联储)和另外三家联邦机构在联合声明中表示将在周三开始评估美国大型银行的资本需求以及决定是否要采取进一步行动,预计新的拯救计划仍有出炉,美国给世界的信号仍然是走在前面,美国政府坚称不希望将银行国有化,投资人担心苦苦挣扎的银行将如何应付经济衰退拖累的亏损不断增加,而欧洲面临太多的不成熟的机制问题,欧元/美元再次受压,美元兑日圆触及的近三个月高位94.94日圆是市场的一个关键点,同时欧元兑日圆触及一个月高位121.91日圆,欧元兑美元回吐升幅,稍早一度跳升至12日高位1.2991美元.

  特里谢的言论令欧元区经济和银行业忧虑重回市场焦点且惠誉的评论凸显欧元区部分国家面临的问题,市场担心欧元区经济传出更多负面消息,周二德国将公布市场密切关注的Ifo景气指数,市场已经对周末的欧洲领导人会议感到失望,会议未能对解决经济衰退方法达成实质协议,无论美国、中国、欧洲,地位都是举足轻重,但同舟共济谈何容易,危机的爆发源在美国,但深层因素也脱离不开当前的世界整体,谈论所谓加强监督就能避免这场危机的看法是肤浅的,经济在循环中运行,客观规律难以阻挡,目前美国拯救计划的本身就是促使美国金融巨头不要倒闭,而切也是倒闭不起,尽管这些巨头也许就是危机的发源地,而中国的同舟共济的含义是需要继续大量购买美国国债,因所谓拯救美国就是拯救世界的言论,要求美国继续扩大债务,这些钱的来源显然需要其它经济体,看看历史上美国发债的速度和规模,之后汇率的整体表现,可以看出趋势的端倪,市场没有理由盲目乐观,而激烈的震荡还在后面,欧元/美元可能呈现更加剧烈的震荡,若限定在周一波动的三角形里,欧元的底边在1.2580-1.2600区域,上档在1.2850-2900区域,在剧烈的下跌后,仍然是投机买入的机会。
论坛的一份子,献力由我开始。
回复 点赞

使用道具 举报

willieloke楼主Lv.65 发表于 2009-2-24 15:00 | 查看全部
蒋月 - 2月24日汇市策略 (2月24日)
09-02-24 13:13

操作建议:
昨日各非美货币冲高回落,美元指数探底回升,由此可见非美货币的反弹仍显乏力,短线回落的风险依然偏高,因此,今日建议投资可择币沽空非美,如可沽空欧元,交叉汇率建议沽空欧元/英镑。

EUR/USD:建议沽空,目标:1.2660,1.2600。

EUR/GBP:建议沽空,目标:0.8700,0.8650,0.8630。
论坛的一份子,献力由我开始。
回复 点赞

使用道具 举报

willieloke楼主Lv.65 发表于 2009-2-24 15:01 | 查看全部
老财 - 美日与黄金双双强劲上扬 (2月24日)
09-02-24 14:15

日元:
支撑位与阻力位:
弱支撑:94.1 强支撑:92.7
弱阻力:95.5 强阻力:96.0

走势分析:
亚洲汇市23日盘中美元兑日元下跌,延续20日跌势,当时由于市场担心美国银行业者可能被国有化,导致美元下跌。不过,由于上一交易日波动幅度很大,亚洲交易商仍犹豫是否进一步推低美元。

欧元兑美元上扬,归因于投资者担忧银行业前景,不再认为美元近期涨势将会继续。

23日将公布的数据有日本1月超市销售,意大利消费者价格指数,美国方面有芝加哥联邦储备银行指数、达拉斯联邦储备银行制造业指数。另外,欧央行行长特里谢以及美联储理事洛克哈特将发表讲话。

从技术走势节奏上看,美元兑日元在周一强劲上扬继续延续上周兑美元的良好涨势,并且创下年内新高,汇价今日亚洲早盘的涨势预计后市将有望继续走高攀升,上方目前关注95.5、96两道短线阻力,预计有望触及。

同时日内短线在94.1与92.7一线具有较好支撑。

交易思路:
短线震荡上行。交易上,保持观望。

黄金:
支撑位与阻力位:
弱支撑:961-952  强支撑:929
弱阻力:1006       强阻力:1032

走势分析:
纽约商品期货交易所(COMEX)黄金期货2月23日收复了早盘获利回吐引发的部分失地。因股市下挫促使投资者逢低买进黄金。4月黄金期货下跌7.20美元,至995美元/盎司。

现货金24日亚洲市场早盘下滑,受投资者获利了结打压,23日现货金一度大幅下探,但受强劲的避险买盘支撑,现货金最终仍小幅收高。

市场针对东欧国家经济衰退及其它地区经济不稳定性的担忧加剧,避险情绪依旧高涨,全球最大黄金上市交易基金ETF--SPDR Gold Trust GLD 截至2月23日仍持有创纪录头寸,金价在经历盘整后仍有望继续走高,再度测试1,000美元/盎司整数大关。

从技术走势上看,国际现货黄金虽然在周一未能继续走高,但依然保持强劲上涨的势头。目前短线上略有温和回调,但幅度有限技术性买盘依然支撑金价有望进一步走高,甚至挑战历史前期高点1032-1033美元一带的阻力水平。日内短线在952-961具有较好的短线支撑,预计金价将持稳在该支撑之上,而强支撑位于929美元附近。

从中长期走势上看,黄金已经触及笔者预计的1000美元大关,年内预计有望继续突破1033美元/盎司!

交易思路:
整体金价维持上涨节奏。交易上,以看多为主,等待回调时机,暂保持观望。

此前1月中下旬已经在843-846多次小仓做多的多单,已经在18日于980美元一线获利出场,获利大约134~137美元!

如有剩余该多单,应该于20日在998美元一线获利出场,大约获利152~155美元的利润。

2月初在895-890一带的多单,于910-912附近获利出场。获利20美元以上。

免责声明:文章内容仅供参考,不构成投资建议。投资者据此操作,风险自担。
论坛的一份子,献力由我开始。
回复 点赞

使用道具 举报

545657497Lv.2 发表于 2009-2-24 15:21 | 查看全部
回复 点赞

使用道具 举报

旦旦Lv.10 发表于 2009-2-24 15:25 | 查看全部
回复 点赞

使用道具 举报

shaxiaomaoLv.3 发表于 2009-2-24 15:36 | 查看全部
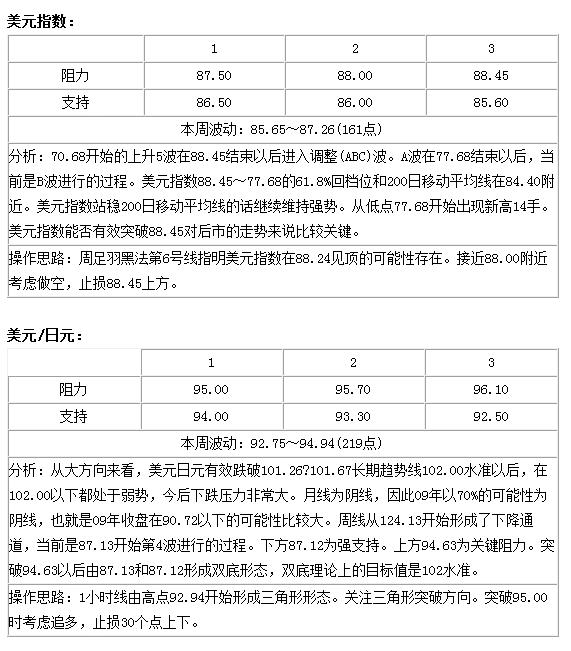
楼主辛苦了,评论看多了到感觉做什么都很危险呢,呵呵
回复 点赞

使用道具 举报

回复

本版积分规则

关灯 在本版发帖
扫一扫添加微信客服
QQ客服返回顶部
快速回复 返回顶部 返回列表