返回列表 发布新帖

9月20日的外汇资讯,汇评与新闻

评论151

willieloke楼主Lv.65 发表于 2007-9-20 19:48 | 查看全部
https://www.y2cn.com
赵大鹏:美元在明年1月前颓势已定(直盘篇)

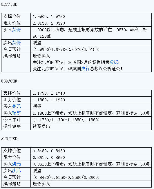
北京时间22:00有美国FRB议长伯南克在议会的听证会。0.50%都降了,再说什么也无非就是让市场揣摩近期有无再次降息的可能。反正息是降定了,美元的颓势至少在明年1月底之前也是注定了的,偶尔的振奋也是做空的机会,无它。 我要统计  我要统计   北京时间16:30以后的英国数据需要关注,昨儿的消息就不甚理想,今儿要再当头一闷棍、背后一板砖的话,就算有欧元、瑞郎的拉持也极有可能向下虚晃一把,不妨作为买入的机会考虑,说出来只是为了可能慌张,当然,没事儿最好。

英镑的利空,欧元的暧昧,也就决定了瑞郎以及大洋洲货币的妖娆。价位是一码事儿,方向又是另一码事儿了。
dp1.jpg
dp2.jpg
dp3.jpg
论坛的一份子,献力由我开始。
回复 点赞

使用道具 举报

willieloke楼主Lv.65 发表于 2007-9-20 19:49 | 查看全部
崔森:在交叉盘里寻找机会

  昨天美元在继续下行并更新美元指数的新低后,出现小幅回调。欧元仍然保持稳步上升的势头,直逼1.4000的整数关位。昨天日本央行货币政策会议结束,会议以8比1的结果维持现有利率不变。同一天英国央行公布前次会议记录,显示全体成员一致同意维持现有5.75%利率不变。由于信贷市场的危机及各国面临的诸多问题,使各国央行的货币政策出现新的变化,特别是美联储大幅降息50个基点的举措,使市场怀疑英国央行是否还有升息可能,英镑可能继续承受下行压力。美元在总体下降的趋势中,可能借助于各种货币的各自利空消息,出现短线的回调调整,这将使交叉盘在一定范围内起落。在等待直盘货币出现更好买入机会之前,应在交叉盘中把握更多机会。

  今日买卖建议:

  欧元/美元
  今日可能在1.3900至1.3400范围波动。等待1.3930附近买入,目标1.3980,止损1.3880。

  英镑/美元
  今日波幅可能在1.9950至2.0150。在2.0100附近卖出,目标2.0030,止损2.0150。或者在1.9950附近买入,目标2.0020,止损1.9930。

  美元/日元
  今天波幅可能在115.10至116.50。在115.50附近买入,目标115.80,止损114.80。或者在116.30附近卖出,目标115.50,止损116.60。

  欧元/日元
  考虑在160.80至162.50内波动。在161.20附近买入,目标161.80,止损160.60。或者在162.40附近卖出,目标161.80,止损162.80。

  英镑/日元
  今天波幅可能在230.80至233.50。考虑在231.00附近买入,目标232.30,止损230.50。或者出现233.00以上价位考虑卖出,目标100点,止损50点。
论坛的一份子,献力由我开始。
回复 点赞

使用道具 举报

willieloke楼主Lv.65 发表于 2007-9-20 19:51 | 查看全部
周游9月20日早间欧元,日元,英镑评论
 
  在上一个交易日的外汇市场公布的美国通胀数据与房产数据相对弱势,但未能影响美元汇价,英国央行昨日的报告比较温和,相对受到抵押贷款危机的影响。昨日套利交易中的日元在交叉盘中再度走弱,相对支持了等高息货币,使高息货币的回调幅度有限,继续在高位作震荡整理,目前整体来看,美元在18日的降息未能更大程度的影响美元汇价,整体各货币依然在各的关键点位附近震荡整理,预计今日各非美货币小幅上扬的概率较大。

  走势分析:
   欧元/美元在上一个交易日中汇价出现小幅的区间震荡整理格局,短线的这种高位震荡格局令投资者抓不到方向,短线欧元周初出现了较大幅度的上涨,当前等待刷新历史高位,汇价上探1.4000一线仅相差30点,目前从天线图上看,欧元在1.3900一线的支撑较为强劲,欧元走势也相对处于上升趋势通道中,天线图上看,欧元依托13日均线的上涨态势良好,短线汇价依然有上探的需求,操作上应该依然以逢低买入的操作策略为主,预计今日欧元再度上探的概率较大。
  交易方向:逢低买入
  策略: 可参考在1.3940买欧元,1.3900止损 ,目标1.4000

  走势分析:
   美元/日元在上一个交易日中走势相对波幅较大,美元/日元于115至116.5一线出现了一个宽幅的震荡格局,周二美国的利率决议未对日元产生实际影响,美元/日元的汇价未能跟随非美货币的整体走势,交叉盘中大幅打压日元,目前1小时图上看,美元/日元整体的上涨态势依然良好,短线上探116.3一线的欲望相对强烈, 但目前1小时图中指标MACD出现下滑,预计今日美元/日元下探下方支撑的概率较大。
  交易方向: 逢高作空
  交易策略: 可参考在116.3卖美元/日元,116.6止损 ,目标115.5

  走势分析:
   英镑/美元在上一个交易日中中波动相对较大,英镑短线如过山车一般的行情令投资者难于操作,目前1小时图上看,英镑短线走势依然存在宽幅震荡整理的格局,汇价在依托1.9880一线出现平行通道阻止了汇价的下跌,目前来看2.0100一线的关口依然有制约汇价的能力,目前指标MACD出现小金叉,预计汇价今日应能重新回归2.0050一线上方。
  交易方向: 逢低买入
  交易策略: 可参考在1.9970买英镑,1.994止损 ,目标2.0070

  说明:本文中所涉及的价位,均为国际市场报价,实际操作中请注意加减点差。
zy1.jpg
zy2.jpg
zy3.jpg
论坛的一份子,献力由我开始。
回复 点赞

使用道具 举报

willieloke楼主Lv.65 发表于 2007-9-20 19:51 | 查看全部
威尔鑫点金9.20:金价3400美元/盎司??白日梦还是有可能?

  有人预测三年内金价将达到3400美元/盎司,这也并非不可能的事,尽管我不希望如此。

  英国《时代报》在今早的一篇短文中提到,里昂证券(其最大股东是按资产值排名世界第七的法国农业信贷银行)亚洲股票策略分析员及部门董事总经理Christopher Wood认为“市场的骚动和美元的贬值将推动金价在接下来的三年时间里达到3400美元/盎司或者更高。”

  这是因为金价冲破700美元大关而使一些人得意忘形发表的欣快言论,还是一个真的值得我们去思考的问题呢?

  如果这“认真的思考”最终真的胜出的话,那还真有点吓人。3400美元/盎司,这仅仅略低于五倍现在金价的水平了。这种巨大的价格增幅在过去的三四年里在基本金属和铀市场中已经有所体现。

  据《时代报》描述,Wood称投资者不久之后就会意识到次贷危机只是更广范围的金融危机的冰山一角。部分金融市场如鸵鸟般将自己的头埋在沙里,假装宣称“当前被认为不良的信用实际上是良好的”。这势必继续引领美元的跌势。

  各国央行是否会坐视不理呢?这似乎是不可能的。但是有争论认为,如果不良因素继续增多,当积聚到一定程度时,央行也是没有能力去阻止的。

  这种局面的形成取决于美元下滑的铁定事实。美元的下滑随后还会引起美国国内通胀指数的飞涨。通胀的抬头肯定又得让美联储提高利率,最终美国经济衰退。问问任何一个辛巴威的人!辛巴威的通胀指数达到一年7000%,当地以美元计算的黄金价格已经超过了3400美元/盎司!

  就我个人而言,我希望而且也相信金价在三年内肯定不会涨到如此之高,而其它商品也不会急速贬值。不过,我也不排除金价会在那个时候涨到1000美元/盎司。很多比我资深的观察员也持此观点??这当中不仅仅只包括纽蒙特公司的前总裁Pierre Lassonde。
论坛的一份子,献力由我开始。
回复 点赞

使用道具 举报

willieloke楼主Lv.65 发表于 2007-9-20 19:53 | 查看全部
一杰9月20日英镑汇评:短线走势自上转下,区间调整

  走势回顾:
  英镑/美元短线走势昨日小幅上攻,最终在2.0170附近受到强阻力转为下跌走势节奏,短线整体节奏转变为区间内调整走势格局。日线图形K线收大阴线节奏,汇价上下穿越均线系统,英镑/美元中期走势明显处于区间盘整格局中,波幅存在收窄的迹象。

  当日短线方向:区间震荡
  弱支撑:1.9950 强支撑:1.9880
  弱阻力:2.0060 强阻力:2.0170

  走势分析:
  从小时图形上分析,短线走势近几个交易日反复性较强,主要受到数据的影响,短线存在一定的反复性。短线汇价上下穿越均线系统表明当前走势处于区间震荡整理走势节奏,区间波幅在2.0170-1.9880之间。从主次趋势节奏看,英镑/美元短线在区间内向下为主要趋势,预计今日英镑/美元短线走势保持在区间内调整的概率较大。

  操作参考:
  近期操作中,中线以区间震荡为指导思路;短线以区间操作为指导思路。

  有仓者:
  多仓持有英镑的投资者,将止损设置在1.9880,目标:2.0090
  空仓持有英镑的投资者,将止损设置在2.0170,目标:1.9910

  空仓者:
  操作参考:
  空仓投资者保持观望为主。
论坛的一份子,献力由我开始。
回复 点赞

使用道具 举报

Flyer_leoLv.10 发表于 2007-9-20 19:55 | 查看全部
辛苦了, 谢谢!
汇海无垠,天道酬勤!!
回复 点赞

使用道具 举报

willieloke楼主Lv.65 发表于 2007-9-20 20:04 | 查看全部
美联储降息措施激进可能引发金融震荡 - 谭雅玲  (9月20日)

美联储降息举措是相对激进的,未必会有利于未来美国经济的持续稳定增长,最终将可能会伤及美国经济实体。而美元汇率信心和市场恐慌心理,有可能会导致国际金融市场价格剧烈波动,甚至会导致金融危机爆发。而美联储降息,也势必会进一步加大人民币升值压力,使得我国经济、金融面临更大的挑战。

  9月18日,美联储在本年度第6次例会上,同时下调联邦基金利率和贴现率各50个基点,美国联邦基金利率从5.25%下降为4.75%,贴现率从5.75%下降到5.25%。随后,国际金融市场价格发生急剧变化。

  一方面,美元汇率进一步下跌,美元指数达到79.171的10多年新低水平,美元兑欧元汇率也创出1.3980美元新低,但美国股指道琼斯指数则上涨335.9点,创下2003年4月以来的单日上涨水平;另一方面,石油和黄金价格再度攀高,石油价格达到81.51美元,黄金价格达到732.20美元。

  美联储的此次降息举措令市场十分关注,但未来结果如何,很可能会超出美联储预期,即可能会对国际金融市场产生不利影响。因此,我们需要关注和分析美联储降息举措的市场影响。

  第一,美联储降息扩大了市场恐慌或可能会伤及美国经济。美联储降息举措是相对激进的,未必会有利于未来美国经济的持续稳定增长,甚至有可能会加大美国经济衰退的几率。尤其是在逐渐消化此次降息效应后,国际金融市场将面临更大的恐慌,价格波动波将进一步扩大,金融不稳定会进一步释放市场的恐慌心理。

  从今年以来美国的一些经济数据来看,许多数据维持基本稳定,如修正后今年第二季度美国经济增长水平为4%,显示出美国经济增长压力有望逐步化解和缓解。这表明,美联储不必匆匆降息,降息反而会引起市场更大的恐慌。因为,降息预示了美国经济已出现问题,或表明次级债危机更为严重了,降息的结果将不利于稳定美国经济,特别是美元汇率的贬值策略,将引起金融市场的更大投机性,最终扰乱全球投资市场格局和投资策略,以及不利于稳定和协调国际金融市场。

  从认为美国经济会衰退的舆论分析,次级债危机将美国房地产问题连接到金融衍生产品的金融体系信用危机上,价格风险转移为信用危机。但是,从美国金融体系机制、规模和效率来看,此类金融体系风险是可以化解与消化的。当前美国经济面临的并非实体经济问题,而是信心、心理问题。

  如果说美联储利率调控的主旨涉及控制通胀压力,那么降息可能不会降低反而会增强未来美国的通胀压力。因此,美联储降息最终将伤及美国经济实体、美元汇率信心,市场恐慌心理,重现美国双赤字的阴影,市场价格波动将更难以掌控,甚至有可能会导致局部失控,乃至金融危机的爆发。

  第二,美联储主席将面临巨大挑战。当前,美国经济处于通胀预期高涨与经济增长稳定之中,现任美联储主席伯南克原来坚持利率政策旨在控制通胀目标的货币政策原则已脱离当今的全球经济实情。此次,次级债危机已超出美国自身,并演变为一个全球范围内的价格波动和心理恐慌。

  相对而言,降低贴现率似乎是更好的手段,但考虑到美联储降息将增强通胀压力,导致美元走软,最终可能会引发投资资金的外流,直接伤及投资美元的信心,导致美国经济结构的矛盾进一步扩大。当前,美国经济、金融的真正问题不是流动性不足,而是过度的信心危机,这是由资金在一些市场流动受限产生的信心恐慌所导致的。

  因此,伯南克的降息举措可能不仅不利于美联储货币政策的主动性,还可能会冲击美国经济。因为,利率下降将引起美元恐慌心理,阻碍资金流入需求。伯南克也将面临巨大的挑战。

  第三,全球金融风险扩大、竞争压力上升。美联储此次降息的目的十分值得关注,但结果却可能会扩大未来全球性的金融动荡乃至金融危机。

  2006年以来,随着有关美国经济、利率与汇率的争论升温,引发了全球金融市场的价格波动剧烈,金融风险有明显扩大之势。此时,美联储过激的降息举措,是否表达了美联储的政策本意,还是另有配合其他政策的深意?这值得思考和观察。

  一方面,伯南克的稳健和理性风范,本应是美国货币政策维持稳定不变的一个基础,但不顾通货膨胀,追求超越现实的经济稳定的理由是不充分的,其抉择动机不排除有顺从美国财政部的战略设计之疑。这种综合政策搭配的结果之一是将增加人民币升值压力。

  另一方面,美国全球霸权的主旨并非单一目标,这种策略涵盖了更广泛的目标。应该承认,此次美国次级债危机引发的全球波动主要发生在发达国家中,并没有波及到发展中国家。但是,未来发展中国家仍有可能会受到此类冲击的影响。

  当前,我国宏观经济中存在的矛盾和压力在逐渐扩大。美联储降息,势必会进一步加大人民币升值压力,甚至会阻碍或冲击我国金融改革“循序渐进”的方针与目标。因此,我国经济不仅面临了考验,而且还面临了要防止金融危机产生的诸多挑战。

  在我国金融开放速度与幅度扩大之际,动荡的国际金融市场,势必会加大我国投资选择和投资资金流向的艰难选择。对此,我们需要谨慎看待我国的金融安全问题,不仅需要金融安全的策略,更需要金融安全的战略,以此来防范我国的金融安全。
论坛的一份子,献力由我开始。
回复 点赞

使用道具 举报

willieloke楼主Lv.65 发表于 2007-9-20 20:06 | 查看全部
通胀出现下降 美元探低反弹 - 李骏  (9月20日)

汇市分析:
     虽然昨晚美国公布通胀数据较为疲软,但是美元却出现了探低反弹的走势.昨日美元指数盘中最低跌至79.09点,再次创出1992年9月份以来最低水平.但是在截止发稿时,美元指数最高反弹在79.44点.
    昨晚,美国公布的8月份消费者物价指数月率下降0.1%,为2006年10月份以来首次下降.
    同时,昨晚美国公布的房屋数据对美元也较为不利.昨晚,美国公布的8月份新屋开工下降2.6%,为1995年6月份以来最低水平;美国公布的8月份营建许可下降5.9%.
    从昨晚美元反弹的情况看,主要是部分逢低资金介入.笔者在前期评论中已经提出:如果美元跌幅过大之后,短线不排除出现反弹.
    预计近期美元指数在80点整数关一线还是存在较大的阻力.一旦美元出现较大的反弹,笔者个人还是谨慎看待.
    关注:本周四美国公布的8月份经济领先指标.

    昨日晚间至今日(9月20日)凌晨,欧元出现了冲高回落的走势.昨日欧元从盘中最高点1.3987,最低跌至1.3935.截止发稿时,欧元运行在这一最低价格附近.
    昨日下午德国经济部长格罗斯表示:欧元强势可能会损害德国出口.这是昨日欧元上涨受阻的主要原因.
    不过,昨日德国出口商协会官员表示:预计近期欧元将在1.36-1.42区间波动,今年欧元最高价格也可能会达到1.43一线.
    这一态度也限制了欧元下跌.
    笔者目前总体还是对未来欧元走势持较为乐观的情绪,笔者认为未来欧元突破1.40整数关也就是时间问题.
    预计近期欧元下档在1.37-1.38区间还是存在较大的支持.
    关注:本周五欧元区公布的7月份经常帐.

    昨日晚间至今日凌晨,英镑再次出现冲高回落的走势.昨日英镑从盘中高点2.0171,最低跌至1.9952,截止发稿时,英镑运行在1.9977附近.
    昨日下午英国央行公布的会议纪要内容是昨日英镑下跌的主要原因.昨日下午英国央行会议纪要显示:9比0保持利率5.75%利率不变.
    昨日下午英国央行表示:房屋市场看来正在温和放缓,同意通胀上升风险趋缓的观点,消费者物价指数下降有助于抑制通胀预期.
    笔者在昨日下午的4000元版本中再次提出一般在英镑反弹在2.01一线继续逢高卖出.从目前情况看,这一判断还是得到了证实.
    从技术上看,近期英镑在1.9850有支持,而上档仍在2.00-2.01区间有阻力.
    笔者个人还是倾向于英镑反弹之后还是有回调的压力.
    关注:下周一英国公布的9月份房屋价格指数.

    昨日晚间至今日凌晨,日元出现了较大的下跌.昨日日元盘中最低跌至116.31,截止发稿时,日元波动在116.17附近.
    昨日下午日本央行宣布保持利率不变,这是昨日日元下跌的主要原因.
    同时,昨日下午日本央行行长福井俊彦的讲话对日元也有些不利.昨日下午日本央行行长福井俊彦表示:没有对未来货币政策预先设定目标,在采取货币政策行动之前,必须关注风险.
    另外,日本大选再次延迟到本月25日,这也对昨日日元走势较为不利.
    预计近期日元下档在116.50-117区间还是有一定的阻力.笔者个人还是倾向于日元下跌之后还是有反弹的机会.
    从技术上看,近期日元上档在114-115区间有一定的阻力.
    关注:本周五日本公布的7月份所有产业活动指数.
论坛的一份子,献力由我开始。
回复 点赞

使用道具 举报

willieloke楼主Lv.65 发表于 2007-9-20 20:06 | 查看全部
汇市重归平静 澳元注意阻力 - 主力军  (9月20日)

欧元兑美元:上个交易日,欧元维持在高位振荡,汇价波动范围3935-3986。短线,欧元上升趋势依然良好。但目前受阻于4000整数关口。下方支撑在3920附近,之后在3880附近有强支撑。汇价在这2者上方,都以看多欧元为主。
观望,或3930附近,做多欧元。

英镑兑美元:上个交易日,英镑快速转向,且跌幅较大,最低到达9949。超短线,受银行挤兑风波影响,英镑仍然走出独立的下跌行情。但从短中线看,汇价依然在振荡区间之内。今日走势,预计振荡为主,振荡后还会向下。
观望,或0060附近,做空英镑。

美元兑瑞郎:上个交易日,美瑞走势振荡,汇价波动范围1796-1878。美瑞仍然未能跌破1800关键支撑,现在将低点推至1790一线,但随后即向上反弹。目前,美瑞在低位窄幅振荡已有相当一段时间,后市比较微妙,等形成有效突破后再操作。
观望。

美元兑日元:上个交易日,美日走势振荡,汇价波动范围11565-11631。短中线,美日依然是振荡行情,下方支撑11260附近,上方阻力11710附近。超短线则是一波向上振荡的行情,可能会向上测试11710阻力。下方支撑在11540附近,在此上方可以寻机做多美日。
观望,或11560附近,做多美日。

美元兑加元:上个交易日,美加走势振荡,汇价波动范围0081-0174。短中线,美加已经向下形成突破。超短线,美加仍然跌势良好。日内已现小反弹迹象,但仍以顺势做空美加为主。
观望,或0190附近,做空美加。

澳元兑美元:上个交易日,澳元振荡向上,最高到达8569。短线,澳元是振荡反弹行情。8450是临时阻力,目前已经被突破。下一个重要阻力在8600附近,突破难度较大。
观望。
论坛的一份子,献力由我开始。
回复 点赞

使用道具 举报

willieloke楼主Lv.65 发表于 2007-9-20 20:06 | 查看全部
美联储降息 全球跟着忙 - 方利平  (9月20日)

北京时间昨日凌晨,美联储双管齐下,同时大举调降联邦基金利率和贴现利率50个基点,全球金融市场立刻作出反应,美股三大指数当日涨幅均超过2.5%,现货金价当即跳涨近8美元/盎司,美元指数由利率公布前的79.63急跌至79.16。在大行情面前,全球投资者跟着一阵忙乱,真是应验了“美国打一个喷嚏,全球跟着感冒。”

  尽管次贷问题拖累了美国房地产市场的增长,并且引发了全球金融市场的动荡,但到目前为止,仍没有数据证明美国经济在明显放缓,在此情况下,美联储大举降息50个基点,是想阻止金融市场动荡对整体经济形成拖累,防患于未然。

  不过,全球利率和投资收益率格局的改变,势必使包括我国在内的全球资金流向发生改变,也使得其他国家的货币政策决策难度加大。以我国为例,在目前通货膨胀率不断走高的情况下,国内经济的健康发展要求改变负利率,在此情况下,央行只能频繁加息。然而另一方面,在美联储大举降息的情况下,我国不断加息势必使利差进一步缩小,如今,美联储基准利率已降至4.75%,而我国一年期存款利率已上涨至3.87%。利差缩小势必增加国内市场对境外资金的吸引力,同时阻碍境内资金流出的意愿。今后我国货币政策的决策,不得不顾虑美国利率的走向。

  此外,金融市场向来有“因传闻买入因事实卖出”的规律,当市场反应过度时,必然会作出纠正,在睡梦中错过了第一波行情的国内投资者,事后追涨杀跌要特别谨慎。

  此外,尽管目前美元指数已跌破80的心理关口,技术上整体处于弱势,但笔者以为,从中长线看,美元随时有触底反弹的可能,投资者不必过度沽空美元。因为,从2005年年底开始至今,美元已放跌一年多时间,离1992年9月的低点78.19已不远。

  另外,时至今日,全球央行和个人投资者手中的外汇资产仍然大部分是美元,美国政府在双赤字情况下,也迫切需要保持美元在全球的霸主地位,如果美元继续放跌,势必引发全球恐慌性抛盘,危及美元在全球的地位,甚至连累美国经济,这也是美国政府不愿看到的。
论坛的一份子,献力由我开始。
回复 点赞

使用道具 举报

回复

本版积分规则

关灯 在本版发帖
扫一扫添加微信客服
QQ客服返回顶部
快速回复 返回顶部 返回列表