返回列表 发布新帖

9月15-17日的外汇资讯,汇评与新闻

评论123

willieloke楼主Lv.65 发表于 2007-9-17 12:37 | 查看全部
https://www.y2cn.com
9月17日外汇市场分析 - Laidi  (9月17日)

8月份美国零售如期增长乐0.3%,但如果剔除汽车销售因素,实际增长下降0.4%,没有达到预期的0.2%增长水平。在过去的5个月里,不包括汽车销售在内的零售数据已经第三次出现下降,显示出明显的消费衰退迹象。年度标题零售数据增长从3.5%上升到3.7%,不包括汽车的销售数据则从4.5%下降到3.9%。

不包括汽车在内的销售数据为联储提供了对美国消费者,特别美国工人状况而担忧的理由。在过去三个月里,美国工人状况持续恶化。

受服务贸易盈余增加以及外次购入美国证券金额上升的影响,美国2季度经常帐赤字从1926亿美元下降到1908亿美元。

英国Northern Rock向央行寻求紧急资金支持后,出现的典型银行挤兑现象是当前信用危机的结果。这造成英镑兑欧元进一步下跌,跌至14个月低点,兑美元也跌至一周低位。持有约2200亿美元消费信贷的Northern Rock将获得30年来最大的一笔救助资金,英国央行此前还不愿跟进其美国和欧洲同行,向金融系统注入资金以缓解信用危机所冻结的流动性。最新的情况是,英国央行可能结束紧缩周期,英镑因此可能容易出现下跌,目前英镑利率是G7经济体中最高的。Northern Rock事态的发展引起风险偏好下降,推动日元普遍小幅度走高,同时拖累欧元兑美元走低。

欧元回落,但在美国公布销售数据后起稳
受风险偏好下降、英镑走低以及最新公布的通胀数据显示欧元区CPI8月份下降0.4%等消息影响,欧元出现回落,但年度值仍上升1.9%,同7月份数据持平。欧元兑美元的回落与我们此前预期的支撑位1.3870和1.3850一致,没有跌破。但疲软的美国零售数据可能会导致欧元兑美元向1.39上行,在1.3930仍存在阻力。

受Northern Rock影响,日元走高
在Northern Rock寻求救助消息公布后,投资者风险偏好下降,日元作为避风港抖擞精神,兑美元从115.38涨到114.45。美国数据显示有些收缩迹象,这会抵消部分来自英国的紧张气氛,也会把日元涨势控制在114.50之内。但在本周美国周三FOMC会议前后公布的一系列数据可能造成美国股市回落,那么日元有可能向114运行。交易员们需要关注VIX指数,目前该指数仍位于25水平,远高于100和200天均线的水平,18和15。上行方向在115.20有阻力。

受挫的英镑在美国公布零售数据起稳
我们预期美国零售数据对英镑的支撑不会持久,英镑兑美元会再次测试2.01价位,在2.0070存在支撑。此前公布的RICS报告和Northern Rock的影响可能会加速英镑的下跌,这将跌去因预期升息而积累的部分涨幅。如果国际股市出现下滑,引起投资者新一轮回避风险的操作,英镑的风险会增加。上行方向在2.0170有阻力。

加元继续上涨并刷新30年高点
尽管风险规避行为增加,抵消了部分美国数据不佳带来的影响,上周加国央行行长坚持抵御通胀的强硬立场仍推动加元兑美元走高。加拿大在今后的4个月里继续再次升息的可能性为40%,这会让美元兑加元的反弹在1.06遇阻。 在1.0280和1.0250有支撑,在1.033有阻力。
论坛的一份子,献力由我开始。
回复 点赞

使用道具 举报

willieloke楼主Lv.65 发表于 2007-9-17 12:37 | 查看全部
9月17日汇市评论 - 段云强  (9月17日)

上周,美元全面出现下跌,美元指数刷新15年低点,一度触及79.32。主因市场预期美联储本周的政策会议上,将有机会调降利率25基点甚至50基点,以应对因流动性缺乏而导致的金融动荡及潜在的经济放缓风险。而与此相对应的是欧洲央行仍暗示将继续收紧货币政策,利率前景的差异推动欧元也创下1.3927的历史新高。不过,上周后半,各主要货币走势明显出现分化,英镑因对于央行利率可能见顶和对房屋市场流动性可能出现危机的担忧,反复下跌;日元在股市回升、政权不稳及预期较长时间内央行仍将维持低利率水平等综合因素的影响下,也出现一定的回落。主要货币走势的不平衡或暗示美元短线可能会转为震荡,有机会对近期的下跌作出更进一步的整理。不过,整体上美元的颓势仍将是市场的焦点,尤其是美联储本周的会议上究竟是降息25基点还是50基点存在变数,会议结果可能带来更大的波动。若只是降息25基点,可能不足以安抚市场情绪,美元或因此而承受压力。

欧元/美元
上周欧元/美元继续扩充涨幅,盘中创下1.3927的历史高点,目前的阻力仍位于1.3930/50,若能够突破很大程度欧元有机会挑战1.4000心理关口,进一步的目标价格区域位于1.4080至1.4130。不过,从技术指标来看,主要指标仍处于关键区域以下,发出的上升讯号并不是十分强劲,而形态上看,从1.3359上升至1.3718及从1.3550上升至1.3927的波幅几乎相等(日图上2波上涨的时间周期恰好同为7天),因此对于其能否持续走高需要观察,目前的支持位于1.3765,若跌破短线上涨动能将有削弱的风险,关键支持位于1.3670/40,这里将成为欧元中线走势的分水岭。预期周内欧元走势可能会震荡,不排除受阻回落的可能,区间或落在1.3670至1.3930/50间。

日图上升暂时受阻于1.3927,基本符合预期,从时间上看,涨势正好在7天的时间窗口停止,而技术指标也在关键区域回落,同时周5在跌破小型上升趋势线之后始终乏力回到此线以上,涨势有失速之嫌。若始终无力突破1.3900/30,技术调整的压力可能会加大,目前支持位于1.3835/20,进一步支持位于1.3780/65,短线不排除在1.3765至1.3900/30间震荡,但在受阻于1.3930之后,整体调整的压力在加大。

英镑/美元
本日焦点:
上周英镑/美元涨势没有能够持续,因传出房屋信贷市场流动性缺乏的消息,市场猜测英国利率可能见顶,甚至央行可能会步美联储后尘,开始调降利率,这给与英镑带来打击。目前的关键支持在2.0050/40,这里前期曾多次给予英镑很好支持,一旦跌破技术上英镑/美元的下跌风险将加大,有向下测试2.0000心理关口及1.9950/20的风险。1.9920为30周均线及整个涨势的61.8%回撤,将有机会成为英镑中线走势的关键,不容有失。目前阻力位于2.0230,若能够再次回稳于此位以上可缓解下跌压力,或再次测试2.0365的上周高点。周图技术指标有再度转弱的迹象,预期短线英镑/美元可能转入宽幅区间震荡,但整体下跌压力在加大,周内波幅1.9920至2.0330。

周5下跌在100天均线的2.0055附近暂时获得支持,后市走势的焦点在2.0050/40,若跌破可能承受进一步的压力,但若受到支持或展开一定的调整,因短期图表有超卖修正的要求,且技术指标呈现底部背驰,阻力位于2.0130/65,若能够突破有升向2.0200/30的可能,不过总体下跌风险依然存在,因日图技术指标仍存沽压,估计在整理之后仍将恢复下跌。短线波幅或落在2.0040至2.0165间。

美元/日元
美元/日元上周震荡回升,首相安倍突然辞职导致的政治不安定及对于央行在本周将维持利率不变的预期,令日元遭到压力。同时国际股市逐步靠稳,也提升了投资者的风险承担意愿,套息交易重新抬头。技术上,目前的焦点在115.80,若突破可能增加美元/日元进一步调整的动力,因技术指标有形成双低的可能,或再次测试116.60,甚至117.00/20,而支持位于114.00及113.70,上周反复指出的那样,只要能够持续稳定在114.00至113.70以上,美元/日元的调整可能会延续。预期周内仍将以震荡攀升为主,暂时波动区间或落在114.00至116.60间。

周5走势跟预期一致,在向下测试114.40后反复回升,目前在于能否突破115.80及116.10区域,这里有连接近期高点的压力线,同时30天均线位于115.82,因此若能够突破,可缓解近期美元承受的压力,存在测试116.60的可能,这里同样较为关键,若突破美元/日元有望打破近期的波动区间,展开进一步的上攻。不过,短期图表显示走势仍有机会震荡,支持于115.00及114.75。日内短线可能于114.80至116.10间震荡。

英镑/日元
英镑/日元上周维持在228至235的区间内宽幅震荡,技术指标上看,在经历近期的波动之后,走势有逐步转强的迹象,后市的焦点在235.60,突破可能进一步升向239.00甚至242.00的可能,而支持位于238.20及227.40,目前来说只有跌破这一区域才会进一步下挫,否则近期的调整基调有望延续。预期短线在区间底部震荡,之后或逐步上升,周内波幅落在228.50至235.60间。

周5再次下挫,但在230.00关口附近受到支持,没有能够测试我们指出的229.50,技术形态上看,近期英镑/日元的震荡,有望在日线图上形成一个三角形态,日内上下轨分别位于228.70至235.45,估计在突破这一区间之前走势有机会继续震荡,日内阻力位于232.00/50,突破在233.00附近仍有一定压力,而支持在230.00,及229.50,跌破可能以三角形下轨的228.70为目标。预期日内在小幅回升之后仍有下跌风险,区间或落在228.70至232.50间。
论坛的一份子,献力由我开始。
回复 点赞

使用道具 举报

willieloke楼主Lv.65 发表于 2007-9-17 12:38 | 查看全部
9月17日汇市分析及操作建议 - 蒋月  (9月17日)

基本面简述:
上周五的外汇市场,各非美货币走势出现分歧,涨跌互现;欧系货币等不同程度相继下跌,其中跌幅最大的当属英镑,其主要是因为周四英国抵押贷款商Northern Rock发生流动性危机,令投资者担忧英国经济增长和利率前景,以及英国口蹄疫病例再度暴发;另外,美国公布的7月商业商库存和销售双双大增,从而进一步给英镑施压,导致上周五英镑大幅下跌。上周五走势偏强的当属加元和澳元,加元主要是因为加拿大公布的7月制造业高于预期,且汽车工业也迅速增长所致;澳元主要因为近期黄金继续上扬和贵金属铜的上扬,从而支撑澳元走强。

上周五英镑从亚洲盘开始下挫,主要是因为周四纽约市场爆出的英国抵押贷款商Northern Rock因为流动性危机,而需要央行施以援手的消息后,令投资者担忧英国经济增长和利率前景,以及英国病例口蹄疫病情再度暴发,令英镑承压;同时纽约时段美国公布的7月商业库存和销售月率上升,即美国商务部周五公布的数据显示,美国7月商业库存季调后月率上升0.5%,达到1.419万亿美元,此前经济学家预计美国7月商业库存月率可能上升0.3%,此大幅高于预期。另外,美国7月商业销售月率上升1.1%,至1.27万亿美元,6月修正后为下降0.3%,同初值一致。8月库存销售比降至1.26,6月为1.27。折合成年率,美国7月商业库存增长3.5%,销售增长4%。这一数据出炉,对美元购成支撑,从而对英镑而言更是雪上加霜,导致英镑周五大幅下挫,当日跌幅近200点左右,收盘报于2.0070一线。

加元在上周五美国公布利好的数据之下,不但没跌反而小幅上扬,其主要是因为加拿大公布的数据高于预期,即加拿大国家统计局周五公布的数据显示,加拿大7月制造业装船月率增长2.3%至500.1亿加元(约484.3美元),此前市场预期加拿大7月制造业装船月率上升1.0%,公布的数据大大高于预期;6月月率修正后为下降2.0%,此前预期为下降1.8%,这是自3月份以来涨幅最快的月份,主要是由于汽车工业反弹增幅创下了4年半来的新高;导致加元涨幅创历史新高,美元/加元破1.0300低点。

近期投资者的焦点依然是放在本周二(9月18日)美联储公布的利率决定,是降息25个基点还是50个基点,以此市场人士众说纷纭,争议较大。美联储观察人士指出,考虑到伯南克坚持团队合作和公开透明的风格,加之信贷和房产危机爆发以来的金融和经济数据,预计美联储将降息25基点,并强烈暗未来将进一步降息。以及前美联储经济学家、现任American Enterprise Institute高级经济顾问Kevin Hasset指出,预计采取一系列降息25基点举措似乎是正确的手段。但这是市场人士所猜测,甚至有部分投资者预计美联储将降息50个基点。其最终的结果会怎样,还将拟目以待,如果美联储是降息50个基点,而不是25个基点,那么美元则遭到进一步抛售。美联储利率会议结束后所发表的声明几乎和利率决定本身一样重要,投资者要重点观注。

今日操作建议:
预计各非美货币走势仍会出现分歧,建议不同的货币区别对待;笔者认为,加元等依久偏强,美元/加元振荡后,还有向下空间,日元仍会进一步走弱。故建议投资者可逢低买入美元/日元,可做中线战略。

USD/JPY,建议逢低买入,做为中线投资,目标:116.00,116.50.

以上仅供参考!纯属个人意见!顺势而为!风险自负!
论坛的一份子,献力由我开始。
回复 点赞

使用道具 举报

willieloke楼主Lv.65 发表于 2007-9-17 12:40 | 查看全部
建议加元短线交易 瑞郎观望 - 李军  (9月17日)

美元/加元:
红色K线:趋势向下   蓝色K线:趋势向上   黑色K线:方向不明
美元/加元上周五继续下跌。分时图显示,今日美元兑加元如能突破1.0330会朝1.0380反弹,否则将围绕1.0300展开窄幅盘整,跌破1.0260后会继续朝1.0225下挫。从中期走势分析,美元兑加元只有站稳在1.0500之上才会缓解下跌压力,并在1.0500-1.0800之间展开宽幅振荡,否则跌破1.0260将打开下跌至1.0000空间,建议加元短线交易。今日美元兑加元阻力位在1.0330,支撑位在1.0240。
美元/加元分析预测:
阻力位:1.0310   1.0330   1.0360
支撑位:1.0280   1.0260   1.0240
短期(1周以内)趋势:下跌
中期(1-3个月)趋势:振荡
长期(3月以上)趋势:略偏空
注:以上分析、预测,涵盖欧洲和美国市场,直至美盘结束。

美元/瑞郎:
红色K线:趋势向下   蓝色K线:趋势向上   黑色K线:方向不明
美元/瑞郎上周五振荡上升。分时图显示,今日美元兑瑞郎回调中会在1.1860-1.1840区间获得支持,突破1.1920后有望朝1.1980上升。从中期走势分析,美元兑瑞郎跌破1.1800后会打开下跌至1.1400空间,否则将在1.1800-1.2200之间展开宽幅振荡,建议瑞郎观望。今日美元兑瑞郎阻力位在1.1960,支撑位在1.1860。
美元/瑞郎分析预测:
阻力位:1.1920   1.1940   1.1960
支撑位:1.1860   1.1840   1.1800
短期(1周以内)趋势:振荡
中期(1-3个月)趋势:振荡
长期(3月以上)趋势:略偏空
注:以上分析、预测,涵盖欧洲和美国市场,直至美盘结束。

实盘操作建议
加元:跌破1.0260后买入,损失/收益为:-60/200点,1.0320止损,1.0060获利出场
推荐指数:★★

保证金操作建议
美元/加元:跌破1.0260后卖出,1.0300止损,1.0160平仓。推荐指数:★★
注:操作建议有效期至第二天8:00
lj1.jpg
lj2.jpg
论坛的一份子,献力由我开始。
回复 点赞

使用道具 举报

willieloke楼主Lv.65 发表于 2007-9-17 12:42 | 查看全部
周游9月17日早间欧元,日元,英镑评论

  周游 :非美内部分家,美元沉默寡言!
  在上一个交易日的外汇市场整体各非美走势再度出现了内部分家的局面,其中欧元和加元走势强劲,其中加元再度刷新了历史的新高,英镑表现疲弱,目前整体分析,美元在9月18日晚间的议息会议前应都将保持小幅震荡态势,市场目前所有的焦点均聚集在这一天,预计本周初的两个交易日各货币处于震荡整理的概率较大。

  走势分析:
   欧元/美元在上一个交易日中汇价整体波动幅度相对有限,目前欧元在天线图上连续出现了近两天的平行整理态势,上方1.3950一线依然阻止汇价的进一步上扬,目前技术面上分析,1小时图中走势依然仍处于平行整理态势中,短线无方向感,明显的交投清淡,但指标MACD出现了一定的底部金叉,预计今日欧元短线触底反弹的概率较大。
  交易方向: 逢低买入
  策略: 可参考在1.385买欧元,1.38止损 ,目标1.392

  走势分析:
   美元/日元在上一个交易日中走势出现了短线的震荡整理格局,美元/日元在下探114.30一线后整体走势出现了较大的反弹上涨行情,目前已经达到115.30一线附近,日元在近几个交易日中整体走势出现了较大的震荡整理行情,目前4小时图上分析,指标MACD徘徊在零轴附近,汇价依然有上试高点的可能,短期均线已经向上,预计今日美元/日元仍将整理保持强势。
  交易方向:逢低买入
  交易策略: 可参考在114.8买美元/日元,114.5止损 ,目标115.4

  走势分析:
   英镑/美元在上一个交易日中走势整体出现了较大幅度的跳水下跌,目前英镑汇价处于2.0050一线上方附近,如果不能在2.0000一线整数大关上面企稳,则疲弱英镑将可能出现一波快速的下跌,目前技术面上看,1小时图中指标MACD跌破零轴,相对底部有金叉,,预计今日英镑短线回升上扬的概率较大。
  交易方向: 逢低买入
  交易策略: 可参考在2.0060买英镑,2.003止损 ,目标2.012

  说明:本文中所涉及的价位,均为国际市场报价,实际操作中请注意加减点差。
zy1.jpg
zy2.jpg
论坛的一份子,献力由我开始。
回复 点赞

使用道具 举报

willieloke楼主Lv.65 发表于 2007-9-17 12:43 | 查看全部
崔森:侧重高位卖出美元为主

  上周美元一路下滑后在尾盘小有回调,但疲弱之势并没有改变的明显迹象。英国的利空消息使英镑承压下行,在一定程度上帮助了美元企稳,更使日元交叉盘中日元的跌幅有所收敛。欧元的强势引人注目,在冲破1.3852的历史高位后,反复上试创下1.3927的历史新高。本周美联储的议息结果是市场关注的焦点,美国减息似乎已成不争的事实,市场关注的只是降息的幅度。如果减息25个基点,美元可能在震荡中继续缓慢下降。如果减息50个基点,则美元可能加速下降,欧元有可能再次更新高位,并挑战1.4000。在周三清晨美联储会议结果公布之前,考虑在一定范围内少量交易,仍侧重高位卖出美元为主。

  今日买卖建议:

  欧元/美元
  今日波幅可能在1.3830至1.3940。逢低买入为主。在1.3850附近买入,目标1.3900,止损1.3820。

  英镑/美元
  今日波幅可能在2.0000至2.0200。在2.0150附近卖出,目标2.0080,止损2.0250。或者在2.0020附近买入,目标2.0100,止损1.9960。

  美元/日元
  今天波幅可能在114.80至116.00。在115.80附近卖出,目标115.20,止损116.20。或者在115.10附近买入,目标115.50,止损114.60。

  欧元/日元
  考虑在158.50至160.50内波动。在160.30附近卖出,目标159.60。止损160.70。或者158.80附近买入,目标159.30,止损158.20。

  英镑/日元
  考虑在230.30至233.30范围波动。建议在232.80附近卖出,目标232.00,止损233.50。或者231.00买入,目标231.50,止损230.20。
论坛的一份子,献力由我开始。
回复 点赞

使用道具 举报

willieloke楼主Lv.65 发表于 2007-9-17 12:43 | 查看全部
一杰9月17日英镑汇评:短线快速下行,回避做多思路

  走势回顾:
  英镑/美元短线上个交易日继续大幅下挫,最低测试2.0040附近价位。其间汇价出现一波小幅反弹走势节奏,最终短线以向下为主趋势方向运行。日线图形K线连收三阴线且实体越来越大,汇价向下穿越均线系统,英镑/美元中线走势回到区间盘整走势格局当中。

  当日短线方向:震荡向下
  弱支撑:2.0040 强支撑:1.9950
  弱阻力:2.0110 强阻力:2.0170

  走势分析:
  从小时图形上分析,均线系统呈空头排列运行,英镑/美元短线主趋势方向以向下为主,MACD指标在零轴下方低位形成金叉,短线下行动能减缓,当前汇价处于小幅反弹上行走势节奏。4小时图形汇价向下穿越均线系统,MACD指标处于空头动能区域,空单继续持有。预计今日英镑/美元短线反弹向上继续受阻力下落的概率较大。

  操作参考:
  近期操作中,中线以区间震荡为指导思路;短线以向下操作为指导思路。

  有仓者:
  多仓持有英镑的投资者,将止损设置在2.0040,目标:2.0130
  空仓持有英镑的投资者,将止损设置在2.0170,目标:2.0000

  空仓者:
  操作参考:
  空仓投资者保持观望为主。
论坛的一份子,献力由我开始。
回复 点赞

使用道具 举报

鬼_鬼Lv.8 发表于 2007-9-17 12:45 | 查看全部
辛苦了
回复 点赞

使用道具 举报

willieloke楼主Lv.65 发表于 2007-9-17 12:46 | 查看全部
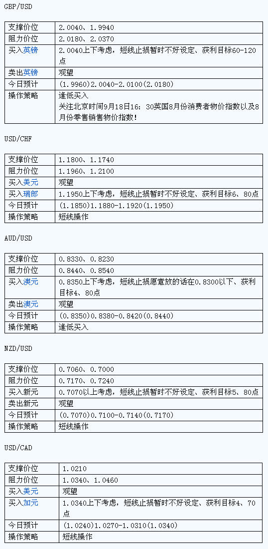
赵大鹏:重点关注联储会议决定(直盘篇)

本周重点关注北京时间9月19日凌晨2点美联储(FOMC)的货币利率政策及相关发言。看法如下:
  1、从目前的预测看,有降低0.25%利率的预期; 我要统计  我要统计
  2、即便不降息,对美元降息的预期也不会消除,随着时间的推移却只会让信念更加坚定;
  3、对于"非美"的操作,仍倾向于除USD/JPY外以做空美元为主;
  4、基于8月17日的分析报告,若预期中长期(至12月中下旬)利益,则不妨等待市场反映后再考虑进场,毕竟方向才是决定利益的根本而非价位。
dpa1.jpg
dpa2.jpg
论坛的一份子,献力由我开始。
回复 点赞

使用道具 举报

willieloke楼主Lv.65 发表于 2007-9-17 12:49 | 查看全部
赵大鹏:重点关注联储利率会议(交叉盘篇)

分析观点:
参见直盘分析观点。

日元交叉盘暂时仍以逢低买入为主,只是对于可能的风险应该有所掌控;

欧系交叉盘短线交易为主。
dpb1.jpg
dpb2.jpg
论坛的一份子,献力由我开始。
回复 点赞

使用道具 举报

回复

本版积分规则

关灯 在本版发帖
扫一扫添加微信客服
QQ客服返回顶部
快速回复 返回顶部 返回列表