返回列表 发布新帖

3月3日的汇评

评论77

cooldydLv.3 发表于 2009-3-3 13:43 | 查看全部
https://www.y2cn.com
多谢分享
回复 点赞

使用道具 举报

旦旦Lv.10 发表于 2009-3-3 13:52 | 查看全部
报到!
回复 点赞

使用道具 举报

lxLv.8 发表于 2009-3-3 14:27 | 查看全部
回复 点赞

使用道具 举报

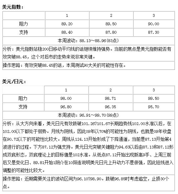
willieloke楼主Lv.65 发表于 2009-3-3 14:58 | 查看全部
马珂威:1.3840买入欧圆兑美圆
2009年03月03日 10:44

 一.各币种可能捕捉之波段入场机会:

  1.美圆兑日圆:卖出美圆:98.90 止损:99.20 目标:94.50

  2.英镑兑美圆:卖出英镑:1.4600 止损:1.4630 目标:1.4100
  买入英镑:1.3840 止损:1.3800 目标:1.4400

  3.欧圆兑美圆:卖出欧圆:1.3080 止损:1.3110 目标:1.2730
  买入欧圆:1.2500 止损:1.2470 目标:1.2950

  4.澳圆兑美圆:买入澳圆:0.6300 止损:0.6270 目标:0.6550
  卖出澳圆:0.6560 止损:0.6590 目标:0.6100

  5.美圆兑加圆:卖出美圆:1.2990 止损:1.3040 目标:1.2670

  6.美圆兑瑞郎:卖出美圆:1.1840 止损:1.1880 目标:1.1320
  买入美圆:1.1300 止损:1.1270 目标:1.1580

  7.纽圆兑日圆:买入纽圆:46.50 止损:46.20 目标:49.50

  以上买卖点仍需适当校正,可能是捕捉波段之理想价位,但对交易本身需保持高度警惕,在价格走势模糊时,需即刻离场观望。我们的观点和估计构成了我们的判断,并在不通知的情况下随时可能改变,以往的业绩并不构成对未来结果的暗示。

  基本面情况:

  昨日已公布的经济数据:1. 美国1月个人收入月率上升0.4%,预期下降0.2%;美国1月个人支出月率上升0.6% 。2.美国1月核心个人消费支出物价指数月率上升0.1%,预期上升0.1% ;美国1月个人消费支出物价指数月率上升0.2%,12月下降0.5% ;美国1月核心个人消费支出物价指数年率上升0.7%,12月上升0.8%。2.美国1月营建支出月率下降3.3%。3.美国2月ISM制造业指数为35.8;美国2月ISM物价支付指数为29.0;美国2月ISM就业指数为26.1;美国2月ISM新订单指数为33.1。4. 加拿大12月GDP月率下降1.0%,预期下降0.7%。5. 欧圆区RBS/NTC 2月制造业采购经理人指数终值33.5,预期33.6 。6.德国2月NTC/BME制造业采购经理人终值32.1,预期32.2 ;法国2月CDAF/RBS制造业采购经理人终值34.8,预期35.4;意大利2月RBS制造业采购经理人指数35.0,预期35.4 ;瑞士2月SVME采购经理人指数32.6,预期34.5。7. 英国2月CIPS/RBS制造业采购经理人指数34.7,预期33.5 。8. 英国2月未季调Hometrack房价指数年率下降10.0%;英国2月未季调Hometrack房价指数月率下降0.8%。9. 澳大利亚2月AIG/PWC制造业表现指数为31.7 。10. 澳大利亚2月TD-MI通胀指数月率上升0.7%,前值为上升0.8% ;澳大利亚第四季度季调后企业库存季率下降1.9%,前值为上升0.7% 。

  昨日美国美国商务部公布的数据显示:美国1月份营建支出月率下降3.3%,季调后折合成年率为9862亿美圆,其中12月份营建支出修正后月率下降2.4%,初值下降1.4%。1月份营建支出较上年同期下降9.1%,由于美国房市持续下滑,加上政府支出急剧减少,导致美国1月份营建支出连续第四个月出现下降。从各领域来看,1月份住宅营建支出月率下降2.8%,非住宅营建支出月率下降3.5%,其中,电力、通讯、以及医疗卫生等部门营建支出均出现大幅下降。美国供应管理协会公布的数据显示:2月ISM制造业指数由上月的35.6升至35.8,去年12月为32.9,预期为34.0,该数据低于50意味着制造业活动处于萎缩状态,这样美国制造业活动在2月继续萎缩。

  美国商务部公布的数据显示:美国1月份个人支出较上月增长0.6%,而去年12月份个人支出较上月下降1.0%,美国1月份个人储蓄率为5.0%,是1995年3月触及5.5%以来的最高水平,去年12月份个人储蓄率为3.9%。在目前经济衰退加剧之际,美国1月份个人支出增加,但预计将不可持续,储蓄率则升至近14年以来的最高水平。昨日另人震惊的美国最大保险巨头美国国际集团第四财季巨亏617亿美圆,这是美国企业历史上最大的单季巨亏,美国国际集团08年全年净亏993亿美圆,合每股亏损37.84美圆,目前AIG已经连续亏损5000亿美圆,目前股价仅为0.42美圆,而美国政府已经连续注资1500亿美圆和300亿美圆,AIG的保险客户遍及全球100多国家,客户达7400万人,如果倒下将是灾难性的,原来保险公司本身都不是保险的。

  美国房地美在亏损253亿美圆和138亿美圆之后也急需注资300亿到350亿美圆。昨日道指大跌299.64点到6763.29点,下挫至自1997年来最低,下跌空间已经被打开,未来技术性支撑在6487点,但道指的下跌目标可能是惊人的4685点,如此对全球股市和全球经济将是灾难性的。国际货币基金组织西半球部门主管Nicolas Eyzaguirre周一表示:IMF可能下修全球2009年经济增长预期至负增长,1月份IMF曾预测09年全球经济将增长0.5%。IMF急需更多资金来帮助部分国家度过这场全球金融危机,全球经济在好转之前还将经历一段时间的恶化。

  美国波士顿联储主席罗森格伦表示:要想快速从金融危机中复苏,应尽快将不良资产从银行资产负债表中剥离,政府不是最好的不良资产管理者,剥离银行不良资产并将它们出售给新所有人是对这些资源进行重新分配以发挥最佳经济用途的途径。昨日原油价格再次下跌4.61美圆到40.15美圆,经济危机下对原油的需求急剧减少压制了原油价格,未来原油价格将长期低迷,虽然欧佩克2月份日产量由1月份的2,627万桶减至2,562万桶。

  美圆指数再次坚挺,避险的情绪及美圆的缺少推动美圆继续走强到88.89点,未来目标指向92.63点。英国FTSE 100指数收盘下跌5.33%,报3,625.83点,法国CAC 40指数收盘下跌4.48%,报2,581.46点,德国DAX 30指数收盘下跌3.48%,报3,710.07点,欧圆区2月制造业采购经理人指数为33.5,差于预期33.6,数据显示欧圆区各主要成员国的制造业水平正在骤降,而中东欧债务危机将需要得到庞大的政府资金救援,西欧银行系统已有大量资金被套无法抽回,欧圆面对加大风险,本周四欧圆预计降息50个基点。

  英国2月Hometrack 房价指数月率下降0.8%,前值下降1.0%;年率下降10.0%,前值下降9.4%。英国工程业雇主联合会公布的季度报告显示:预计英国今年将有大约14万人失业,这一数字较该组织原先预测的数值增加了逾一半,显示目前英国经济衰退的严重性。英国财政大臣达林表示:英国央行可能会在本周决定采取量化宽松政策是否合适的,英国央行将降息到0.5%的利率水平。澳大利亚08年第四季度净外债升至6782亿澳圆,今日澳央行公布利率决定,预期降息50个基点。非美货币整体趋弱,但因已处于低位,或有小幅反弹,但下跌趋势未变。

  另黄金上市交易基金(ETF)SPDR Gold TrustGLD的最新持仓为1029.29吨,已连续保持此持仓3天未变,而在昨日道指狂跌的情况下所谓避险资金也不敢再买黄金了,黄金回落到921美圆,如基金无力再增仓的话,黄金头部将显现。
论坛的一份子,献力由我开始。
回复 点赞

使用道具 举报

willieloke楼主Lv.65 发表于 2009-3-3 14:58 | 查看全部
姜立钧:美股下跌 美元冲高
2009年03月03日 11:05

  市场分析:

  随着美股的暴跌,全球股市和商品价格也随之出现了大幅的调整,而美元的避险功能也因此得到了加强,人们对美元的依赖度也有所提升。盘面显示,除了日元小幅回升之外,其余货币都出现了不同程度的下跌,其中英镑、加元则处于领跌的态势之中。笔者认为,这表明市场对其本周的利率决定并不乐观且空头已经提前发起了攻势。不过对于美元的涨势能否持久笔者还是持有怀疑的态度,在经历了连续的上涨之后,美元短线多头的获利盘可能会出现一次平仓的过程,大家对此应予以警惕。不过美元对主要货币也很难出现全线的调整,至少对英镑、加元这两个货币的强势极有可能继续维持下去,操作上也应当是区别对待。此外,随着美股下跌风险的加大,后市套息交易板块存在整体下跌的风险,特别是英日、奥日、美日都可能会出现大幅的回调。今天中午11:30澳联储将要公布利率决定,市场对其的关注度会非常的高,这对商品货币、套息交易板块都会有不小的影响,建议关注。

  操作提示:

  澳美:今天中午,澳联储将要公布利率决定。从澳联储官员的讲话来看,他们对前期的大幅降息还是持有肯定态度的,因此在经济没有明显好转的情况下,预计中午还会降息,一旦降息后澳元击穿0.6280可以考虑做空。

  英美:英镑昨日跌幅较大并击穿了1.4100整数关。从形态来看,由于英镑已经脱离了三周以来的整理区间,因此后市英镑存在较大的下跌风险,不排除在短期内会触及1.3900下方。

  美加:在油价下跌的影响下,美加再度扩大涨幅并一度触及1.2900上方。这表明多头已经取得了盘中的主动并正在向1。3000整数关发起攻击,建议投资者继续持有多头。
论坛的一份子,献力由我开始。
回复 点赞

使用道具 举报

willieloke楼主Lv.65 发表于 2009-3-3 15:01 | 查看全部
黄莹3月3日欧元和英镑走势分析
2009年03月03日 11:12

 欧元基本面严重恶化,催生下行动能

  欧元区制造业陷入12年来最糟糕境地,同时对于东欧货币危机,欧盟领导人并没有达成共同救市的意愿,令投资者大失所望,加上美国国际集团公布创记录亏损,更是催生出市场对经济衰退可能进入更深层次的恐慌性心理,欧元昨日继续受到卖盘的抛售。

  由于经济衰退和失业率激增,2月欧元区制造业采购经理人指数由1月的34.4降至33.5,为该指标开始统计以来的最低水平。同时分项指标中,产出和就业年率分别下降12%和5%,暗示该行业的下滑趋势仍没有结束,未来的经济数据可能进一步恶化,世界范围内的需求下降令制造业的日子越发艰难。除了经济数据不利之外,欧盟应对金融危机所表现出来的不和谐,也加剧了区内环境的恶化。欧盟领导人拒绝了匈牙利等国要求的1,800亿欧元东欧援助计划,仅同意分别对各国进行帮助。德国总理默克尔当地时间周日表示,反对通过设立欧盟基金来帮助东欧国家度过难关,令投资者对欧元区国家在应对金融危机方面所做出的众多滞后性行为大失所望,对未来经济环境深感担忧,引发大量欧元抛盘,纽约时段,美国国际集团公布创纪录亏损消息,再次激发了风险厌恶情绪大涨,最终欧元一路下行,考验短期关键支撑。

  技术上看,汇价再次测试1.2500一线。由于短线指标持续超卖,欧洲早盘前有反弹测试1.2650/80一线的机会,但多条均线在上方压制期间的走高,上行空间有限。冲高后,将遭遇卖盘的抛售。小时图看,最近的阻力在60小时均线处,难以持于其上,就是新的卖出信号。支撑在1.2550,一旦失守,将加速下行动能。随后的目标在1.2400/1.2350。

  英镑跌破1.4070 后市下行风险加大

  英镑/美元于昨日再启跌势,跌破了前期低点1.4090。英国经济数据的低迷和美国股市的重挫,使英镑承受抛压。英国方面公布的数据显示,英国2月未季调Hometrack房价指数年率下降10.0%,2月CIPS/RBS采购经理人指数降至34.7,1月份净消费者借贷增速放缓至自1993年以来最低水平,此三项数据表明英国经济持续萎缩,增强英国央行周四进一步降息的预期,进而打压了英镑/美元。美国方面,由于美国股市大幅走低,风险厌恶情绪升温进一步拖累英镑破位下行。受美国国际集团财报巨亏,以及股神巴菲特悲观言论打压,道指自1997年10月以来首次跌破7000点整数心理大关,这提高了避险情绪,推动美元的避险买盘。今日将公布英国2月建筑业采购经理人指数和美国1月NAR成屋签约销售指数,预计将会对汇价走势产生一定影响。

  从技术面来看,英镑/美元日K线收出一根下影中阴线,盘中汇价受到均线系统的压制一路走低,相继跌破了近期低点1.4090和1.3500-1.4985上升波段的6.18%斐波那契回撤位1.4070.英镑后市下行风险加大,若证明有效跌破1.4070附近支撑,汇价可能进一步向前期低点1.3500寻求支撑;但若今日能在1.4070上方收盘,汇价短线仍有反弹需求。但只有向上突破1.4660,看空英镑的观点才会改变。技术指标方面也有利于空方。今日交易建议:倾向顺势而为逢高做空英镑。上方阻力位:1.4385和1.4660;下方支撑位:1.3853和1.3500。
论坛的一份子,献力由我开始。
回复 点赞

使用道具 举报

兰花花Lv.8 发表于 2009-3-3 15:01 | 查看全部
又见楼主   多谢分享哦
回复 点赞

使用道具 举报

willieloke楼主Lv.65 发表于 2009-3-3 15:03 | 查看全部
周游:美指连收阳线,疑是突破假象!
2009年03月03日 11:15

 在上一个交易日的外汇市场美国国际集团(AIG)周一公布,第四季度创纪录亏损617亿美元,每股亏损22.95美元,为连续第五季亏损,五季来累计亏损超过1000亿美元。美国财政部表示,AIG将再获政府注资高达300亿美元,消息增大市场的恐惧情绪,投资者抛售股票,买入国债等相对安全的美元计价资产。另外欧元区2月制造业采购经理人指数由34.4降至33.5,创下纪录低点,增大了市场对欧央行将于周四大幅减息的预期,打压欧元/美元跌破1.26。预期在周四欧央行利率决议以及周五美国非农就业数据公布之前,风险厌恶情绪仍将主导市场,美元指数目前已经突破了去年11月6日高点88.90,上行指向自2001年7月高点至2008年8月低点的31.8%斐波回档位89.83附近,进一步阻力位于前高点91.23,後者是2006年3月8月的高点。

zy1.jpg
  走势分析:
  欧元/美元在上一个交易日中汇价从小时图形上分析,短线汇价今日开盘后小幅下落走低,当前短线走势保持区间整理格局,并且波幅在逐渐收窄。均线系统交织排列运行,汇价上下穿越均线徘徊震荡。4小时图形上,短线汇价仍在55日均线位置获得良好的支撑作用。从主次节奏运行来看,预计欧元/美元短线走势在震荡调整后,将继续延续上行主趋势节奏运行。
  交易方向: 逢高作空
  策略: 可参考在1.263卖欧元,1.266止损 ,目标1.253

zy2.jpg   
  走势分析:
  美元/日元在上一个交易日中从小时图形上分析,短线汇价保持在宽幅区间内震荡整理,区间波幅仍在97-99之间。从K线排列来看,空头动能要强于多头动能的运行走势。均线系统拐头向下,而MACD指标在零轴下方预将形成金叉,预示美元/日元短线可能会出现一波反弹走势。预计今日日元短线继续保持区间整理走势格局的可能性较大
  交易方向:逢低买入
  交易策略: 可参考在97买美元/日元,96.6止损 ,目标98

zy3.jpg
  走势分析:
  英镑/美元在上一个交易日中从小时图形上看,英镑/美元短线创下新低,第二次触及1.3950价位后获得支撑反弹上行。从形态分析,短线走势形成小级别的双底形态。当前均线拐头上行排列运行,预计今日英镑短线走势节奏先小幅下跌,随后上行的可能性较大。
  交易方向: 逢高作空
  交易策略: 可参考在1.41卖英镑,1.414止损 ,目标1.4
论坛的一份子,献力由我开始。
回复 点赞

使用道具 举报

shaxiaomaoLv.3 发表于 2009-3-3 15:06 | 查看全部
坐在地下室里顶,呵呵
回复 点赞

使用道具 举报

willieloke楼主Lv.65 发表于 2009-3-3 15:08 | 查看全部
崔荣:欧美跌破1.2500时追空
2009年03月03日 11:13 

zr1.jpg

zr2.jpg

zr3.jpg

zr4.jpg
论坛的一份子,献力由我开始。
回复 点赞

使用道具 举报

回复

本版积分规则

关灯 在本版发帖
扫一扫添加微信客服
QQ客服返回顶部
快速回复 返回顶部 返回列表