返回列表 发布新帖

1月9日的外汇资讯,汇评与新闻

评论60

willieloke楼主Lv.65 发表于 2008-1-9 22:08 | 查看全部
https://www.y2cn.com
1月9日实战观点 - 山姆  (1月9日)

美国昨日公布的数据不佳,但是由于该数据在美国经济数据中占有的权重不大,所以对美元有影响有限。昨日欧洲亦有数据公布,欧元区零售数据亦见下滑,而且德国调低了08年的经济增长预期,可见,对经济状况的悲观,并非美国一枝独秀。目前世界经济彼此依存度高,美国经济的下滑,其它国家经济又何以独善其身?

昨日澳元出现强劲走势,是汇市的一道奇景,澳元的上涨主要有二个原因:

一、数据的支持,澳洲公布的营建数据利好,澳大利亚11月营建许可月率上升8.9%,前值下降2.8%,预期值为持平,表明澳洲房产市场依然强劲。

二、黄金价格走高,由于传伊郎与美军战舰相峙,因此边缘局势的担忧可能激化已经走上850高位的黄金。
但是,操作澳元的交易者须要小心,本次澳元的走强,与市场澳日的叉盘关系不大,以往澳元的强势常常伴随套息盘的交易,但本次澳元尽管走强,日元并不见下滑,因此,本次澳元的主要影响因素无外乎自身的利好和黄金的作用,与市场的风险偏好无关。

后市黄金的走势仍有可能强劲,到900有可能也是短时间的事情。

[ 本帖最后由 willieloke 于 2008-1-9 22:12 编辑 ]
sam1.gif
sam2.gif
sam3.gif
sam4.gif
sam5.gif
sam1.gif
sam2.gif
sam3.gif
sam4.gif
sam5.gif
论坛的一份子,献力由我开始。
回复 点赞

使用道具 举报

willieloke楼主Lv.65 发表于 2008-1-9 22:10 | 查看全部
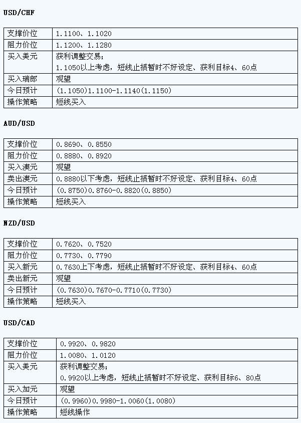
赵大鹏:行情依旧 策略指导
dp1.jpg
dp2.jpg
论坛的一份子,献力由我开始。
回复 点赞

使用道具 举报

willieloke楼主Lv.65 发表于 2008-1-9 22:13 | 查看全部
Licher:空EURUSD入场价位1.4720

  美指在76附近,继续震荡。目前坊间关于美刀的走势,出现了一些较大分歧。主要就是:究竟是次贷继续打压美刀下行呢,还是由于可能到来的世界性衰退,导致出于避险因素买入美刀。

  双方都有自己的看法和观点。由此,考虑是高抛低接为主的方案。在此随便说一句,一个交易员的600美刀,就可以让世界都承受如此大的压力。这个就是期货的特点。当年巴林行的倒掉的直接原因,是日本的地震。从此,我就爱上了期货。爱上了不可确定性。

  今日变数:
  伦敦 英国央行货币政策会议召开(至10日)
  伦敦 世界经济论坛2008年全球风险报告公布

  今日重要数据:
  15:45 法国 11月贸易帐(欧元) -36.0亿 ★
  18:00 欧元区 第三季度GDP终值(年率) +2.7% +2.7% ★
  18:00 欧元区 第三季度季调后GDP终值(年率) +0.7% +0.7% ★

  美加在周二的数据帮助下,再次跌破等值关口。目前在积蓄力量。
  今日推荐:
  高抛。考虑价位:0020。

  EURUSD目前面临两难抉择,经济活动萎缩,但通胀仍在上扬。如果欧洲央行跟进,那么就有可能被晃点。如果他们不跟,就要showhand。主要的因素就是美刀疲软、套息以及石油。
  今日推荐:
  空EURUSD。
  入场价位:4720,止损位置:4840,目标价位:4600。

  GBPUSD打算在央行定息前,有一个小的整理的机会。
  今日推荐:
  寻机抄底。等待定息的机会。

  AUDUSD是我们大富豪中新来的,还请各位老板多多关照。
  AUDUSD与USDJPY竟然有相同的走势,令人遗憾。可能市场在等待石油的机会。
  今日推荐:
  观望。

  USDCHF继续震荡下行,观望市场避险情绪。
  今日推荐:
  观望机会。

  USDJPY将是宽幅震荡为主的行情。直至美刀有了新的中期趋势为止。
  今日推荐:
  观望为主。如果出现了双顶,就要入场空。

  抓总:

  今日推荐:
  逢高抛出USDJPY。
  入场价位:109.30,止损位置:110.50,目标价位:107.10。

  点评:
  成功入场。但是浮亏中。打算等待机会平仓。

  今日推荐:
  空EURUSD。
  入场价位:4720,止损位置:4840,目标价位:4600。
论坛的一份子,献力由我开始。
回复 点赞

使用道具 举报

willieloke楼主Lv.65 发表于 2008-1-9 22:15 | 查看全部
周游:平静中的冷寂,大势中的酝酿!

  在上一个交易日的外汇市场美国11月未决房屋销售月率下跌2.6%,差于市场预期的-0.5%。不过10月数据大幅向上修正至3.7%,是6月以来最大升幅。因此实际上11月数据并不像表面那样差。若10月数据未修正,11月未决房屋销售将是上升0.5%。房屋价格下跌以及利率下调可能刺激房屋销售。周四英央行和欧央行将公布利率决议,市场预期欧央行维持利率不变的概率较大,而对英央行则分为减息25点和维持利率不变而等到下次会议再行减息两种,隔夜公布的英国12月Halifax房价指数月率意外上扬1.3%,年率由11月的6.3%的增长降至5.2%,整体最近两个各货币走势波动较小,预计今日各货币仍处于各自的区间盘整的概率较大。

  走势分析:
   欧元/美元在上一个交易日中汇价整体处于一个高位的盘整区间范围内,其中欧元汇价短暂出现了一定的跳升行情,但随后走势回归正常进而再度出现长时间盘整。技术面上分析,欧元在上周五晚间成功的试探了欧元短线上升趋势通道的下轨所在处,目前欧元短线的上涨态势依然良好,后市仍有挑战高位的可能,预计今日欧元短线冲高回落的概率较大.
  交易方向:逢高做空
  策略: 可参考在1.475卖欧元,1.478止损 ,目标1.465

  走势分析:
   美元/日元在上一个交易日中整体走势平和,相对在非美货币对中强势的日元却未能延续上扬,整体处于平行的震荡整理区间中,目前技术面上分析,美元/日元未能上破110.00一线强阻力后,美元/日元的整体走势偏弱势,如不上破此位则依然以逢高作空的策略为主,目前1小时图中指标MACD出现了高位的死叉,预计今日美元/日元再度恢复下跌的概率较大.
  交易方向: 逢高做空
  交易策略: 可参考在109.4卖美元/日元,109.7止损 ,目标108.5

  走势分析:
   英镑/美元在上一个交易日中整体维持反弹态势,对上周的超过400点的下跌做反弹的修正,至今反弹已经超过百点,目前技术面上分析,1小时图中英镑反弹已经接近衰竭,短线多头再度触及空头的打压区间,1小时图中指标MACD虽出现金叉,但整体汇价相对弱势,下破1.965一线则有再度试探1.9500一线的可能,预计今日英镑短线下破此位的概率较大.
  交易方向: 逢高作空
  交易策略: 可参考在1.975卖英镑,1.978止损 ,目标1.965
zy1.jpg
zy2.jpg
zy3.jpg
论坛的一份子,献力由我开始。
回复 点赞

使用道具 举报

willieloke楼主Lv.65 发表于 2008-1-9 22:18 | 查看全部
人民币汇率弹性将继续增强 - 但有为  (1月9日)

新年伊始,人民币呈现加速升值迹象,汇率波动幅度也有扩大迹象。业内人士认为,人民币汇率弹性的增强可能贯穿今年全年,甚至不排除央行将再次放宽人民币汇率日波动区间的可能性。

  2007年5月21日起,我国银行间即期外汇市场人民币对美元交易价浮动幅度由此前的0.3%扩大至0.5%,即每日银行间即期外汇市场人民币对美元的交易价可在中间价上下0.5%的区间内浮动;2007年12月3日,国家信息中心经济预测部在公开发表的2008年宏观经济趋势预测及宏观调控对策中建议,“2008年应进一步增强人民币汇率弹性,适度扩大人民币对美元汇率波动区间,将银行间即期外汇市场人民币兑美元交易价日浮动幅度由0.5%扩大至1%”。

  除了增强人民币汇率弹性,另有业内专家认为,今年在汇率方面应更加关注实际有效汇率的变化,进一步发展汇率调节国际收支、引导结构调整、提升经济平衡增长能力及抑制物价上涨的作用。名义有效汇率是指对所有双边汇率按照贸易金额进行加权平均计算出来的汇率;实际有效汇率是指在名义有效汇率的基础上,对双边的通胀水平予以剔除后的汇率。事实上,在经常账户盈余或赤字、一国竞争力的决定方面,真正起作用的是实际有效汇率。

  央行行长周小川去年年底在财经年会上表示,我国的贸易已经相当多元化,因此,最好多用一篮子货币或者从有效汇率的角度看人民币的升值幅度。他建议,应更多地采用实际有效汇率去衡量货币升值或者变动的水平。

  根据国际清算银行公布的数据,2007年人民币实际有效汇率升值幅度达5.13%,名义有效汇率升值1.63%。二者相差较大显示出2007年中国国内通胀水平较高。专家认为,加快升值,尤其是加快名义有效汇率升值,有助于抑制通胀。

  对外经贸大学金融学院副院长丁志杰经过研究指出,人民币名义有效汇率上升5%,就能对经济产生明显的从紧效果。他预计,2008年人民币升值幅度将超过7%。并且今年人民币可能对主要贸易货币都将有不同幅度升值,这一点将与往年不同。
论坛的一份子,献力由我开始。
回复 点赞

使用道具 举报

willieloke楼主Lv.65 发表于 2008-1-9 22:18 | 查看全部
由利率调升看宏观调控政策创新 - 耿庆武  (1月9日)

中国宏观经济经过连年的高速增长,个人与企业的手中都累积了大量资金,国外投机资金也大量流入,但中国的投资机会却未能等速或适量地增加,因此形成了“钱太多、货太少”现象。为因应流动性过剩,人民银行近一年来积极推出各种货币与外汇政策,希望将过多的短期货币流动性经由各种渠道疏导至其他境外区域或市场。有关的宏观调控政策包括;在一年内14次提高商业银行存款准备金率,以降低银行体系的资金供给能力;适度开放汇率市场浮动范围,使人民币缓和地升值;以及在去年6次提高银行利率,以增加短期资金成本,从而希望降低短期货币流动性。

  本次调升短期利率的特点

  本次提升短期利率的特点是首次以不对称方式提升市场各种短期存贷款利率,希望透过资金市场的供需消长,达成调适短期流动性的最终目的。此种“以率制量”的差别处理资金供需市场的政策,打破了国内传统的同步调控存贷款利率的制式行政调控思维,而真正地达成以存款与贷款市场供需的实际需要为出发点的“宏观调控”政策。此种政策思维的灵活运用,符合现代市场经济下宏观调控政策的主流精神,在国内应属务实与负责的政策调控之举,值得喝彩。

  此次调降活期存款利率并调升一年内定期存款利率的政策目标,显然是希望降低短炒者的投机意图,使股市短期的波动幅度减小。调降活期存款利率亦可适度地降低银行流动资金的成本,或会对企业短期资金调度有较强的影响或警示作用,对商业银行执行证监会对股市实行“第三方存管”政策业务所增加的成本也不无小补。但是,对吸引流动资金回存银行定期存款的影响恐怕并不一定有效,因为在牛市中或在有通胀可能的威胁下,个人与企业投资的主要决定因素是短期投资回报率,影响这些资金的主要决定因素,应该是短期投资回报率的回落。例如,过去数月股市投资回报率的大幅回落,就使得国内第四季度的房地产抵押贷款和教育贷款的比率降低。

  同时,我们发现,资本市场监管机构的行政审批机能,也是抑制短期资金市场过剩流动性的有效工具。例如,证监会暂停审批地产公司IPO与暂停受理A股再融资方案等行政措施。又例如,银监会与人民银行对于贷款超过限定成长速度的银行可进行行政惩罚,如调升存款准备金率、窗口指导、指令性调控、行政干预或发行定向央票等等。

  提升短期存款利率对于个人消费支出应有较大影响(如减少购物支出、减少外宴、娱乐与出游次数、延后购买准耐久性商品(如家电、轿车、装修房子等),但对散户的金融投资资金的需求,却可能未必有显著影响。因此,此次不对称地提升短期存款利率的政策目标,主要应是着眼于冷却社会的短期消费热潮,所以针对防止通胀的用意多于抑制房市、股市短期炒作的意图。

  但若视此次提高短期利率为政府一年多来一连串紧缩货币政策的一环,则或可将社会大众对中国未来的金融市场的投资回报率、短期炒作风险以及通胀预期有所调整,而可能使目前过剩的流动性在短期内(如未来半年内)显著降低。此为此次调升各种短期利率可达成的宏观调控政策目标的最乐观期望。

  “三点固定一点动”的调控原则

  我们期望政府以稳健的配套措施,连续不断地推出各种节制短期流动性政策,如此才可有效地降低社会大众的通胀预期,而放心地对各种市场(房市、股市、外汇、期货、以及实物等)作较长期的投资规划。

  此处所谓的“稳健配套措施”,可以用攀岩者的术语:“三点固定一点动”来比拟。也就是攀岩者的双手双脚所形成的四大着力点,在同一时间,永远应是固定三点,移动一点。在已动过的一点对攀岩者的重心移动所造成的冲击逐渐适应后,再移动另一点。如此一点一点地调适,最终可稳健安全地达到顶峰(目标)。此原理在学术上称作“渐适法”。

  按照这一原理,我们期望在短期利率调升后的一、两个月内(如春节假期前后),政府应可透过市场机制适度调升人民币汇率。与此同时,政府也应该利用行政力量,将近期提升利率与汇率,还有实行新劳动法、新企业所得税法对社会就业的冲击与压力减至最低。此外也应有效利用已实施多年的物价信息体系、物价监控实践经验、行政监控机制,以确保各种物价的波动控制在社会可承受范围内。

  通过利率、汇率、通胀率、就业率的单独、小量,但却是连续不断、有序配套的调整,应该是使中国稍嫌超速的宏观经济成长,在两年内“软着陆”到可持续成长的稳健范围内(如GDP年增长为7%至9%间)的一种务实办法。

  合理且配套的外汇政策

  至于稳健的配套外汇政策,我们不赞成立即开放“港股直通车”。因为此一政策虽可疏导国内过多的外汇,缓和外汇市场与货币市场累积的压力。但同时将使外汇管理出现更大的漏洞,加大社会资金在产业间与地区间流动的不平衡,使得落后区域发展及国内经营实业的中小企业的资金筹措更加困难。此种“重金融、轻实业、独惠某地区”的政策应属某种形式的产业政策或区域政策,而非“宏观”政策。就长期而言,恐怕并非现阶段宏观调控的理想方向。

  香港自较紧密经济伙伴安排(CEPA)政策实施以来,经济成长快速,社会繁荣,股市猛涨。“港股直通车”似乎是对香港经济的“锦上添花”。其所产生的整体边际效用不见得能抵消对内地整体经济与社会公平性所产生的负面影响。港股直通车甚或“台股直通车”等政策,应该等到港台资本市场与国内资本市场整合至适当程度后再议。同时也须通盘考虑中国资本市场对外开放政策的内涵与进程后,才能正确评估这些针对某一特定市场(区域)的外汇开放政策对国内宏观经济的利弊得失。

  反之,加速QDII的制度化与加大其适用范围,因为该政策的可长可短、可放可收,倒不失是一个透过国际资本市场疏导国内流动性过剩稳健的政策选择。

  赋税的公平性与制度创新

  十七大已经确认并鼓励财产性收入的正当性。因此政府与全国人大应该积极制定以付税能力为基础和原则的公平合理的财产税法。中国应该在完成“先让一批人富起来”后,与时俱进地让那些先富起来的人,反馈社会,使还没富起来的人,更多地分享经济发展与社会进步的福利。这才是实行“社会主义市场经济”的真谛。

  财产税(例如非自用住宅房地产税)的开征,将立竿见影地使房地产市场的投机炒作行为降到最低。使得后富起来的人,仍能以合理的代价,享受“居者有其屋”的福利。此外财产税应属于地方税的一种,中央政府可会同地方政府视各地区经济发展的阶段需要,机动调整各地区财产税率,成为加速区域发展或节制区域过速发展的有效政策工具。据笔者的调研,至少在2002年时,中国贫富不均程度(以基尼系数衡量)的五分之三,是因为31个省市间的区域人均GDP差距所导致。因此,消弭或缩减区域差异是降低全国贫富不均最有效的宏观调控方法。
论坛的一份子,献力由我开始。
回复 点赞

使用道具 举报

willieloke楼主Lv.65 发表于 2008-1-9 22:19 | 查看全部
通胀压力或将改变宏观经济运行趋势 - 王家春  (1月9日)

相对其他手段而言,人民币加速升值很可能是抑制通胀最有效的办法。净出口高速增长是近几年经济运行持续升温的主要动力之一;在人民币持续升值的两年中,净出口之所以高速增长,主要是因为:实际升值幅度比人们预期的潜在升值空间小得多;人民币升值的起步和缓慢前行,实际上进一步强化了升值预期,并为境外投机资本通过各种渠道(包括贸易渠道)涌入中国提供了有力的刺激。一旦人民币升值到位或基本到位,这种投机性资本流入会立即停止,净出口的收缩效应和GDP的减速效应也将快速显现。与此同时,一旦投机性资本流入停止、国际收支顺差下降,央行的基础货币投放也将相应减少。这也有助于从货币层面抑制经济过热和通胀。  

  2007年是价格信号热闹非凡的一年。石油、黄金这两种重要而特殊的商品价格,前者创出历史新高(按名义价格,下同),后者接近历史新高。与1997年亚洲金融危机时的最低水平相比,石油价格上涨了7倍多,金价上涨接近2倍。铁矿石价格上涨了2倍以上,其中2004、2005和2006年上涨幅度分别高达18.6%、71.5%和19%。铜、锌、铅等金属价格在短短几年的时间里普遍上涨了好几倍,大多创出了几十年来的新高。

  从2004年初开始,国际市场主要初级农产品价格先后形成显著的上升趋势。从全球范围看,尽管2007年是一个丰收年,但国际小麦现货价格创下历史新高,美国大豆期货价格创下34年来新高。2007年二季度北京白条猪、牛肉、羊肉等七类农产品平均价格创6年来新高;2007年12月26日全国通用农产品价格指数创历史新高。

  资源性产品价格的大幅度上涨迟迟没有引起国内外PPI和CPI的显著上升;直到农产品价格普遍上涨,CPI才显露出明显的变化。2007年6月,国内CPI同比增幅达到4.4%,显露出通胀的苗头。但不少人将其简单归因于猪肉价格上涨,并将猪肉价格上涨归罪于部分地区的猪瘟。在这种思维模式下,CPI的上升成了不值得特别重视的短期经济现象。2007年11月份,中国PPI同比增幅为4.6%,创下两年来的新高;CPI同比增幅为6.9%,创下1999年以来的新高。美国制成品PPI同比增幅超过6%,CPI同比增幅为4.3%,均创下2005年9月以来的新高。欧元区加工品PPI增幅约为4%,创下2006年7月以来的新高;CPI增幅为3.1%,创下自2002年欧元流通以来的最高记录。直到这时,人们才如梦初醒般地意识到新一轮大范围的通胀可能已经悄然而至。

  本次通胀难以消除

  历史上的通胀可以分为两大类:一是严重自然灾害、政治动乱和战争等非经济因素引发的通胀;二是总供给小于总需求、货币供应大于货币需求、产业链中出现重要瓶颈等情况下发生的通胀。这两类通胀是一个或多个国家的生产能力与其消费需求之间的失衡,或者说是人的能力与人的需求之间的失衡。在经济学意义上,这样的失衡是可以消除的。

  国内外新近出现的通胀苗头与美国或明或暗地实行美元贬值政策,从而稀释其庞大的外债、减轻其“双赤字”压力是有直接关系的。中国近两年来的流动性过剩在相当程度上也是美元大量流入、央行被迫投放基础货币将其吸纳而引起的。本次通胀的直接动力是农产品价格的周期性上涨;但从更深的层次观察,农产品价格上涨在相当程度上又是石油等资源价格大幅度上涨和全球生态环境恶化等因素共同引起的。这意味着,本次通胀的动力基础与以往的通胀有本质上的差异。

  矿产资源价格大幅度上涨的动力是地球日益下降的资源供给能力与人类不断膨胀的资源需求之间形成了尖锐的矛盾。一方面,经过西方国家长达两个世纪的掠夺和挥霍,作为人类家园的地球所能提供给人类的矿产资源早已所剩无几。初步测算,全球石油资源可开采的年限不到40年,天然气资源的可开采年限不到60年,黄金、白银和铅资源的可开采年限不到30年,铜和锌资源的可开采年限不到20年,铁资源的可开采年限约为60年。中国石油资源的可开采年限约为10年,中国煤炭已探明储量可开采年限约为50年(未考虑未来“煤变油”因素的影响)。另一方面,进入新世纪以来,占世界人口40%的“金砖四国”,尤其是人口总量超过20亿的中国和印度正在对矿产资源产生日益增长的需求。

  农产品价格大幅度上涨也是地球供给能力与人类需求之间的矛盾引发的。自资本主义工业革命以来,人类一直在排放越来越多的二氧化碳和污染物,一直在砍伐森林,一直在破坏湿地。这些行为对地球生态环境的损害,经过长期的积累,导致臭氧层出现空洞、全球气候变暖、降雨分布异常、土地荒漠化和水土流失越来越严重。这些问题对全球农业生产正产生深远的负面影响。而从农产品需求方面看,油价大幅度上涨带动全球生物能源产业兴起,并通过一系列的传导机制引起农产品价格上涨;同时,“金砖四国”,尤其是总人口超过23亿的中国和印度,在经济高速增长的支撑下,低收入人口肉类食品消费比重显著上升,并通过如下传导机制带动农产品价格上涨:

  众多人口人类食品消费比重上升→禽畜养殖量扩大→饲料需求扩大→玉米等农产品需求扩大→玉米等农产品价格上涨

  这些失衡不是人的能力与人的需求之间的失衡,而是地球能力与人类需求之间的失衡。在经济学意义上,这种失衡是难以消除的。要消除这种失衡,只能依靠巨大的技术进步和产业革命,以及在全球范围内建立节约型社会。这个过程将是极其漫长而曲折的。

  如果没有中国制造业这块“大海绵”吸纳早已“洪水”成灾

  如前所述,在21世纪起步短短几年的时间,很多矿产资源的价格出现了几倍的上涨。从经济学的一般原理来说,上游价格如此迅猛的上涨应该通过成本推动机制很快引起制造业产品价格的全面上涨和严重的全球性通胀;然而至今并未出现这种情况,只是出现了以农产品价格上升为主要特征的通胀的苗头。怎样解释这种不合常理的结果呢?我个人认为,其中的奥秘是:前几年中国作为物美价廉商品的世界工厂,吸纳和消化了上游传递给下游的通胀压力。

  中国制造业对世界经济有如此巨大的贡献和神奇的能力,主要是因为:几年来矿产资源价格的飙升与中国制造业强大的生产能力、低廉的劳动力成本、上升中的劳动生产率、低估的人民币汇率和优厚的出口退税政策等一系列因素发生了历史性的交会。中国制造业以其低廉的成本(其中包含了人民币汇率低估、出口退税政策不合理、劳动者报酬过低、部分资源价格偏低、企业未充分承担外部成本等多种不健康因素),像一个巨大的海绵吸纳了上游价格上涨对下游的压力,也像一个大坝阻隔了上游的洪水。

  通胀的压力有可能继续上升

  一块海绵对水的吸纳能力和一个大坝对洪水的阻隔能力毕竟是有限度的。一旦突破这个限度,大坝上游新增的流量将等额倾泻至下游。如果大坝本身被冲垮,将出现巨大的灾难。

  长三角、珠三角等制造业中心的劳动力价格已呈现出明显的上升趋势,人民币在不断的升值,出口退税率已经显著下调,提升劳动生产率的空间只会越来越小。因此,在中国制造业对上游价格上涨的吸纳和消化能力达到极限后,全球CPI可能会急速上升。而且,由于深层原因是人类与地球关系的失衡,未来的通胀治理将是一个漫长而艰巨的过程。不排除全球经济在几年后陷入严重的“滞胀”的可能。

  中国这块海绵的吸纳能力是否接近或达到极限尚需做进一步的观察和研究,但从经济增长率、PPI和CPI等综合性宏观经济指标看,中国的极限吸纳能力有可能正处于被突破或即将被突破的临界点。如果这个判断正确,2008年的物价形势将更为严峻。即将推行的水、电、煤、气等资源价格改革也将直接推升通胀压力。

  通胀会产生巨大的再分配效应,利益损害最严重的是中低收入阶层。由于这一原因,通胀也往往增加社会的不稳定性。从“十七大”提出重视和保障民生,建设和谐社会等目标看,中央政府决不会容忍通胀的加剧。而且,在各种失衡现象中,中央政府最难以容忍的可能也是通胀。

  如前所述,新出现的通胀根基深、治理难度高。控制固定资产投资和信贷,以及加息将很难有效治理已显露的通胀。主要原因是:

  (1)基于人民币中长期升值预期,外商对中国的直接投资将继续保持较高的增长速度,国内的外资企业将继续扩大出口;

  (2)居民消费正处于全面升级阶段,各种宏观调控对消费需求的增长几乎产生不了什么影响;

  (3)地方党委刚刚完成换届、地方政府也即将换届,因此地方的投资和发展冲动很可能在一定程度上弱化宏观调控政策的实际效果;

  (4)根据中国经济波动的历史经验,通胀率见顶一般滞后于经济增长率见顶(滞后期长达2-4年),在GDP增长率见顶回落之后,通胀率仍将以较大的惯性继续上升较长的时间。

  通胀压力可能成为人民币加速升值的刺激因素

  由于控制通胀极为重要却又难度很大,中央政府可能主动或被动地选择人民币加速升值的办法来控制净出口和经济增长速度,进而减轻通胀压力。

  当然,普遍认同的人民币低估、庞大而又不断贬值的外汇储备、中国与欧美之间不断加剧的贸易摩擦、欧美对人民币汇率政策的联手施压等因素,也将推动2008年人民币加速升值。

  那么人民币加速升值对抑制通胀是否能产生显著效果呢?我个人认为,相对其他手段而言,人民币加速升值很可能是抑制通胀最有效的办法。

  净出口高速增长是近几年经济运行持续升温的主要动力之一;在人民币持续升值的两年中,净出口之所以高速增长,主要是因为:实际升值幅度比人们预期的潜在升值空间小得多(自2005年汇改以来,累计升值幅度不到10%;而很多专家预期的潜在升值空间约为66%);人民币升值的起步和缓慢前行,实际上进一步强化了升值预期,并为境外投机资本通过各种渠道(包括贸易渠道)涌入中国提供了有力的刺激。一旦人民币升值到位或基本到位,这种投机性资本流入会立即停止,净出口的收缩效应和GDP的减速效应也将快速显现。

  与此同时,一旦投机性资本流入停止、国际收支顺差下降,央行的基础货币投放也将相应减少。这也有助于从货币层面抑制经济过热和通胀。

  也就是说,人民币快速升值到位,既能“长痛不如短痛”地解决人民币汇率低估所引发的一系列棘手问题,又能在一定程度上满足抑制经济过热和通胀的需要。因此,它可能成为2008年宏观调控措施的重要选择。

  人们对人民币升值过快有三方面的担忧:一是升值过快可能对出口部门产生严重冲击,进而引发包括失业率上升、企业效益大幅度下降、银行不良资产增多、外汇储备快速减少等一系列问题;二是升值过快会使那些已经进入中国的投机资本在短期内获得暴利;三是担心重蹈日本、韩国和台湾等经济体货币大幅度和快速升值引发金融动荡的覆辙。

  正是由于这些担忧,宏观调控当局选择了渐进的升值策略。这种策略产生的副作用是:给国际投机资本千方百计进入、潜入和混入中国市场留足了时间;伴随着投机资本的不断流入,中国经济运行的热度和通胀压力相应增加。因此,主张人民币快速升值的人会越来越多。

  尽管如此,由于对人民币快速升值存有多重顾虑,宏观调控当局很可能优先使用其他调控措施,包括提高准备金率和利率,以及采用行政手段控制投资和信贷。只有在其他间接与直接、经济与行政调控措施都已使用但却未取得明显效果,特别是通胀势头遏制不住的情况下,宏观调控当局才会无奈地为人民币快速升值开闸。因此,在2008年上半年,人民币升值速度可能不会有明显的变化;但2008年升值速度可能显著加快。

  中国经济运行中期前景不容乐观

  初步预测,2008年上半年宏观调控当局可能首先观察已经运用的各种紧缩性调控措施对于控制经济增长速度和抑制通胀的实际效果;在发现效果不明显时,二季度可能继续运用加息等常规性紧缩性措施,并加大行政性紧缩措施的力度;在通胀压力难以缓解的形势下,下半年可能下决心加快人民币升值的速度。全年经济增长速度可能略有下降,而通胀率可能继续上升。在人民币加速升值的预期下,国际资本可能继续通过公开与非公开渠道,并以更快的速度流入中国;央行为吸纳流入的外汇而投放的基础货币可能继续增加,这将在一定程度上抵消其他紧缩性措施对于收缩流动性的实际效果。

  如前所述,本次通胀的根源是地球与人类关系的失衡;几年来,中国制造业像一个大坝阻隔了资源类价格上涨向下游产品的传导机制。但是,中国这个大坝无法阻止国内外农产品价格上涨对全球物价的推升作用。同时,未来几年中,在人民币显著升值的情况下,中国制造业将不得不通过提高出口产品价格来维持生存。如果提价被国际市场接受,全球的通胀压力将进一步提高;如果提价不被国际市场接受,中国的出口规模将显著下降,这也将推升全球的通胀。从全球货币形势看,为了稀释其庞大的外债负担,美国很可能继续实行货币贬值政策。不断贬值的美元将进一步推升石油等资源类商品的价格。因此,从中期的角度看,全球通胀水平有上升的趋势。

  在人民币继续升值、美元继续贬值、油价继续上升、通胀率继续提高的中期趋势下,中国经济运行的中期前景将面临严峻考验。首先,中国贸易顺差将会由升转降,并可能最终转变为逆差;国际资本的净流入将会逐步减少,并可能最终转变为净流出。与此同时,石油等资源性产品的进口将不断消耗中国的外汇储备,外汇储备也将由升转降。其次,中国贸易顺差由升转降和针对通胀的紧缩性调控措施将共同导致中国经济增长速度下滑和金融系统不良资产增加。在中国资本账户开放度不断提高的趋势下,这些问题可能会演变为某种程度的金融动荡。日本、韩国、泰国等周边国家都有过这样的教训。因此,尽管中国经济发展的长远前景是光明的,但中期运行趋势值得忧虑。

  鉴于人民币大幅度升值将会产生一系列负面影响,并可能最终导致经济金融形势恶化,建议宏观调控当局在提升人民币汇率的同时,加大国民收入分配向中低收入居民,尤其是农村居民的倾斜力度,并从体制上解决这些居民的医疗保障、养老保障、子女教育保障等问题,从而大幅度提升这些居民的消费需求,为中国经济的长期稳定增长奠定合理而坚实的基础。
论坛的一份子,献力由我开始。
回复 点赞

使用道具 举报

willieloke楼主Lv.65 发表于 2008-1-9 22:21 | 查看全部
人民币汇率又遭美施压 小幅爬升仍将是主调 - 郭凤琳  (1月9日)

继2005年后,人民币汇率再度面临来自美国的强大压力。

  虽然自2005年7月人民币汇率机制改革以来,人民币升值幅度累计已达7.6%;虽然上周五,中国人民银行已宣布,银行间即期外汇市场人民币兑美元的交易价浮动幅度,将自2007年5月21日起,从原来的3%。扩大到5%。,但在第二届中美战略经济对话高层会议召开之际,美国白宫和国会都强烈要求人民币加快升值步伐。

  美国财政部长保尔森日前明确提出,我们的意见不同之处不在于人民币升值的方向,而是升值的速度。一名美方高层官员昨日也评论说,美方对中国的汇率问题“无比重视”,但是目前中方的行动“在美国政府看来不是不够快,而是太慢了。”

  可以说,人民币汇率正在面临来自外部尤其是美国的又一次强大压力。

  事实上,正如无数中美专家此前指出的那样,由于中国和美国在经济发展结构、产品结构、劳动力价格等方面的巨大差异和互补性,汇率在缓解双方贸易不平衡方面并不能起到很大作用。

  那么,在高压之下的人民币汇率将何去何从?

  央行行长周小川曾说过,中国的汇率政策主要考虑本国因素,而不是个别国家的贸易状况。应该看到,今年以来,大量外汇资金流入我国,带来外汇储备猛增,直接导致了外汇占款的大量增加,从而完全构成人民币基础货币投放的来源。流动性过剩成为国内宏观经济稳定的最大威胁。在此情况下,加大人民币汇率弹性,减少外汇资金流入,从源头上减少外汇占款和基础货币的投放,符合我国经济稳定发展的根本利益。此次央行将汇率浮动区间上调至5%。,一个重要作用就在于向市场发出信号,央行将更重视通过汇率手段解决宏观经济中的失衡问题。

  但这并不意味着今年人民币升值幅度的预期可以大幅提高。一方面,加快升值并不能从根本上解决贸易顺差问题;另一方面,大幅升值也容易造成国内经济过度紧缩和不稳定。
论坛的一份子,献力由我开始。
回复 点赞

使用道具 举报

willieloke楼主Lv.65 发表于 2008-1-9 22:21 | 查看全部
人民币汇率回调96个基点至7.2791 - 高璐  (1月9日)

受前夜美元在国际外汇商场上普遍走强影响,昨日,人民币对美元汇率中间价回调96个基点,至7.2791。

  中国人民银行授权中国外汇交易中心公布,银行间外汇市场美元等货币对人民币汇率的中间价为:1美元对人民币7.2791元,1欧元对人民币10.6912元,100日元对人民币6.6668元,1港元对人民币0.93325元,1英镑对人民币14.3318元。其中,人民币对美元汇率中间价是进入2008年以来首次出现较大幅度的回调,不过接受记者采访的外汇研究员认为,这是受近几日连续上扬后的内在技术调整需求,以及美元前夜在国际外汇市场对其他非美元货币全面走强的影响所致,回调属于正常范围。同时,他还预计,由于国内通胀水平仍然高位运行,人民币汇率政策在化解通胀影响作用中的地位将越来越重要,人民币在盘整完毕,相信将在比较短的时间内恢复上扬走势。

  此外,多数市场分析师均预期,美联储在本月30日结束的下次例会上降息25基点几成定局,而降息50基点的可能性也很高。这也将成为支撑人民币继续加速升值有力条件。据悉,去年12月11日,美联储宣布将联邦基金利率再降25基点,至4.25%。这是美联储自去年9月份以来第三次降息,累计降息幅度达到100基点
论坛的一份子,献力由我开始。
回复 点赞

使用道具 举报

willieloke楼主Lv.65 发表于 2008-1-9 22:22 | 查看全部
美元地位并没有下降 - 布拉德·塞特塞尔  (1月9日)

在解读美元在国际储备货币中的比重下降问题上,有两个原因让我们不能夸大这个事实:

  第一,去年第三季度美元在储备中的比重下降,绝大部分可以用原有欧元和英镑储备货币的美元价值增加来解释。第三季度欧元从1.35美元升值到1.42美元。世界各国原本持有的欧元储备,由于美元贬值而增加了至少500亿美元。

  第二,储备多元化发生在发达国家,而不是新兴国家。在去除估值影响后,发达经济体增加了107亿欧元储备,远超过美元增加的31亿。日本在增加的外汇储备部分进行了多元化,欧洲国家也继续避免持有美元储备。而那些向IMF报告储备结构数据的新兴国家,增加的美元储备是欧元储备增量的3倍。

  如果那些不向IMF报告储备结构详细数据的新兴国家,跟报告的新兴国家行为类似,美元储备增加的速度就仍然相当快,尽管没有一、二季度那么快。各中央银行为美国提供资金的行为并没有结束。

  报告数据的新兴国家储备增加了1327亿美元,其中614亿为美元储备,538亿为欧元储备。但是欧元储备增加部分中,有300亿美元可以用估值变化来解释。

  因此,对我来说最大的问题不是结构调整,而是整个储备规模的继续增加。估值变化解释了其中很大一部分,大概在1000亿美元左右,但是我需要更多时间来分析3170亿美元的总储备增加。大约三分之二的增量是通过外汇市场干预形成的。估值变化也解释了过去四个季度全球储备增长当中的12872亿美元。但是储备问题的核心仍然是,全球储备前所未有的巨额增加以及中央银行们持有的美元快速增加。

  第三季度储备增加很大一部分来自那些不报告储备结构数据的国家(这些国家的储备增加了1460亿美元到1470亿美元)。如果假设这些国家储备的三分之一为欧元和其他货币,另外的为美元,那么估值变化能够解释总增量中的350亿美元。这样真实储备增长约1100亿美元(与之相比,报告储备结构数据的新兴经济体的真实储备增长约900亿美元)。

  如果不报告储备结构数据的国家新增储备的75%以美元形式持有,25%以欧元形式持有(这个结构类似于那些报告储备结构数据的国家),那么不报告的国家美元储备在第三季度增加了834亿美元。这样第三季度全球美元储备增加就达到了1500亿美元。

  这个规模小于一、二季度,但是绝对规模并不小。

  而且这一数字还不包括沙特央行的非储备外汇资产,以及主权财富基金和各国商业银行外汇资产的增加。

  目前,美元在全球储备中的比重略有下降并不是事实的全部。这种下降很可能是因为欧洲中央银行储备资产结构的调整,以及欧元与美元之间汇率的变化,而不是新兴经济体的行为发生了重大变化。最重要的事实是,在过去的一年中各国中央银行的储备增长之快,不论是欧元储备还是美元储备。
论坛的一份子,献力由我开始。
回复 点赞

使用道具 举报

回复

本版积分规则

关灯 在本版发帖
扫一扫添加微信客服
QQ客服返回顶部
快速回复 返回顶部 返回列表