返回列表 发布新帖

6月1日的汇评

评论86

willieloke楼主Lv.65 发表于 2009-6-1 13:30 | 查看全部
https://www.y2cn.com
徐中明:弱势美元 将进一推高非美货币
2009年06月01日 10:31

  市场概述:

  上周五美国公布了第一季度GDP值正值和5月消费者信心指数好于预期,即,美国第一季度GDP修正后年化季率下降5.7%,初值下降6.1%,并且小于去年第四季度6.3%的降幅,表明美国经济可能已触底。同时,市场对美联储将扩大量化宽松的担忧加剧了美元的跌势,随着经济形势表现出越来越多的改善迹象,美国长期利率不断攀升,市场开始猜测,出于借贷成本大幅上升严重阻碍经济复苏之路的担忧,美联储将宣布买入更多国债。投资者开始担心,美国政府无法继续以低成本进行融资来满足为应对金融危机而形成的资金需求。

  上周五英国5月Nationwide房价指数月率上升1.2%,创下了19个月以来的最大月率涨幅,表明英国房市已触底,为英镑注入了上扬动力。同时,因强劲的英国房产数据提升了市场风险情绪,英镑/美元在触及6个月高点1.6195后,已创下1985年来最大单月涨幅。市场认为,一旦全球市场风险偏好升温,投资者将开始大举回补此前建立的英镑空头头寸,英镑有望进一步上行

  韩国国家退休基金(NPS)已经将其五年投资回报目标调低至平均6.5%,去年为7.5%,基金的五年投资组合中将降低对美国股票与公债的风险敞口。该消息令上述忧虑加重。

  因此,投资者担心被视为安全货币的美元将不再安全,而此前被认为是高风险的商品货币可能更加可靠。因为加拿大、澳大利亚和新西兰等国并未像美国和英国那样出现大规模的财政支出,市场将可能重新审视加元、澳元和纽元等各大商品货币。

  本周重大风险事件:

  澳洲联储,英国央行和欧洲央行将先后公布利率决议,美国5月非农就业报告也将出炉。在通胀忧虑急剧上升之际,主要央行的货币政策立场备受瞩目;

  操作建议:

  欧元/美元;

  欧洲央行管理委员会成员厄吉-里卡嫩(ErkkiLiikanen)对芬兰商业媒体《芬兰商报》表示,欧洲央行目前的基准借贷利率为1%,处在历史最低水平,这个利率"非常适合目前欧元区的经济状况。里卡嫩表示,如果有必要的话,欧洲央行还可以继续降息。

  从天图上看的话,目前K线正沿着5日均线附近运行,强弱指标短线值也仍在50上方的强势区域运行;周K线及月线也全都保持在均线上方;强弱指标值目前也仍在50上方的强势区域运行;短线依然有上攻的动能;但由于目前月K线已偏离5月均线运行,技术上有回抽均线的风险;目前下方受到135周均线(1.3987)的支撑,上方受到75周均线(1.4271)的阻力;短期将以区间震荡运行的可能性偏大。

  今日买卖建议:

  可在1.4020附近逢低作多,止损:1.3970附近,获利目标:1.4200附近。

  本周重大风险事件:

  澳洲联储,英国央行和欧洲央行将先后公布利率决议,美国5月非农就业报告也将出炉。在通胀忧虑急剧上升之际,主要央行的货币政策立场备受瞩目;

  操作建议:

  欧元/美元;

  欧洲央行管理委员会成员厄吉-里卡嫩(ErkkiLiikanen)对芬兰商业媒体《芬兰商报》表示,欧洲央行目前的基准借贷利率为1%,处在历史最低水平,这个利率"非常适合目前欧元区的经济状况。里卡嫩表示,如果有必要的话,欧洲央行还可以继续降息。

  从天图上看的话,目前K线正沿着5日均线附近运行,强弱指标短线值也仍在50上方的强势区域运行;周K线及月线也全都保持在均线上方;强弱指标值目前也仍在50上方的强势区域运行;短线依然有上攻的动能;但由于目前月K线已偏离5月均线运行,技术上有回抽均线的风险;目前下方受到135周均线(1.3987)的支撑,上方受到75周均线(1.4271)的阻力;短期将以区间震荡运行的可能性偏大。

  今日买卖建议:

  可在1.4020附近逢低作多,止损:1.3970附近,获利目标:1.4200附近。
论坛的一份子,献力由我开始。
回复 点赞

使用道具 举报

willieloke楼主Lv.65 发表于 2009-6-1 13:32 | 查看全部
韩悦:股市投资信心增强 美元持续下挫
2009年06月01日 10:33 

  近期以来随着全球经济信心逐步增强提振,虽然经济数据依然是喜忧参半,但美国股市投资者人气大增,道琼斯指数在过去三个月中累计上涨20%。

  美国股市5月最后一个交易日在大批热情买盘的推动下尾盘大幅收高。其中道琼斯工业股票平均价格指数收盘涨96.53点,至8,500.33点,涨幅1.15%,该指数连续第三个月走高,5月份累计上涨332.21点,涨幅4.07%。标准普尔500指数收盘涨12.31点,至919.14点,涨幅1.36%,5月累计上涨46.33点,涨幅5.31%。纳斯达克综合指数涨22.54点,至1,774.33点,涨幅1.29%,5月累计上涨57.03点,涨幅3.32%。

  欧洲方面由于数据显示经济形势有所改善,投资者对于经济形势的乐观情绪得以恢复,欧洲股市受此影响得以提振。欧洲股市5月29日收盘走高。其中道琼斯欧洲斯托克600指数收盘涨0.1%,至208.21点。该指数在5月份累计上涨4%。英国富时100指数涨0.7%,至4,417.94点,德国DAX 30指数涨0.2%,至4,940.82点,法国CAC-40指数涨0.4%,至3,277.65点。

  原油期货市场受投资者对于全球石油需求复苏的预期推动,原油期货市场29日收盘走高。其中纽约商交所7月轻质低硫原油期货合约结算价涨1.23美元,至每桶66.31美元,涨幅1.9%,油价在过去5个交易日中累计上涨5.26美元,涨幅8.6%。英国ICE期货交易所7月北海布伦特原油期货合约结算价涨1.13美元,至每桶64.39美元,涨幅1.75%。

  黄金期货市场受美元持续下滑影响,市场投资人对于通货膨胀的担忧情绪日益剧增,因此黄金及其他大宗商品受到市场追捧。受此影响,29日黄金期货市场收盘走高。其中纽约商品交易所8月黄金期货结算价涨17.10美元,至每盎司980.30美元。

  外汇市场由于美国政府救助银行及消费者而实施的救助方式在推动经济增长的同时本身也存在问题,美债收益率上升正显示了美联储疯狂购买债券的危险性,美联储正接手一般的投资者成为美债的持有者,背负巨额债务的形式会对未来市场造成何种严重影响还需要时间来验证,但就目前而言在过去的几周中是拖累美元大幅走软的重要因素,当然我们也很不希望看到最终美元成为拯救美国经济的牺牲品,

  美元指数:
  目前从整体走势来看,美元存在进一步下挫的风险。4小时图观察,下方支撑位于79.00至78.50。汇价若跌破该区域将下滑测试78.00至77.50区域的支撑情况。上方阻力位于79.30至79.50区域,汇价若突破该区域将继续上行测试79.90至80.20区域的上方压力。
hy1.jpg
  
  欧元兑美元:
  欧元兑美元4小时图观察上方阻力位于1.4180至1.4220区域。汇价若突破该区域将继续上行测试1.4300至1.4380区域的上方压力。下方支撑位于1.4050至1.3980。汇价若跌破该区域将继续下滑测试1.3830至1.3790区域的下方支撑。
hy2.jpg
论坛的一份子,献力由我开始。
回复 点赞

使用道具 举报

willieloke楼主Lv.65 发表于 2009-6-1 13:38 | 查看全部
邹氏范畴:欧元得陇望蜀之新篇
2009年06月01日 08:55

    上周有读者来信:“请代我谢谢邹老师,邹老师在5月25日文章《邹氏范畴:欧元将进入月线季度线敏感地带》一文中指出------可以在第一次触及月线和季度线敏感地带附近时参与小尺度调整。这是做空的介入机会。之后再反手做多。从4小时尺度看,目前已经出现小尺度调整的必要条件。如果行情拒绝调整,短线逢高做空应该有100-200点获利空间。虽然我不懂邹老师范畴的理论,但周一我按照上面的说法在1.4020挂单空,止盈1.3850,挂单1.3800多,止盈13970。全部成功,感谢不已”
  作者不敢贪功,其实还是读者自己有财运。

  过去常讲,范畴预测不预测——归根结底开窗户;计算结构——那是一条神奇的天路。作者通过计算结构,把读者带到了上帝面前,至于读者能否乘上自动电梯、乘上电梯之后是否半途下来?就是读者自己的事情了。

  当然了,老读者通过长期阅读作者文章,已经从中摸到了不少窍门并且积累了足够的信心。人们需要信仰,也需要榜样。但愿和讯的读者乘风破浪,获利者今后越来越多。  

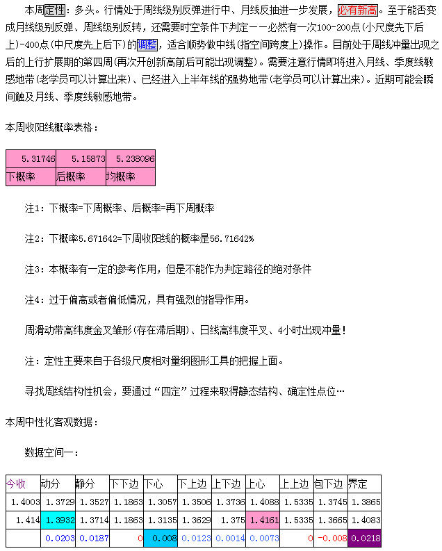
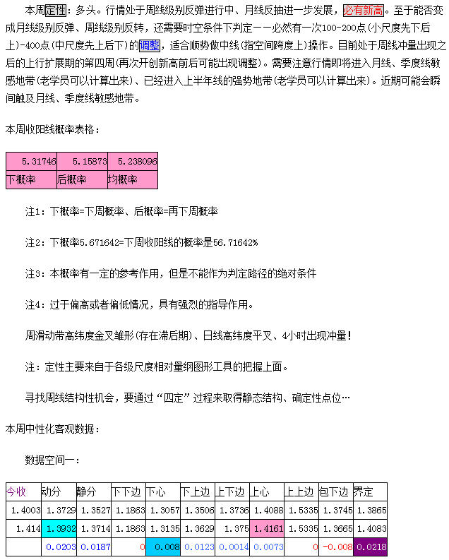
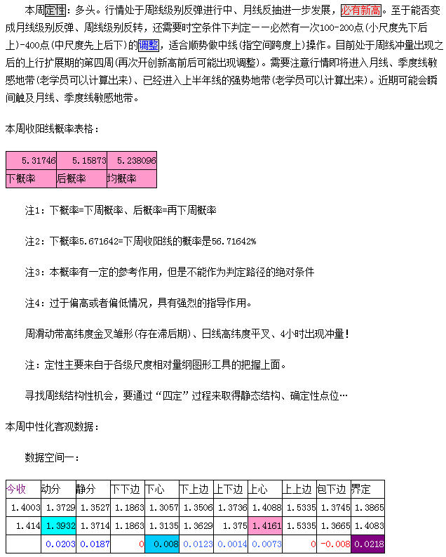
090601-090606周,欧元范畴客观指标和分析:

fc1.jpg

   注:周线金叉,行情位于强势范畴上心附近。自动电梯上行一站就是强势范畴上上边1.4328(或然性3的指标——表格中没有地方显示)。下行可朝向强势范畴边缘1.3750运行,然而恰好在下行中间有本周矢量1.4083和动态分野1.3932的双重拦截,周矢量其绝对值下指(57点)、相对值方向上指(216点=1.4544),具有偏导性与或然性结构(先下后上很好)的两重性。操作者如果把目标定小点,可以从数据空间一当中找到一、两个比较可靠的和可操作确定性点位。

fc2.jpg

  注:动态范畴1.3973或者静态范畴1.4136能否站稳?站稳它们之后的“自动电梯”就可以看见动态范畴1.4229-;否则静态范畴1.3817-。建议读者从中寻找顺势结构和或然性结构,找到最可靠的操作机会;同时建议读者寻找出数据空间二提供的确定性点位或空间。每周只要抓住一次机会就行了。

fc3.jpg

  注:同样方法,中心格1.4155能否站稳?从格空间的逻辑或“自动电梯”上,站稳1.4155就可以看见右漂移1.4290-(可以继续类推),否则左漂移1.3988-1.3829。读者可以尝试从格空间上面寻找顺势结构和或然性结构,找到最可靠的操作机会;同时建议读者寻找出确定性点位或空间。即使找到确定性点位,但是实现的路径将会非常曲折,因此在设计战役规划时,需要充分打折。

  读者所需要的确定性点位或条件下的确定性空间(方向),都可以从上面三种数据空间中综合获得。可以从中找到最大和最可靠的结构。

fc4.jpg

  由于4小时出现冲量,成为一个结构性机会,可以充分利用。读者可以尝试一下“四定”。

  一小时红线位于1.4114,每小时上升10点,一旦行情落在下方,就容易出现小尺度调整,初期目标应该在境界图腔体上沿1.4011附近。如果行情仍然位于红线上方——被红线推着走,读者可以从本周三种数据空间中找到多头目标。

  一小时拓扑线位于1.4132,每小时上升2点(速度趋缓),一旦行情落在下方,也容易出现小尺度调整,初期目标应该在境界图腔体上沿1.4011附近。如果行情仍然位于拓扑线上方——被拓扑线推着走,读者可以从本周三种数据空间中找到多头目标。

  作者以为,虽然多头性质明确,但是:

  1、 路径仍将是曲折的

  2、 在满足时空条件下,会出现“意外”的转折

  3、 对于曲折和意外,行情中存在着结构化机会,可以被读者所把握。

  蓦然回首,与和讯合作已经7年。通过和讯这个平台,邹氏范畴已经深入炒汇者心中,辐射到整个华人圈。很多读者一方面承认这个理论的开创性和它的可操作性,另一方面又感觉到它的独有性不容易被自己所把握。作者承诺,只要身体条件许可,每周一篇的欧元分析报告就会继续在和讯发表。需要小尺度信号读者,请与和讯方面和作者联系;需要大尺度(月线、季度线、半年线)分析报告者,欢迎来信咨询。如果条件成熟,可以通过和讯开展视频讲座活动。

  作者的数据结构产品化,才能有生命力,才能延续下去,才能继续服务于社会。邹氏信号、邹氏窗口已经基本实现,欢迎读者尝试。涓涓溪水汇聚成渠以至河流,大地为床、白云相伴,人心相随。
论坛的一份子,献力由我开始。
回复 点赞

使用道具 举报

redstone08Lv.3 发表于 2009-6-1 13:38 | 查看全部
谢谢老师
回复 点赞

使用道具 举报

willieloke楼主Lv.65 发表于 2009-6-1 13:42 | 查看全部
邹氏范畴:欧元得陇望蜀之新篇
2009年06月01日 08:55

    上周有读者来信:“请代我谢谢邹老师,邹老师在5月25日文章《邹氏范畴:欧元将进入月线季度线敏感地带》一文中指出------可以在第一次触及月线和季度线敏感地带附近时参与小尺度调整。这是做空的介入机会。之后再反手做多。从4小时尺度看,目前已经出现小尺度调整的必要条件。如果行情拒绝调整,短线逢高做空应该有100-200点获利空间。虽然我不懂邹老师范畴的理论,但周一我按照上面的说法在1.4020挂单空,止盈1.3850,挂单1.3800多,止盈13970。全部成功,感谢不已”
  作者不敢贪功,其实还是读者自己有财运。

  过去常讲,范畴预测不预测——归根结底开窗户;计算结构——那是一条神奇的天路。作者通过计算结构,把读者带到了上帝面前,至于读者能否乘上自动电梯、乘上电梯之后是否半途下来?就是读者自己的事情了。

  当然了,老读者通过长期阅读作者文章,已经从中摸到了不少窍门并且积累了足够的信心。人们需要信仰,也需要榜样。但愿和讯的读者乘风破浪,获利者今后越来越多。  

090601-090606周,欧元范畴客观指标和分析:

fc1.jpg

   注:周线金叉,行情位于强势范畴上心附近。自动电梯上行一站就是强势范畴上上边1.4328(或然性3的指标——表格中没有地方显示)。下行可朝向强势范畴边缘1.3750运行,然而恰好在下行中间有本周矢量1.4083和动态分野1.3932的双重拦截,周矢量其绝对值下指(57点)、相对值方向上指(216点=1.4544),具有偏导性与或然性结构(先下后上很好)的两重性。操作者如果把目标定小点,可以从数据空间一当中找到一、两个比较可靠的和可操作确定性点位。

fc2.jpg

  注:动态范畴1.3973或者静态范畴1.4136能否站稳?站稳它们之后的“自动电梯”就可以看见动态范畴1.4229-;否则静态范畴1.3817-。建议读者从中寻找顺势结构和或然性结构,找到最可靠的操作机会;同时建议读者寻找出数据空间二提供的确定性点位或空间。每周只要抓住一次机会就行了。

fc3.jpg

  注:同样方法,中心格1.4155能否站稳?从格空间的逻辑或“自动电梯”上,站稳1.4155就可以看见右漂移1.4290-(可以继续类推),否则左漂移1.3988-1.3829。读者可以尝试从格空间上面寻找顺势结构和或然性结构,找到最可靠的操作机会;同时建议读者寻找出确定性点位或空间。即使找到确定性点位,但是实现的路径将会非常曲折,因此在设计战役规划时,需要充分打折。

  读者所需要的确定性点位或条件下的确定性空间(方向),都可以从上面三种数据空间中综合获得。可以从中找到最大和最可靠的结构。

fc4.jpg

  由于4小时出现冲量,成为一个结构性机会,可以充分利用。读者可以尝试一下“四定”。

  一小时红线位于1.4114,每小时上升10点,一旦行情落在下方,就容易出现小尺度调整,初期目标应该在境界图腔体上沿1.4011附近。如果行情仍然位于红线上方——被红线推着走,读者可以从本周三种数据空间中找到多头目标。

  一小时拓扑线位于1.4132,每小时上升2点(速度趋缓),一旦行情落在下方,也容易出现小尺度调整,初期目标应该在境界图腔体上沿1.4011附近。如果行情仍然位于拓扑线上方——被拓扑线推着走,读者可以从本周三种数据空间中找到多头目标。

  作者以为,虽然多头性质明确,但是:

  1、 路径仍将是曲折的

  2、 在满足时空条件下,会出现“意外”的转折

  3、 对于曲折和意外,行情中存在着结构化机会,可以被读者所把握。

  作者的数据结构产品化,才能有生命力,才能延续下去,才能继续服务于社会。邹氏信号、邹氏窗口已经基本实现,欢迎读者尝试。涓涓溪水汇聚成渠以至河流,大地为床、白云相伴,人心相随。
论坛的一份子,献力由我开始。
回复 点赞

使用道具 举报

willieloke楼主Lv.65 发表于 2009-6-1 13:45 | 查看全部
邹氏范畴:欧元得陇望蜀之新篇
2009年06月01日 08:55

    上周有读者来信:“请代我谢谢邹老师,邹老师在5月25日文章《邹氏范畴:欧元将进入月线季度线敏感地带》一文中指出------可以在第一次触及月线和季度线敏感地带附近时参与小尺度调整。这是做空的介入机会。之后再反手做多。从4小时尺度看,目前已经出现小尺度调整的必要条件。如果行情拒绝调整,短线逢高做空应该有100-200点获利空间。虽然我不懂邹老师范畴的理论,但周一我按照上面的说法在1.4020挂单空,止盈1.3850,挂单1.3800多,止盈13970。全部成功,感谢不已”
  作者不敢贪功,其实还是读者自己有财运。

  过去常讲,范畴预测不预测——归根结底开窗户;计算结构——那是一条神奇的天路。作者通过计算结构,把读者带到了上帝面前,至于读者能否乘上自动电梯、乘上电梯之后是否半途下来?就是读者自己的事情了。

  当然了,老读者通过长期阅读作者文章,已经从中摸到了不少窍门并且积累了足够的信心。人们需要信仰,也需要榜样。但愿读者乘风破浪,获利者今后越来越多。  

090601-090606周,欧元范畴客观指标和分析:

fc1.jpg

   注:周线金叉,行情位于强势范畴上心附近。自动电梯上行一站就是强势范畴上上边1.4328(或然性3的指标——表格中没有地方显示)。下行可朝向强势范畴边缘1.3750运行,然而恰好在下行中间有本周矢量1.4083和动态分野1.3932的双重拦截,周矢量其绝对值下指(57点)、相对值方向上指(216点=1.4544),具有偏导性与或然性结构(先下后上很好)的两重性。操作者如果把目标定小点,可以从数据空间一当中找到一、两个比较可靠的和可操作确定性点位。

fc3.jpg

  注:动态范畴1.3973或者静态范畴1.4136能否站稳?站稳它们之后的“自动电梯”就可以看见动态范畴1.4229-;否则静态范畴1.3817-。建议读者从中寻找顺势结构和或然性结构,找到最可靠的操作机会;同时建议读者寻找出数据空间二提供的确定性点位或空间。每周只要抓住一次机会就行了。

fc2.jpg

  注:同样方法,中心格1.4155能否站稳?从格空间的逻辑或“自动电梯”上,站稳1.4155就可以看见右漂移1.4290-(可以继续类推),否则左漂移1.3988-1.3829。读者可以尝试从格空间上面寻找顺势结构和或然性结构,找到最可靠的操作机会;同时建议读者寻找出确定性点位或空间。即使找到确定性点位,但是实现的路径将会非常曲折,因此在设计战役规划时,需要充分打折。

  读者所需要的确定性点位或条件下的确定性空间(方向),都可以从上面三种数据空间中综合获得。可以从中找到最大和最可靠的结构。

fc4.jpg

  由于4小时出现冲量,成为一个结构性机会,可以充分利用。读者可以尝试一下“四定”。

  一小时红线位于1.4114,每小时上升10点,一旦行情落在下方,就容易出现小尺度调整,初期目标应该在境界图腔体上沿1.4011附近。如果行情仍然位于红线上方——被红线推着走,读者可以从本周三种数据空间中找到多头目标。

  一小时拓扑线位于1.4132,每小时上升2点(速度趋缓),一旦行情落在下方,也容易出现小尺度调整,初期目标应该在境界图腔体上沿1.4011附近。如果行情仍然位于拓扑线上方——被拓扑线推着走,读者可以从本周三种数据空间中找到多头目标。

  作者以为,虽然多头性质明确,但是:

  1、 路径仍将是曲折的

  2、 在满足时空条件下,会出现“意外”的转折

  3、 对于曲折和意外,行情中存在着结构化机会,可以被读者所把握。

  作者的数据结构产品化,才能有生命力,才能延续下去,才能继续服务于社会。邹氏信号、邹氏窗口已经基本实现,欢迎读者尝试。涓涓溪水汇聚成渠以至河流,大地为床、白云相伴,人心相随。
论坛的一份子,献力由我开始。
回复 点赞

使用道具 举报

追涨杀跌Lv.8 发表于 2009-6-1 13:45 | 查看全部
谢谢!
回复 点赞

使用道具 举报

willieloke楼主Lv.65 发表于 2009-6-1 13:48 | 查看全部
钱讯义强:全球风险偏好升温 资金加速流出美元
2009年06月01日 09:38

  市场综述:

  全球经济复苏的大背景显然正推动市场中的风险偏好升温,投资者纷纷抛售美国国债和美元,转而买进股票、大宗商品和高收益货币及新兴市场货币。美元兑主要货币全盘下跌。美元指数本月累积下跌超过6%,录得1985年以来的最大单月跌幅,盘中触及自12月中旬以来的低点79.18。纽约市场周五英镑/美元触及逾6个月高点1.6195,并创下1985年来最大单月涨幅,欧元兑美元上扬至年内新高1.4167,受全盘卖盘打压,美元兑瑞郎跌至4个月新低1.0654,美元兑加元跌至7个月新低1.0894,美元兑日元跌至95.02。

  本周风险事件云集。澳洲联储,英国央行和欧洲央行将先后公布利率决议,美国5月非农就业报告也将出炉。在通胀忧虑急剧上升之际,主要央行的货币政策立场备受瞩目。除了上述重大事件外,投资者还将着重关注通用汽车的命运。通用主要债券持有人拒绝债换股协议后,公司破产似乎越来越近;奥巴马政府要求通用6月1日前完成企业重组计划,而债换股是重组计划的关键部分。

  趋势与策略:
yq1.jpg

  图表分析:

  [EURUSD]
yq2.jpg
  日线图显示,欧元/美元周五拉出长了线,突破了近期高点1.4050,进一步打开了短线上扬空间。目前汇价仍在延续1.2890以来的反弹走势,预计多头目标将指向08年12月29日高点1.4360。MACD(12 ,26 ,9)双线重新开口向上,给出向上趋势信号。后市欧元/美元上方阻力见于1.4170和1.4200,下方支撑则位于1.4050和1.3925。钱讯短线交易策略给出多头持有建议,止损1.4050,目标位1.4200。

  [USDJPY]
yq3.jpg
  日日线图显示,美元/日元周五拉出长阴线,破5日均线,悉数回吐了周四的涨幅。目前短线关键支撑在94.50,若跌破,空头目标可能再度指向近期低点93.85。MACD(12 ,26 ,9)双线向下,开口缩小,给出下降趋势减弱信号。后市美元/日元上方阻力见于96.00和96.60,下方支撑则位于95.00和93.40。钱讯策略给出空头持有建议,止损96.00,目标93.40。

  [GBPUSD]
yq4.jpg
  日线图显示,英镑/美元周五拉出中阳线,突破了近期高点1.6085,打开了短线上扬空间。目前汇价仍在延续1.3655以来的反弹走势,预计多头目标将指向1.6400。MACD(12 ,26 ,9)双线上行,开口向上放大,给出向上趋势信号。后市英镑/美元上方阻力见于1.6200和1.6290,下方支撑则位于1.6080和1.6015。钱讯策略给出多头减持建议,止损1.6080,目标1.6290。
论坛的一份子,献力由我开始。
回复 点赞

使用道具 举报

willieloke楼主Lv.65 发表于 2009-6-1 13:51 | 查看全部
盛文兵:5大货币进场、获利、止损点详解
2009年06月01日 09:44  

wb1.jpg

wb2.jpg

wb3.jpg

wb4.jpg

wb5.jpg
论坛的一份子,献力由我开始。
回复 点赞

使用道具 举报

ZZ123Lv.10 发表于 2009-6-1 13:52 | 查看全部
回复 点赞

使用道具 举报

回复

本版积分规则

关灯 在本版发帖
扫一扫添加微信客服
QQ客服返回顶部
快速回复 返回顶部 返回列表