返回列表 发布新帖

3月9日的汇评

评论91

willieloke楼主Lv.65 发表于 2009-3-9 14:24 | 查看全部
https://www.y2cn.com
金颏:1.2760附近做空欧元
2009年03月09日 10:29

  上周五的外汇市场,各主要货币兑美元进入盘整走势,消息方面,上周五美国劳工部公布的2月份非农就业人数65.1万人,基本符合预期的减少64.8万人。美国2月失业率升至8.1%,预期为7.9%。上周主要消息还包括,欧英两大央行宣布降息50个基点,符合市场预期,欧元利率降至1.50%,为未来继续降息埋下伏笔,特里谢的会后声明也不出意外,不排除进一步降息的可能。英镑降息如期而至,但是在会后声明英国央行表示将在未来三个月购买最多750亿英镑的以英国国债为主的资产来增加货币供应,即实施量化宽松政策。

  上周五市场交易总结;建议在1.2630做空的欧元单子,止损出局,在97.88做多的美日单子,止损出局,晚间即时指导的短线交易,在1.1818做空的美瑞单子已经平仓。获利260点,做空欧元一次,获利50点,在1.1534做多的美瑞单子,现持有中,

  今日操作建议;

  欧元-美元;今日支撑位1.2614,今日阻挡位1.2816,今日建议;在1.2760附近做空欧元,40点止损,目标1.2596,在1.2596平掉欧元空单,反手做多欧元,40点点止损,目标1.2740,进行区间操作,有利润随时跟进止损。

  美元-日元;今日支撑位97.11,今日阻挡位99.36,今日建议;在98.86附近做空美日,40点止损,目标99.06,有利润随时推进止损。

  此操作建议有效期为2009年3月10日前有效
论坛的一份子,献力由我开始。
回复 点赞

使用道具 举报

willieloke楼主Lv.65 发表于 2009-3-9 14:25 | 查看全部
崔荣:欧美突破上周五高点时追多
2009年03月09日 09:44 

zr1.jpg

zr2.jpg
论坛的一份子,献力由我开始。
回复 点赞

使用道具 举报

willieloke楼主Lv.65 发表于 2009-3-9 14:27 | 查看全部
周游:美元顶风上行 金市望风回落!
2009年03月09日 10:58 

 在上一个交易日的外汇市场周五欧洲时段传言美国非农就业人数可能下滑近百万,美元迅速全盘走低。不过美国2月非农就业人数实际下跌65.1万,接近市场预期的65万。美国2月失业率升至8.1%,是1983年12月以来最高水平,因此数据公布後美元仍继续承压。美股盘初上扬,美元下跌帮助油价反弹,能源股受提振。不过其後经济忧虑再次打压美股回落,道指一度触及12年新低,美元寻得避险买盘支持,尾盘收复部分失地。美股收盘前《华尔街日报》报道指Lloyds银行和英国政府已经达成一项资产保护协议,缓解市场对全球银行业的忧虑。消息帮助道指和标普指数尾盘扭转跌势,道指收高0.49%,标普指数收高0.12%。不过本周道指仍下跌6.2%,标普指数下跌7%,是11月以来表现最差的一周。下周初缺乏重要风险事件,不过预料市场仍将非常震荡,风险趋势将继续主导美元走势。尽管美元指数在三年高位停滞,但仍维持上升趋势。

zy1.jpg
  走势分析:
  欧元/美元在上一个交易日中汇价相对走势出现了一定的触底反弹态势,整体欧元汇价处于1.2600一线上方。技术面上看,目前欧元在突破了4小时下跌趋势通道上轨1.2800一线后短线已经再度转为上扬态势,均线组也呈现多头排列,目前下方支撑依然处于1.2600一线,依托此位操作上可以作多欧元的策略为主,预计今日欧元再度反弹上扬的概率较大
  交易方向:逢低买入
  策略: 可参考在1.266买欧元,1.263止损 ,目标1.276

zy2.jpg
  走势分析:
  美元/日元在上一个交易日中汇价早间出现了大幅的跳空下跌态势,午盘后相对较大的宽幅震荡整理格局,美元/日元汇价于97.00一线的多空分水岭一线反复拼杀,交叉盘中高息货币遭到抛售,整体日元在多个交叉盘货币对中表现良好,为直盘的日元提供支撑,但美元/日元汇价却未能企稳于98下方,晚间汇价重归此位上方,预计今日短线汇价依然于此展开宽幅震荡的概率较大。
  交易方向: 逢低买入
  交易策略: 可参考在98买美元/日元,97.7止损 ,目标99

zy3.jpg
  走势分析:
  英镑/美元在上一个交易日中走势异常强劲,汇价成功上试1.4500一线的高点,目前英镑相对走势强劲,汇价于1.43一线上方成功企稳,从中线来看是一个积极的信号,昨日汇价也曾短暂回调试探此位,但强劲的买盘推升汇价,目前1小时图上看,指标MACD暂时黏于零轴上方,等待汇价的进一步走高,预计今日英镑调整结束后再度上试高点的概率较大。
  交易方向: 逢低买入
  交易策略: 可参考在1.41买英镑,1.407止损 ,目标1.42
论坛的一份子,献力由我开始。
回复 点赞

使用道具 举报

willieloke楼主Lv.65 发表于 2009-3-9 14:28 | 查看全部
张宪明:欧系货币操作策略
2009年03月09日 11:13

  上周美国数据公布:美国2月份非农业就业人口减少65.1万人口,劳工部统计,虽然2月份就业市场继续呈现萎缩,同比1月份就业65.5万人口以及去年12月份减少68.1万人口相比数据处于回暖状态。而2月份失业率去攀升至8.1%,为1983年12月以来的最高水平,高于1月份的7.6%。美国2月份通胀压力降至50年来低点80.9,预计物价将进一步下降。这表明市场以及经济短期内不太可能得到明显的复苏,尤其就业数据依然突显下行的势头。由于失业率的不断增加,房主们开始无力偿还贷款,自去年第四季度拖欠房贷至少30天的抵押贷款比例季调后上升至7.88%,为历史最高记录,而第三季度为6.99%,而第四季度进入止赎程序的房贷比例小幅上升至1.08%,由于房价处于下跌时“止赎”对提供贷款的机构造成困难,收回的房屋成为了不良资产,纽约联储主席杜德利表示:美联储准备尽一切所能来维持市场运作和信贷供应,各种测试方案也将有助于改善银行业状况。

  欧英两大央行周四再度纷纷下调利率50个基点,欧洲央行降至历史最低1.5%,英国宣布降息50个基点至历史最低水平0.5%,同时央行宣布750亿英镑的资产购买计划,以通过增加货币供应来帮助英国经济,金恩表示央行量化宽松货币政策购买资产计划规模上限为1500亿英镑。欧洲央行并暗示可能采取进一步放松货币政策,特里谢表示不排除进一步降息,预计2010年经济将得到明显复苏。欧盟委员会主席巴罗佐周五表示,预计欧盟今年GDP下滑2%,要想恢复经济,重点放在扩大支出以刺激经济,向经济体系注入资金大约为欧盟GDP的3.3%,相当于超过4000亿欧元,从而为经济增长和就业提供巨额支持。欧盟统计局公布欧元区08年第四季度国内生产总值(GDP)创下记录最大季率降幅收缩1.5%,年率收缩1.3%。英国统计局周五数据显示,信贷紧缩将抑制房市,英国去年第四季度建筑业产出降至5年来最低水平,第四季度建筑业产出季率下降7%,为2003年第二季度以来的最低水平,去年英国第四季度国内生产总值(GDP)收缩1.5%,为1980年以来的最大降幅。英国统计局周五数据显示,信贷紧缩将抑制房市,英国去年第四季度建筑业产出降至5年来最低水平,第四季度建筑业产出季率下降7%,为2003年第二季度以来的最低水平,去年英国第四季度国内生产总值(GDP)收缩1.5%,为1980年以来的最大降幅。

  从图形中我们看到欧元汇价目前短线阻力位于1.2750--2780附近,此位置位于布林的上轨,本周建议操作区间位于1.3080—1.2580,如果本周汇价到达1.2580附近,建议投资者可清仓做多,目标可先看到1.2750附近,出局部分盈利头寸。从图形技术面来看欧元近期以短线操作为佳,经济前景的不确定性,也给汇价的未来走势带来了层层迷雾,指标中出现微微上扬态势,重点位置关注1.2450附近。个人观点近期操作谨慎保守为主。

  英镑的图形依然呈现震荡下行格局,短线阻力位于1.4380附近,建议以空为主,本周可按照1.4380—1.3980此区间灵活操作,在指标中看到1.4180是激进者选择做空的位置,本周关注位置为1.3980,个人预计下破此位置的动力十足,只是时间无法预计,望投资者把握。

  日元建议投资者关注98.80附近此位置,短线策略的可先获利出局部分头寸。个人建议中长线持有日元的空单(做多美元/日元),先看目标101.50附近。
论坛的一份子,献力由我开始。
回复 点赞

使用道具 举报

willieloke楼主Lv.65 发表于 2009-3-9 14:32 | 查看全部
智强:20090309技术分析
2009年03月09日 11:32

  GBPUSD:
zq1.jpg
  周K线图中:形态构筑中。长线方向不明,观望。
  日K线图中:下降通道中运行。中线于1.4320做空。
  4小时线图中:上升通道运行,1.4100构成强支撑。短线于1.4100做多。
  30分钟线图中:短线逄低做多。
  GBPUSD操作建议:长线观望。中线于1.4320做空。短线于1.4100做多。

  EURUSD:
zq2.jpg
  周K线图中:弱市格局。长线逄高做空。
  日K线图中:下降通道运行。中线做空点:1.2780。
  4小时线图中:W底和下降通道中被向上突破。短线逄低做多。
  30分钟线图中:短线逄低做多。
  EURUSD操作建议:长线逄高做空。中线于1.2780做空。短线逄低做多。

  AUDUSD:
zq3.jpg
  周K线图中:底部形态构筑中。长线观望。
  日K线图中:受制于下降通道上轨的压制。中线于0.6450做空。
  4小时线图中:运行在0.6300-0.6500的交易区间内。短线观望。
  30分钟线图中:短线方向不明,观望。
  AUDUSD操作建议:长线观望。中线于0.6450做空。短线观望。

  GOLD:
zq4.jpg
  周K线图中:螺旋浆K线形成,预示着多空分歧严重。长线方向不明,观望。
  日K线图中:中线方向不明,观望。
  4小时线图中:短线方向不明,观望。
  30分钟线图中:短线方向不明,观望。
  GOLD操作建议:长线、中线、短线观望。

  USDCAD:
zq5.jpg
  周K线图中:三角形确认被向上突破。长线逄低做多。
  日K线图中:上升通道中运行。中线逄低做多。
  4小时线图中:三角形整理。短线观望。
  30分钟线图中:短线方向不明,观望。
  USDCAD操作建议:长线、中线逄低做多。短线观望。

  USDJPY:
zq6.jpg
  周K线图中:螺旋浆K线形成。长线观望。
  日K线图中:面临上下两难的境地。中线观望。
  4小时线图中:顶部形态构筑中。中线观望。
  30分钟线图中:短线方向不明,观望。
  USDJPY操作建议:长线、中线、短线观望。

  USDCHF:
zq7.jpg
  周K线图中:长期方向不明。长线观望。
  日K线图中:慢牛走势,当心“钓鱼线”。中线观望。
  4小时线图中:中线方向不明,观望。
  30分钟线图中:上升通道中运行。短线于1.1550做多。
  USDCHF操作建议:长线、中线观望。短线于1.1550做多。
论坛的一份子,献力由我开始。
回复 点赞

使用道具 举报

willieloke楼主Lv.65 发表于 2009-3-9 14:33 | 查看全部
何志成:中国政府实际已经押注美元会涨
2009年03月09日 11:34

 在周评中我已经对非美本周走势作出了基本的判断。从基本面看,美国就业数据非常不好,失业率急升至8.1%。据说,这令奥巴马“大为震惊”,一夜间愁白了头。有分析估计,美国经济若再无起色,失业率最快到7月将超过10%。其实,若将兼职、进修等隐性失业计算在内,美国目前的失业率已高达14.8%。是严重危机的状态。这样差劲的数据会导致什么呢?各种隐患可能相继冒出,引发更大危机,例如市场早就猜测的消费者拖欠信用卡危机,评级机构惠誉国际估计,失业率若升至9%,信用卡撇账额就会增加20%。投资研究机构INNOVEST报告预测,美国信用卡市场今年撇账额将高达960亿美元,是去年的2.3倍,其中风险最高的包括美国银行、汇丰银行和花旗集团。虽然与次贷市场相比,信用卡市场规模较小,但信用卡“毒债”也已打包成各种衍生投资工具,深入金融市场每个角落,假如信用卡市场崩溃,所造成的冲击绝不低于次贷危机,将进一步打击美国经济;当然也有好的可能,这就是逼迫奥巴马想出更好的方法。遗憾的是,我目前看不出有什么灵丹妙药。

  许多人直到今天仍然将美元在危机中的上涨归结为美元的避险作用,其实,中国政府不撤资,不减少美元储备才是对美元的最大支持。如果考虑到中国是目前全世界唯一可能保持经济增长的大国,人民币长期看涨。而人民币实际仍然标定美元,这对美元的支持才是最实在的。

  关于中国政府对美元的看法,本次人大开会时王岐山透露:美国财长保尔森每星期要和他通话两三次,重点就是讨论中国的美元储备。针对美国两房债券他说,“如果美国政府不挽救‘两房’,美国经济会崩溃,因为美国自己持有的‘两房’债券最多,因此美国政府非救不可。”他还说,由于目前两房债券已经由美国政府担保,中国也“踏实”了。实际上,我在电视台作节目时已经分析,最近,中国官方及商业银行已持续减持两房债券数百亿美元,这恰好与增加的美国国债形成扣抵。显然,中美两国政府有默契,为了让中国放心,美国政府同意中国大幅度地减少两房债券,但必须以增加美国国债为前提。

  我们从王岐山的口气中已经明白,中国对接近8000亿美国国债有信心,对几万亿美元现金也有信心。这说明,中国政府不担心美国经济崩溃。

  当然,中国政府继续增加美国债券考虑的不仅是美国:只要贸易顺差继续大幅度增加,外汇储备就不可能减少。而买什么货币当然要立足于长远。我们看到,美国的对手国家目前状况一个比一个差。日本贸易数据惊人下滑,政局有可能出现巨大震荡;欧洲隐忧更大,随时可能因为一两个国家爆发重大金融风险而出现欧元的暴跌;英国的情况最现实,大量资金正在撤离,房地产价格还继续大幅度下滑。英镑有可能最近就跌破14000。英伦银行近日公布,外国投资者从去年第二季到年底,共从英国的银行撤走了1万亿美元,是外资在英近几十年来最大的撤资,也是正常季度撤资额的10倍左右。数据显示,单在去年最后一季就流失了约5975亿美元。虽然第三季有些微资金流入,但第二季资金流失破纪录,达6825亿美元。其中美国、瑞士和俄罗斯等地的存款大幅下跌。其间,外资在英持有的资金约15%撤走,余下约6万亿美元。若英国金融危机加深,英国金融系统会面对更严重考验,加上各国普遍趋向于金融保护主义,这将进一步打击英国作为存放资金安全地的声誉。我美贸易看到任何能吸引外资重返英国的好消息,资金继续大批外流可能已成定局。目前需要关注的是:中国政府会不会减持英镑储备或者大幅度地撤出在英国银行的存款。

  总之,有中国政府“背书”,有技术指标支持,美元还会继续上涨。当然,具体操作尤其是保证金操作还是要谨慎,本周美元有可能先跌后涨。至于怎么跌?什么时候可以抢反弹?比上周五的进场点可以略微抬高一点点。
论坛的一份子,献力由我开始。
回复 点赞

使用道具 举报

趋势追随者Lv.2 发表于 2009-3-9 14:34 | 查看全部
谢谢提供多位专家的分析!
回复 点赞

使用道具 举报

shaxiaomaoLv.3 发表于 2009-3-9 14:34 | 查看全部
我来了,顶楼主!
回复 点赞

使用道具 举报

willieloke楼主Lv.65 发表于 2009-3-9 14:35 | 查看全部
山姆3月9日外汇实战汇评
2009年03月09日 08:52

 美国周五公布的非农就业人数65.1万人,尽管与市场预期相若,但是仍是一个很利空的数据,增加市场对经济前景的担心。因此整个市场的格局没有变化,仍然倾向于避险保命。

  目前非美略有反弹,与欧央行官员鹰派的言论有关,斯塔克,欧央行委员,表示,欧洲不能通过降息解决经济上面的问题。;

  这与市场预期欧元将进一步大举降息相违,因此非美货币得到一些反弹。

  技术上,短线这种反弹有可能持续。

  但是在整个市场格局与基本面没有改变的情况下,仍认为,非美反弹之后仍将走软。

  2009-3-9 08:33
  美指

  2009-3-9 08:33
  欧元
sm2.jpg

  2009-3-9 08:33
  日圆
sm3.jpg

  2009-3-9 08:33
  澳元
sm4.jpg

  2009-3-9 08:33
  黄金
sm5.jpg
论坛的一份子,献力由我开始。
回复 点赞

使用道具 举报

willieloke楼主Lv.65 发表于 2009-3-9 14:36 | 查看全部
黄嘉辉:本周外汇走势展望
2009年03月09日 13:06

  上周五美国股市在非农就业数据好于市场预期底下涨跌互见。总结道指上周表现:收盘报6629点,全周累计下跌433点,跌幅高达6.14%。道指已经连跌四周跌幅,高达1600多点,市场上开始猜测下一个支撑位会不会是6000点整数关口。从图形上看,经过周五一役后,道指收出一根十字星线,技术上有短线反弹的迹象,且看今天晚上道指能否持续做好,短期反弹目标将会是7000点整数关口。另外,汽车业的命运再度成为市场的焦点,据说有工作组正向政府提供通用以及克莱斯勒重组计划的新消息,通用股价周五再跌22%,本周累计已经下跌36%。数据方面,上周就业数据公布显示,美国失业率已经上升至8.1%,非农就业人数削减65.1万人次,部分经济学家更加预期失业率将会在年内达到10%的水平。本周公布的重要数据并不多,其中较为重磅的是周四的核心零售以及周五的密歇根大学公布的消费者信心指数。

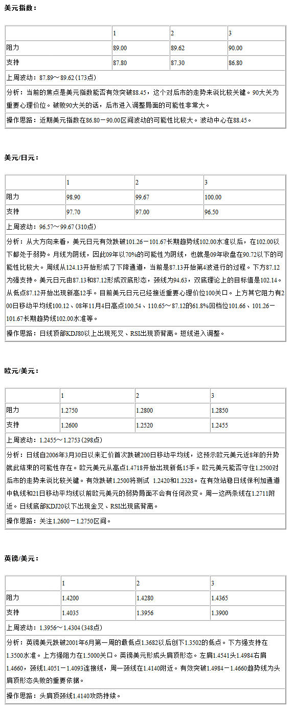
  美元指数;由于上周欧洲两大央行降息以及非农等共同影响底下,汇市波动较为剧烈,最终美汇在90.00心理关口压力底下周线收出一根顶部十字。由于经济数据持续低迷,风险厌恶情绪主导市场,但从近期市场表现可以看出,投资者在重大消息面前表现得更加谨慎,数据需要大超市场预期才能展现其威力。由于本周重大数据并不多,加之股票市场面临短期反弹需求,相信美汇指数会震荡走弱。投资者可以关注本周一大支撑位86.00,此位置很可能是美汇中期调整的一个关键位置。短线投资者可以待美汇跌穿88.00位置沽空美汇,目标价位将会是86.00。

  美汇重要关口:上方89.00/90.00/91.00,下方87.50/86.00/85.00。

  欧元;上周欧洲央行已经将指标利率降至1.5%的历史最低水平,面对东欧经济危机,欧洲央行不再像过去出手迟疑了,央行行长特里谢更加少有暗示央行仍有进一步的降息空间。尽管周四欧元出现一波大跌,但周五迅速收复失地,全周累计下跌22点,周图收出一根十字星线。但鉴于欧元日图仍然受制于下降压力线底下,短期内需要考验1.2850关口,短线投资者不妨在此位置做多欧元,目标价位放到1.3200。本周欧元区将公布一月生产者物价指数以及一月零售销售。相信数据表现不理想将会是意料之中,投资者可以密切关注数据是否大出市场预期在做出判断。

  欧元重要关口:上方1.2850/1.3000/1.3200,下方1.2450/1.2300/1.2200。

  英镑:经过周四降息后,英伦银行已经将指标利率降至0.5%,英镑不可避免地迈入低息货币行列。在英国金融业面临崩溃边缘底下,英国政府出手迅速,周四英国政府宣布以750亿英镑购买英国资产,另外近日有传英政府持续向银行提供援助,其中英国政府为莱斯银行2500亿美元资产提供保险,同时增持该行股票。总结上周英镑表现:报收1.4091,全周累计下跌220多点,在关键的心理关口1.4000附近获得支持。本周英镑上方阻力位将会是1.4700,倘若能走出该位置,相信英镑会走出一波中期回调行情,但本周触及该位置的可能性较低,下方倘若突破1.4000位置,下一个目标将会是1.3500。

  英镑重要关口:上方1.4300/1.4500/1.4700,下方1.4000/1.3900/1.3500。
论坛的一份子,献力由我开始。
回复 点赞

使用道具 举报

回复

本版积分规则

关灯 在本版发帖
扫一扫添加微信客服
QQ客服返回顶部
快速回复 返回顶部 返回列表