返回列表 发布新帖

2月5日的汇评

评论66

cyzfyypLv.8 发表于 2009-2-5 14:13 | 查看全部
https://www.y2cn.com
xie xie
回复 点赞

使用道具 举报

willieloke楼主Lv.65 发表于 2009-2-5 14:14 | 查看全部
姚桂侠:2月5日汇市预测操作建议
2009年02月05日 12:52

  欧元/美元:

  欧元/美元昨日最高汇价测试1.3080上方阻力位,迅速下跌,卖方1.3080承压较重。今日晚20:45将公布欧元区利率决议。敬请投资者关注欧央行货币利率动向。技术面日线图买盘受压与1.2860到1.2930区域。市场情绪空方暂站优势,短线指标趋向震荡。重点关注今日收盘价位。

  操作建议:一、晚20:45分之前,汇价触及1.2790到1.2800附近买入欧元、美元止损1.2760,止盈1.2930。卖盘1.2930到1.3010附近卖出欧元/美元止损1.3030 止盈1.28001.2710

  1.2550

  操作思路二、汇价突破1.2700到1.3080任何区间图形配合确定突破,可以跟随市场趋势调整多空头寸,止损点不超过50点。

  英镑/美元

  英镑/美元,目前买单兴趣依然浓厚,但从昨日行情走势来看,以有1.4050附近买入英镑、美元部分投资者短线获利,关键位1.4580附近获利了结买单。英镑/欧元叉盘仍然强劲,但英镑/美元汇价现已到达,关键位。如果本周收盘1.4580到1.4700之上,下周英镑将开始一波向上的上涨行情,先看1.5060 如果1.5050站稳在看1.5380附近。如果汇价本周无法站上,上述阻力位。20:00将公布今日英央行利率决议,英镑/美元将回撤至1.4050如果1.4050支撑关口无法守住汇价将在次测试低点

  今日操作思路:逢1.4550到1.4580附近卖出英镑/美元止损1.4610

  止赢1.4080 如1.1580向上突破100点点位之间,离场观望,等待明日美国非农也就业数据。
论坛的一份子,献力由我开始。
回复 点赞

使用道具 举报

willieloke楼主Lv.65 发表于 2009-2-5 14:15 | 查看全部
黄莹:东欧经济忧虑重挫欧元
2009年02月05日 12:57

  东欧经济忧虑重挫欧元

  受到惠誉评级下调俄罗斯主权评级至“BBB”距离“垃圾”级别仅有两步之遥,引发投资者忧虑东欧经济将深度下滑,以及美国新救市方案在参议院首轮投票中未能通过,加重风险厌恶情绪,欧元在短暂冲高后遭遇强劲抛售,于自去年12月18日以来的下跌趋势线上轨处遇阻回落,回吐前日大部分升幅,1.2800的短期关键支撑再次遭遇考验。

  欧元区1月服务业采购经理人指数尽管小幅回升,但继续处于衰退之中。 虽然恶化程度略微放缓,但是分项数据显示,至少在2009年上半年经济状况没有明显的改善,衰退程度还有加重的风险。欧元在欧洲早盘测试了1.3050一线,其后遭遇零售销售数据疲弱与俄罗斯主权评级下调的打压,展开连续下挫。12月欧元区零售销售较上年同期降幅大于预估,且11月数值大幅下修,预示随着经济陷入深度衰退,消费者需求还将进一步减弱.欧元的上冲势头得到抑制,随后惠誉评级下调俄罗斯主权评级,并警告称,鉴于商品价格仍低位运行、资本大量撤离、储备缩水以及公司债券问题,还有进一步下调评级的空间,这使得风险厌恶情绪瞬间回升,引发投资者忧虑东欧经济将深度下滑,从而重挫欧元投资氛围,拖累其直线滑落。今日市场的焦点是欧洲央行的利率决定,尽管普遍预期维持利率不变,但会后评论才是影响走势的真正因素。欧洲央行利率最低底线的信息以及3月预期的降息幅度,将是重中之重。

  技术上看,欧元在12月18日以来的下跌趋势线上轨处遇阻回落,暗示中期走势仍显脆弱。昨日回吐了前期的大部分升幅,再次令1.2800一线承压,同时暗示后市上行困难重重,欧元的下跌有再次复苏的风险。指标上看,上行的动力被遏制,还有下探的迹象,1.2800将是今日走势的关键,如果能够守住,那么短期内还有反弹至1.2950/80的机会,否则本轮的修正可能宣告结束,随后欧元将再次掉头下行,挑战1.2600/1.2500区域。

  关注英国央行利率决议 日内尝试逢高做空

  英镑/美元于昨日呈现强势盘整状态,风险偏好情绪的此起彼伏一定程度上指引着英镑的走势。利好方面,英国1月CIPS/Markit服务业PMI升至42.5,好于分析师预期的40.4。此数据表明英国服务业萎缩速度放缓,为英镑/美元提供了支持。另外,美国供应管理协会昨日公布的数据显示,美国1月ISM非制造业指数为42.9,预期为39.0。此数据表明美国服务业好转,增强了市场对美国经济将复苏的信心,提升了市场风险偏好情绪,这进一步支持了英镑和英镑交叉盘。利空方面,美国新救市方案在参议院首轮投票中未能通过,提高了风险厌恶情绪,这令美元获得买盘支持,一定程度上抑制了英镑的升势。同时,美股周三震荡走低,道指盘中一度下跌130余点,进一步打击了套息交易需求,使英镑于尾盘冲高回落。今日英国央行将公布2月利率决议,市场普遍预计英国央行继续降息50点,或将对汇价的走势产生一定影响。

  从技术面来看,英镑/美元日K线依托21日均线收出一根十字星,表明空方双方力量趋于均衡。虽然收盘于21日均线上方,但看做是有效突破还有待验证。日图整体显示,英镑还是处于震荡下行态势,汇价目前受到上方34日均线的压制,只有继续向上突破34日均线,才可能进一步打开上行空间。但4小时和1小时图显示,英镑涨势明显放缓,技术指标MACD均形成顶部背离,表明上升动能不足。另外,1小图显示,1.4050-1.4575形成了一个上升5浪结构可能已经完结,日内汇价将有较大的回撤修正,目标或指向自1.3500形成的上升趋势线。若守稳该趋势线上方,汇价有望重新展开攻势;若跌破该趋势线,汇价回落的风险加大。今日交易建议:尝试逢高做空。上方阻力位:1.4500和1.4580;下方支持位:1.4320和1.4150。
论坛的一份子,献力由我开始。
回复 点赞

使用道具 举报

海纳百汇Lv.10 发表于 2009-2-5 14:37 | 查看全部
谢谢楼主的花!
多看少动;时间转换;顺势轻仓;止损扩利。
回复 点赞

使用道具 举报

willieloke楼主Lv.65 发表于 2009-2-5 15:10 | 查看全部
周游:欧元上攻无力 下行寻求支撑!
2009年02月05日 13:20

 在上一个交易日的外汇市场美国早盘公布的美国1月就业数据和ISM非制造业指数好于预期,支持道指开盘上扬,但不久便大幅下挫,道指最终收盘下跌121.70或1.51%。虽然美国总统奥巴马和财长盖特纳宣布了一系列薪酬控制计划,市场对美国新救市方案能否在参议院通过仍很担忧,同时,美国第二大娱乐公司迪斯尼公司公布盈利下降7.9%,全球第二大食品生产商卡夫食品国际公司盈利下降9.2%,美国银行盈利下降11%,消费股被抛售,美国银行股也再次领跌,政府对该银行的救助明显只是杯水车薪。另外,今日英央行和欧央行都将公布利率决议,大风将至,“蛰伏”情绪充斥市场。各高息货币对美元早盘上涨后午盘纷纷或盘整或小幅回落,预计在两大央行利率决议前市场将相对安静。

zy1.jpg
  走势分析:
  欧元/美元在上一个交易日中汇价从小时图形上分析,短线汇价向下回调整理,汇价跌破均线系统的依托,窄幅震荡整理。MACD指标向下穿越零轴位置,当前仍处于空头东能区间内运行,表明短线回调走势仍将维持,当前不可建立多单的操作。预计今日欧元/美元短线小幅下落调整后继续上行的可能性较大。
  交易方向: 逢高作空
  策略: 可参考在1.285卖欧元,1.288止损 ,目标1.275

zy2.jpg
  走势分析:
  美元/日元在上一个交易日中走势恢复向下的态势,美元/日元昨日盘中丝毫不理睬盘中的美元以及非美货币动向,自己走出单边上扬的态势,目前汇价已经再度突破90.00一线水位,今日早间受到美国股市下跌的影响,汇价出现了一定下探,跌破89则汇价可能再度下跌,预计今日美元/日元试探下方低点的概率较大。
  交易方向: 逢高作空
  交易策略: 可参考在89.6卖美元/日元,90止损 ,目标88.7

zy3.jpg
  走势分析:
  英镑/美元在上一个交易日中从小时图形上分析,均线系统出现拐头迹象,且相互交织排列,昨日英镑/美元震荡上行走势,从形态中可以看出为下跌旗形中继的雏形。从汇价运行节奏看,当前主要趋势继续保持以下行为主,且短线下跌力度强于上涨力度。预计英镑/美元短线将在144日均线处面临一定的阻力作用,若未能有效突破上行,欧元短线继续下挫的可能性较大。
  交易方向: 逢高作空
  交易策略: 可参考在1.447卖英镑,1.45止损 ,目标1.437
论坛的一份子,献力由我开始。
回复 点赞

使用道具 举报

willieloke楼主Lv.65 发表于 2009-2-5 15:11 | 查看全部
旷野老姜:2月5日在考虑的5个日内机会
2009年02月05日 13:40

  1、88.80附近买USDJPY,短线;

  2、90.00附近卖USDJPY,短线;

  3、1.2800附近买欧元,短线;

  4、1.2950附近卖欧元,短线;

  5、1.4500附近卖英镑,短线;
论坛的一份子,献力由我开始。
回复 点赞

使用道具 举报

willieloke楼主Lv.65 发表于 2009-2-5 15:12 | 查看全部
李骏2月5日外汇评论:欧元继续下行
2009年02月05日 13:52 IFX

 昨晚至今日,欧元继续出现下跌走势。今日上午欧元盘中最低跌至1.2798,截止发稿时,欧元运行在1.2832附近。
  昨日下午国际惠誉下调了俄罗斯长期外债的评级,欧元遭受较大抛压。昨日下午国际惠誉表示:鉴于商品价格仍低位运行,资本大量撤离,储备缩水以及公司债券问题还有进一步下调评级的空间。
  同时,昨日下午欧元区公布的12月份零售销售年率下降1.6%。
  上述消息显然对欧元较为不利。

  目前市场把关注目光集中在今晚欧洲央行货币政策以及欧洲央行行长特里谢的讲话上。笔者认为:不管今晚消息面如何?如果欧元有效跌破关键位置1.2785,则欧元将继续下跌,目标位最起码在1.25一线,反之,欧元怎么也不有效跌破1.2785,则欧元还是有反弹的机会。
  预计近期欧元上档在1.30和1.32一线有一定的阻力。
  尽管今日上午,英镑有所回调,盘中最低跌至1.4402。截止发稿时,英镑运行在这一最低价格附近。但是昨晚,英镑盘中最高1.4577,却是创出今年1月19日以来最高。
  昨日下午英国公布的1月份非采购经理人指数为42.5,好于前值42。该数据显然还是对短线英镑较为有利。
  同时,近期高盛集团预期未来英镑3个月达到1.60,也鼓舞了短线英镑走势。
  同样今晚英国央行公布货币政策。

  笔者目前也是持前期观点:无论今晚英国央行是否降息?只要英镑不有效跌破1.40整数关,则未来英镑仍将继续上涨,反之,一旦英镑有效跌破1.40整数关,则英镑将出现新一轮下跌行情。
  预计近期英镑上档在1.45和1.48有一定的阻力。
  昨晚至今日上午,美元再次获得反弹。今日上午,美元指数盘中最高为85.93点。截止发稿时,美元指数运行在85.70点一线。
  昨晚美国公布的1月份非采购经理人指数为42.9,好于前值40.4。该数据对短线美元还是较为有利。
  不过,由于市场担忧本周五美国公布就业数据疲软,令美元升势仍受到一定的限制。
  预计近期美元指数上档在86.50点有一定的阻力,而下档美元指数在85点整数关有较大的支持。

  笔者目前还是坚持前期观点:只要近期美元指数不跌破85点整数关,则未来美元还是有上涨的可能性,反之,一旦美元指数有效跌破85点整数关,则美元将可能会出现的新的跌势。
  今日上午到目前,日元在盘中最低跌至89.49之后略有反弹,截止发稿时,日元波动在89.33附近。
  短线盘面上看,日元似乎再度陷入了进退两难的局面之中。短线由于日本海外资金有逐步回流迹象,令日元获得较大的支持,而另一方面投资者也担心过分推高日元后,可能会出现干预。
  预计近期日元上档在88一线有一定的阻力,而下档日元在90-91区间有一定的支持。笔者目前还是谨慎看待未来日元上涨。
  笔者认为:即使未来日元有效 前期最高点87.12,其上升空间可能仍会显得较为有限。

  今日关注主要经济数据和事件:
  关注:今晚加拿大公布的12月份营建许可,美国去年12月份工厂订单,美国12月份耐用品订单修正值以及欧洲央行和英国央行货币政策。

  主要货币操作建议:

  有关美元汇率:
  1、近期可以在美元指数反弹在86.50点一线逢高卖出。
  2、笔者个人目前还是期待美元会继续走高。
  3、一旦美元指数有效突破86.50点,并不再跌破,则可以再追高买入美元。
  4、近期可以在美元指数跌至85点整数关附近逢低买入。

  有关日元汇率:
  1、如果日元跌至91-92区间可以适量逢低买入。
  2、一般近期可以在日元反弹在88-89区间逢高卖出。
  3、笔者个人目前还是谨慎看待未来日元上涨。
  4、一旦日元未来有效跌破92.50,则止损买入日元。
论坛的一份子,献力由我开始。
回复 点赞

使用道具 举报

ipanpanLv.8 发表于 2009-2-5 15:15 | 查看全部
27# willieloke
与自己博弈
回复 点赞

使用道具 举报

willieloke楼主Lv.65 发表于 2009-2-5 15:16 | 查看全部
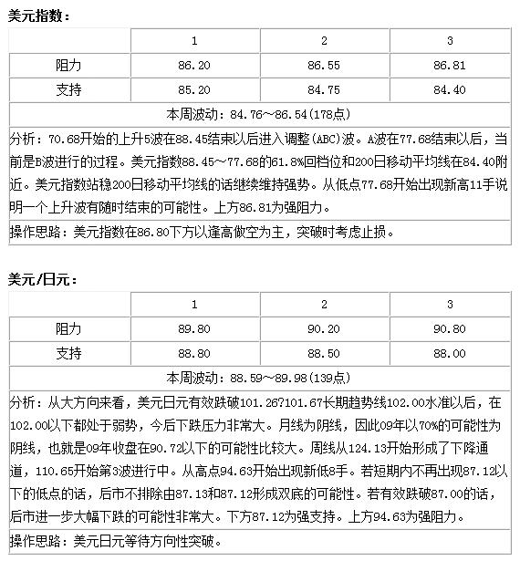
崔荣:关注两大央行货币政策会议
2009年02月05日 13:40

zr1.jpg
zr2.jpg
zr3.jpg
zr4.jpg
论坛的一份子,献力由我开始。
回复 点赞

使用道具 举报

willieloke楼主Lv.65 发表于 2009-2-5 15:19 | 查看全部
袁永睿:关注欧洲两大央行新一轮货币政策会不会有新的亮点
2009年02月05日 14:01

 今日基本面上欧洲两大央行在晚间公布利率决议,这之前欧元的利率是2.0%,英镑的利率是1.5%,均是处于相对低位水平,看今天各国的经济状况,继续降息可能性是比较大,但是除了降息外还会不会有新的刺激经济的手段推出才最为重要,如果还延续老套的货币政策,那么市场估计也不会有什么大的反映,不管是市场还是各国的经济状况,单纯的降息应该是不会给汇市带来大的波澜,也拯救不了各国现行的糟糕经济,大家也都知道现在要刺激经济的增长靠降息是不可能实现的,降息只是为了平衡各大央行之间利率以保证本币的汇率稳定;所以两大央行除了利率的调整外会不会有什么特殊政策出现我们报以期待,这应该才是今天需要关注,也是近期需要关注的;我本人一直期待着全球各大经济体有个空前的合作共同振兴经济,虽然近期各国都忙于出台各自新的经济刺激方案,如果再有一个共同合作的话应该会更好很多,但是要完成这种空前的大的合作,好像现在国际上不具备这种条件,没有一个主导的机构,也没有机制和系统。或许这场危机还将继续恶化可能性也很大,美元继续受到避险追捧。

  所以今日两大央行的降息如果没有什么新的亮点出现,那么在这种相对低点的利率水平上即便是降息会降到什么地方去呢?行情也不会说是从此次降息中找到一个中长期的方向。

  从技术走势上看:EUR/USD关注1.2800-1.2810的支撑位置,上方关注1.2900上下10点的压力区间,在利率决议出来前维持在1.2800---1.2900之间上下振荡可能性比价大。如图:60分钟

y1.jpg

  日内区间振荡结束如果下破1.2800,建立空头头寸,目标下看1.2710附近,止损放1.2835上。

  GBP/USD,60分钟 如图:上方1.4490压力比较关键,如果有效上破,那么在消息出来前可能要触及昨日高点1.4580,如果站上,日内触及1.4750的可能性较大,如果跌穿1.4400,下跌在1.4320受支撑,跌穿1.4320后下跌的空间就较大了。

y2.gif
论坛的一份子,献力由我开始。
回复 点赞

使用道具 举报

回复

本版积分规则

关灯 在本版发帖
扫一扫添加微信客服
QQ客服返回顶部
快速回复 返回顶部 返回列表