返回列表 发布新帖

1月16日的汇评

评论55

willieloke楼主Lv.65 发表于 2009-1-16 21:41 | 查看全部
https://www.y2cn.com
韩悦:欧洲央行如期降息,继续推高美指
2009年01月16日 11:10

  欧洲央行周四宣布减息50个基点至2%,与市场预期一致。由于美国银行即将获得政府150亿美元救助资金,另外花旗集团对公司面临国有化的传闻予以否认。而周四美国众议院又公布了一项高达8250亿美元的经济刺激计划,大大提振了市场对美国经济复苏的信心,使得市场投资人对于金融体系再度出现危机的担忧情绪得以缓解。而前几日美国股市的持续下跌以及市场投资信心重燃引发大量的技术性买盘,美国股市收盘小幅走高。

  道琼斯指数收盘涨12点,至8212点,涨幅0.2%。标准普尔500指数涨1点,至844点,涨幅0.1%;纳斯达克综合指数涨22点,至1512点,涨幅1.5%。欧洲方面因银行类股下滑以及原油价格大幅下跌导致能源股走软拖累继续下滑,连续第七个交易日走低。英国富时100指数跌1.4%,至4121.11点;德国DAX 30指数跌1.9%,至4336.73点;法国CAC-40指数跌1.8%,至2995.88点。道琼斯欧洲斯托克600指数跌0.9%,至191.17点。

  原油期货市场由于受到全球经济放缓进一步加剧,需求疲弱影响继续遭受抛压,周四收盘已接近2004年2月以来的最低水平。纽约商交所二月轻质原油期货结算价跌1.88美元,至每桶35.40美元,跌幅5%。英国ICE期货交易所二月北海布伦特原油期货结算价跌39美分,至44.69美元,跌幅9%。

  黄金期货市场受油价大幅下跌及美元走强影响继续承压,纽约商品期货交易所2月黄金期货结算价跌1.50美元,至807.30美元。

  外汇市场美元兑各主要货币受欧元降息以及市场避险买盘推动震荡走高。

  美元指数:
  美元指数4小时图观察,目前处于上升通道之中,上行趋势保持良好。下方支撑位84.00至83.80区域。上方阻力位于84.50至85.10区域。汇价若跌破下方83.80将加大调整幅度,有望下滑测试83.40至83.10区域的支撑情况。汇价若站稳85.10将有望继续上行测试85.50至85.80区域的压力情况。今日操作上可考虑84.00区域做多美元,目标84.50至85.10。
hy1.jpg

  欧元兑美元:
  欧元兑美元震荡走低,4小时图观察下方支撑位于1.3130至1.3080。上方阻力位于1.3200至1.3240。汇价若跌破下方1.3080将继续下滑测试1.1.3020至1.2980区域的支撑情况,汇价若突破上方1.3240区域,将有望继续上行测试1.3300至1.3380区域的压力情况。今日操作上可考虑1.3240区域沽空欧元兑美元,止损1.3280。目标1.3120至1.3080。汇价若跌破1.3120追空欧元兑美元。止损1.3150。目标1.3020至1.3000。
hy2.jpg

  美元兑加元:
  美元兑加元延续上行趋势。4小时图观察,下方支撑位于1.2450至1.2400。上方阻力位于1.2500至1.2550。汇价若跌破下方1.2400区域,将下滑测试1.2350至1.2310区域的支撑情况。汇价若突破上方1.2550区域将有望继续上扬测试1.2600至1.2680区域的压力情况。今日操作上可考虑1.2430区域做多美加,止损1.2380,目标1.2500至1.2580。汇价若有效突破1.2510追多美加,止损1.2480。目标1.2580,1.2600至1.2680。
hy3.jpg
论坛的一份子,献力由我开始。
回复 点赞

使用道具 举报

willieloke楼主Lv.65 发表于 2009-1-16 21:41 | 查看全部
符娟:关注游资新去向 避险瑞郎可中长期投资
2009年01月16日 11:28

  尽管本月20日正式就任美国总统的奥巴马曾公开承诺,他会为美国经济指引新的航向,并将迅速采取行动来强化金融监管体系。然而近期公布的一系列工业数据和令人担忧的就业数据,显示经济的萎缩将全面蔓延,各行业里的企业即将大量倒闭,失业率仍然继续提高,经济运行将迈入萧条,实体经济即将进入艰难的时刻。美国经济将恶化到何种程度可能是现在难以预料到的。

  在如此的预期下,美国国会预算办公室预计的2009年联邦财政预算赤字又会好到哪里去?那么奥巴马需要动用估计近8000亿美金的两年期刺激在国会能否获得迅速通过?或者全部通过?除此以外,美国还将面临在2008年为解决美元流动性不足而采取的措施所遗留下吹囊幌盗形侍猓杂诎掳吐淼拇碳し桨咐此嫡晌侥谟峭饣肌?br />
  虽然奥巴马的刺激方案令保守派人士担忧,推行的新政策将在一段时间内推升风险情绪,我们可以预计高息货币虽然继续受降息等因素的打压,但短期内仍难破去年低点,将维持区间震荡并蓄势待发,收复前期部分失地。在这同时,应密切关注国际风险资金寻求新去向以及可能引发的大动荡。

  本期操作建议:选择具有避险功能的瑞士法郎,作中长期投资。1.1230—1.1280,止损1.1320一线,第一目标1.0920,第二目标:1.0710。
论坛的一份子,献力由我开始。
回复 点赞

使用道具 举报

willieloke楼主Lv.65 发表于 2009-1-16 21:42 | 查看全部
赵臻1月16日外汇评论:道指强势反弹,美元冲高回落
2009年01月16日 13:17

  昨天美元上涨。欧洲央行周四如期降息50基点至2.0%,央行行长特里谢在新闻发布会上表示,2%并非利率水平下限,这暗示如果经济持续放缓,该央行未可能进一步降息。但他提及通胀可能会在09年下半年上升,这也表明该央行不大可能追随美联储的降息步伐。美国众议院周四公布了总额为8250亿美元的经济刺激计划,受该消息推动。美股摆脱了花旗银行可能国有化的利空影响。道指跌破8000.00整数心理大关后强劲反弹,这降低了风险厌恶情绪,为欧元/美元注入了反弹动力。今日需要关注的数据有美国12月消费者物价指数和美国11月长期资本净流入。

  欧元/美元(EUR/USD)
  从4小时图上看,MACD金叉发散,价格继续震荡整理。今日需要关注的支撑位1.3020和1.2890;阻力位1.3250和1.3440。
  操作上建议逢高卖出。目前的价位在1.3197附近。可考虑的进场位在1.3240附近,止损1.3270上方,止赢1.3040附近;若被止损则短线观望。

  英镑/美元(GBP/USD)
  从4小时图上看,MACD金叉发散,价格继续震荡上涨。今日需要关注的支撑位1.4680和1.4470;阻力位1.4870和1.5020。
  操作上建议逢低买入。目前的价位在1.4767附近。可考虑的进场位在1.4700附近,止损1.4650下方,止赢1.4900附近;若被止损则短线观望。

  澳元/美元(AUD/USD)
  从4小时图上看,MACD金叉发散,价格暂时受到BOLL中轨压制。今日需要关注的支撑位0.6630和0.6530;阻力位0.6730和0.6820。
  操作上建议逢高卖出。目前的价位在0.6709附近。可考虑的进场位在0.6800附近,止损0.6830上方,止赢0.6630附近;若被止损则短线观望。

  美元/日元(USD/JPY)
  从4小时图上看,MACD金叉发散,价格受到BOLL上轨的压制。今日需要关注的支撑位89.50和87.50;阻力位90.40和91.60。
  操作上建议逢低买入。目前的价位在90.09附近。可考虑的进场位在89.50附近,止损89.20下方,止赢91.50附近;若被止损则短线观望。

  美元/瑞士法郎(USD/CHF)
  从4小时图上看,MACD死叉发散,价格受到BOLL上轨的压制。今日需要关注的支撑位1.1120和1.0980;阻力位1.1290和1.1370。
  操作上建议逢高卖出。目前的价位在1.1183附近。可考虑的进场位在1.1250附近,止损1.1290上方,止赢1.1050附近;若被止损则短线观望。

  美元/加元(USD/CAD)
  从4小时图上看,MACD死叉粘合,价格受到BOLL上轨的压制回落。今日需要关注的支撑位1.2410和1.2270;阻力位1.2540和1.2670。
  操作上建议逢低买入。目前的价位在1.2475附近。可考虑的进场位在1.2430附近,止损1.2400下方,止赢1.2630附近;若被止损则短线观望。
论坛的一份子,献力由我开始。
回复 点赞

使用道具 举报

willieloke楼主Lv.65 发表于 2009-1-16 21:49 | 查看全部
论坛的一份子,献力由我开始。
回复 点赞

使用道具 举报

willieloke楼主Lv.65 发表于 2009-1-16 21:59 | 查看全部
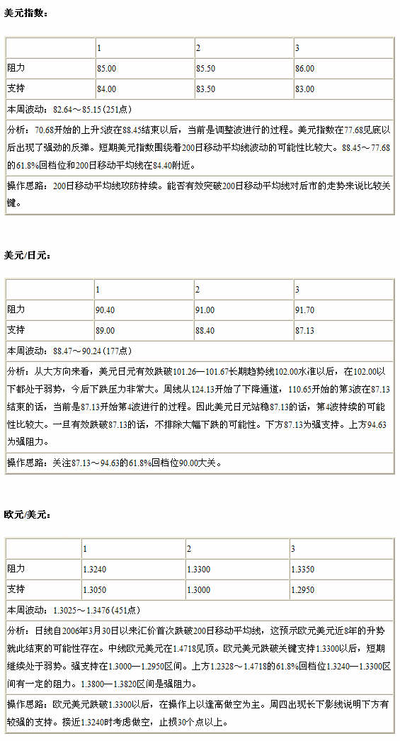
崔荣:欧元美元1.3240考虑做空
2009年01月16日 10:26 
zr1.jpg
zr2.jpg
论坛的一份子,献力由我开始。
回复 点赞

使用道具 举报

willieloke楼主Lv.65 发表于 2009-1-16 22:01 | 查看全部
黄莹:欧元下行动力趋缓
2009年01月16日 14:43

  欧洲央行如市场预期下调利率50基点,同时央行行长特里谢在会后评论中暗示尚未结束降息进程,令欧元遭遇大规模的卖盘打压,测试了1.3000一线。尽管在基本面与技术面双双不利的基础上,欧元后市面临进一步的抛压,但是短线指标下行动力有所缓解,且出现了小幅底背离的迹象,因此在连续的下挫后,欧元可能有修正的需求。

  欧洲早盘,欧盟统计局公布12月消费者物价指数同比升幅跌破欧洲央行目标水平,为2007年8月以来的首次,这增强了欧洲央行下调利率的决心。数据显示,受能源价格疲软影响,欧元区12月份CPI年率上升1.6%,创下2006年10月以来最低水平,为未来进一步的降息铺平了道路,也为随后欧洲央行下调利率50基点增强了信心,在稍后的利率决定上,央行如此前市场的预期,降息50基点,同时在会后评论中,暗示2%并不是利率的下限,该言论增强了市场对未来进一步降息的预期,并表示下次重要会议将在3月召开,在通胀风险已经暂时解除,基本面严重恶化的背景下,投资者认为欧洲央行反应迟缓的做法,沉重打击了后市欧元的走势,令其更加承压。

  技术上看,欧元在昨日测试了1.3000后吸引逢低买盘,由于市场预期下次降息可能在3月,因此2月可能暂缓下调利率的预期给予欧元短暂的支撑,推动其自低点展开反弹.从日图指标上看,尽管位于弱势区域,但是在连续的下破后,并没有出现新的低点,与K线形成了小幅的底背离迹象,暗示短线可能有修正的需求.小时图看,汇价突破了连续压制其冲高的60小时均线,激发了进一步上冲的动能,同时均线系统形成金叉在下方推动K线的反弹,随后有挑战1.3300/30的机会,一旦能够突破,则有进一步测试前阻力平台1.3420/50的机会,但目前的走高仅是修正行为,冲高后仍面临着进一步的抛售机会,欧元的中期走势并不乐观,逢高卖出仍是市场青睐的策略,预计欧元的反弹最多只能到1.36/1.37区域,随后将是中线继续做空的机会。
论坛的一份子,献力由我开始。
回复 点赞

使用道具 举报

willieloke楼主Lv.65 发表于 2009-1-16 22:02 | 查看全部
赵燕京1月16日外汇技术分析
2009年01月16日 13:16

  美元兑日圆16日有望震荡整理

  美元兑日圆15日下探支撑后反弹,社科院赵燕京认为,汇价16日有望震荡整理,强压力91.00,弱压力90.40;强支撑88.50,弱支撑89.20。

  中国社会科学院经济学博士赵燕京1月16日指出,美元兑日圆15日下探支撑后反弹,汇价日高90.00,日低88.50,尾盘在89.80附近整理;日升跌率0.89%,日涨跌幅0.79,收于89.82。

  技术指标显示,汇价的短期日均线系统跌势趋缓且有呈收敛缠绕态势,汇价位于其间偏下及30日均线(90.69)之下,显示短中线向空的概率增大、但不排除在较宽幅震荡中寻求短中线运行方向的可能,短线偏空。汇价若受压于89.10之下则短线向空,下挡支撑位于89.20、88.50,上挡压力位于90.40、91.00;89.10与92.60(中位90.80)分别为汇价短线向空与向多的分界线。

  汇价现概略位于中长线向空的概率增大,中线向空的概率增大;短中线向空的概率增大、不排除在较宽幅震荡中寻求短中线运行方向的可能,短线偏空;周线若受压于89.70之下则周线向空,若受压于92.40之下则周线偏空,上破95.20则周线向多,下挡周线支撑位于87.00,上挡周线压力位于92.00;日线若下破89.10则短线向空,受压于90.80之下则短线偏空,上破92.60则短线向多,有望震荡整理的位置。

  短线波动分析显示,暂认定汇价已经在8月15日日高110.65附近结束震升波动、进入较大级别调整或震跌波动中,且已经进入震跌波动末段的概率依然存在,但汇价已经在12月17日日低87.12附近进入4波反弹或较大级别反弹的概率也依然存在,若有效上破30日均线站稳于其上、不排除短线震荡整理后继续反弹的可能;若有效下破30日均线且下破88.00-89.00一线支撑则下探近期双底87.12附近支撑或再次进入持续震跌的概率增大。市场对汇价在短线支撑附近获得支撑进入短线或波段反弹的可能性保持警惕,对汇价盘升受阻回落再次进入持续震跌的可能性也保持警惕。分时图看,汇价已经自12日日低88.88进入类似横摆扩张三角形态中,或许已经运行至该形态末段中。

  16日,汇价有望震荡整理,强压力91.00,弱压力90.40;强支撑88.50,弱支撑89.20。

  欧元兑美元16日有望震荡整理或震荡盘跌测试支撑

  欧元兑美元15日震荡盘跌,社科院赵燕京认为,汇价16日有望震荡整理或震荡盘跌测试支撑,强压力1.3240,弱压力1.3180;强支撑1.3000,弱支撑1.3060。

  中国社会科学院经济学博士赵燕京1月16日指出,欧元兑美元15日震荡盘跌,汇价日高1.3237,日低1.3027,尾盘在1.3120附近整理;日升跌率-0.60%,日涨跌幅-0.0073,收于1.3119。

  技术指标显示,汇价的短期日均线系统跌势趋缓且有呈收敛态势,汇价位于其下附近及30日均线(1.3654)之下,显示短中线向空的概率增大、但不排除在较宽幅震荡中寻求短中线运行方向的可能,短线向空。汇价若受压于1.3170之下则短线向空,上挡压力位于1.3180、1.3240,下挡支撑位于1.3060、1.3000;1.3170与1.3630(中位1.3400)分别为汇价短线向多与向空的分界线。

  汇价现概略位于中长线向空的概率增大、不排除在宽幅震荡中寻求中长线运行方向的可能;中线向空的概率增大;短中线向空的概率增大、但不排除在较宽幅震荡中寻求短中线运行方向的可能,短线向空;周线若站稳于1.3820之上则周线向多,若站稳于1.3240之上则周线偏多,下破1.2660则周线向空,周线支撑位于1.2650,周线压力位于1.3250;日线若站稳于1.3630之上则短线向多,若站稳于1.3400之上则短线偏多,若下破1.3170则短线向空,有望震荡整理或震荡盘跌测试支撑的位置。

  短线波动分析显示,暂谨慎认定汇价已经在波段高点12月18日日高1.4712结束较大级别的A波反弹、进入较大级别的B波(或强势B波)下跌中;汇价现运行在具有延伸波结构的B波3-5(即可能已经或即将进入具有延伸波结构的类似扩张下降三角形态的B波3-5中的3波震跌末段中,其后或许有小级别4波、震跌5波;或许已经运行在B波3-5的5波震跌末段中,其后段有呈收敛下降三角形态趋势)下跌波动中的概率较大,若下破1.3000支撑则调整目标或暂看向1.2800-1.2900区域。市场对汇价受阻回落、下破短线支撑持续震跌下探支撑的可能性保持警惕,对下探受支撑进入短线震荡或短线反弹且由此进入较大级别反弹的可能性保持警惕。

  16日,汇价有望震荡整理或震荡盘跌测试支撑,强压力1.3240,弱压力1.3180;强支撑1.3000,弱支撑1.3060。

  英镑兑美元16日有望震荡整理

  英镑兑美元15日震荡整理、略升,社科院赵燕京认为,汇价16日有望震荡整理,强压力1.4830,弱压力1.4730;强支撑1.4430,弱支撑1.4530。

  中国社会科学院经济学博士赵燕京1月16日指出,英镑兑美元15日震荡整理、略升,汇价日高1.4682,日低1.4476,尾盘在1.4630附近整理;日升跌率0.20%,日涨跌幅0.0028,收于1.4636。

  技术指标显示,汇价的短期日均线系统有呈收敛集聚缠绕态势,汇价位于其间及30日均线(1.4839)之下,显示短中线向空的概率增大、但不排除在较宽幅震荡中寻求短中线运行方向的可能,短线偏空。汇价若受压于1.4570之下则短线向空,上挡压力位于1.4730、1.4830,下挡支撑位于1.4530、1.4430;1.5090与1.4570(中位1.4830)分别为汇价短线向多与向空的分界线。

  汇价现概略位于中长线向空、中线向空的概率增大;短中线向空的概率增大、但不排除在较宽幅震荡中寻求短中线运行方向的可能,短线偏空;周线若受压于1.4850之下则周线偏空,上破1.5130则周线向多,下破1.4580则周线向空,周线支撑位于1.4400,周线压力位于1.4850;日线若站稳于1.4830之上则短线偏多,上破1.5090则短线向多,下破1.4570则短线向空,有望震荡整理的位置。

  短线波动分析显示,暂谨慎认定汇价再次持续下跌测试双底1.4350附近支撑或继续下破下探支撑的概率依然存在。市场对汇价在短线支撑附近受支撑再次进入短线震荡且由此进入较大级别反弹的可能性保持警惕;对汇价盘升受阻进入下破短线支撑持续缓慢震跌下探支撑的可能性也依然保持警惕。

  16日,汇价有望震荡整理,强压力1.4830,弱压力1.4730;强支撑1.4430,弱支撑1.4530。

  澳元兑美元16日有望震荡整理或震荡盘跌测试支撑

  澳元兑美元15日震荡整理、略升,社科院赵燕京认为,汇价16日有望震荡整理或震荡盘跌测试支撑,强压力0.6750,弱压力0.6690;强支撑0.6510,弱支撑0.6570。

  中国社会科学院经济学博士赵燕京1月16日指出,澳元兑美元15日震荡整理、略升,汇价日高0.6697,日低0.6537,尾盘在0.6630附近整理;日升跌率0.30%,日涨跌幅0.0018,收于0.6627。

  技术指标显示,汇价的短期日均线系统跌势趋缓且有呈收敛态势,汇价位于其下附近及30日均线(0.6832)之下,显示短中线向空的概率增大、但不排除在较宽幅震荡中寻求短中线运行方向的可能,短线向空。汇价若受压于0.6650之下则短线向空,碌抵С盼挥?.6570、0.6510,上挡压力位于0.6690、0.6750。0.6650与0.7160(中位0.6900)分别为汇价短线向空与向多的分界线。

  汇价现概略位于中长线向空的概率增大、但不排除在宽幅震荡中寻求中长线方向的可能;中线向空的概率增大;短中线向空的概率增大、但不排除在较宽幅震荡中寻求短中线运行方向的可能,短线向空;周线若站稳于0.6680之上则周线偏多,上破0.6950则周线向多,下破0.6420则周线向空,下挡周线支撑位于0.6400,上挡周线压力位于0.6700、0.6900;日线若受压于0.6650之下则短线向空,若站稳于0.6900之上则短线偏多,上破0.7160则短线向多,有望震荡整理或震荡盘跌测试支撑的位置。

  短线分时波动显示,暂谨慎认定汇价在0.7266附近结束自0.6006以来的大级别A波反弹、进入较大级别B波下跌的可能性较大,若有效下破30日均线支撑则此概率继续增大。市场对汇价盘升受阻回落、下破短线支撑、再次持续缓慢震跌下探支撑的可能性保持警惕。分时图看,汇价或许已运行至具有下降楔形结构的5波震跌中。

  16日,汇价有望震荡整理或震荡盘跌测试支撑,强压力0.6750,弱压力0.6690;强支撑0.6510,弱支撑0.6570。

  欧元兑日圆16日有望震荡整理

  欧元兑日圆15日下探支撑后反弹、略升,社科院赵燕京认为,汇价16日有望震荡整理,强压力119.60,弱压力118.60;强支撑116.00;弱支撑117.00。

  中国社会科学院经济学博士赵燕京1月16日指出,欧元兑日圆15日下探支撑后反弹、略升,汇价日高118.64,日低116.23,尾盘在117.80附近整理;日升跌率0.34%,日涨跌幅0.40,收于117.86。

  技术指标显示,汇价的短期日均线系统跌势趋缓且有呈收敛态势,汇价位于其间偏及30日均线(123.82)之下,显示短中线向空的概率增大、但不排除在较宽幅震荡中寻求短中线运行方向的可能,短线偏空。汇价若受压于117.50之下则短线向空,下挡支撑位于117.00、116.00,上挡压力位于118.60、119.60。117.50与125.80(中位121.60)分别为汇价短线向空与向多的分界线。

  汇价现概略位于中长线向空的概率增大、但不排除在宽幅震荡中寻求中长线运行方向的可能性;中线向空的概率增大;短中线向空的概率增大、但不排除在较宽幅震荡中寻求短中线运行方向的可能,短线偏空。周线若受压于122.40之下则周线偏空,下破119.10则周线向空,上破125.70则周线向多,下挡周线支撑位于116.00、113.50,上挡周线压力位于122.00、126.00;日线若受压于121.60之下则短线偏空,下破117.50则短线向空,上破125.80则短线向多,有望震荡整理的位置。

  短线波动分析显示,谨慎认定汇价已经在波段高点12月18日日高131.02结束反弹进入较大级别B波(或强势B波调整甚或下破前期波段低点113.60一线持续缓慢震跌)调整的概率存在。市场对汇价受阻下破短线支撑、进入较大级别B波调整(强势B波调整)甚或持续缓慢震跌波动的可能性保持警惕。分时图看,汇价运行在下降楔形结构中。

  16日,汇价有望震荡整理,强压力119.60,弱压力118.60;强支撑116.00;弱支撑117.00。
论坛的一份子,献力由我开始。
回复 点赞

使用道具 举报

willieloke楼主Lv.65 发表于 2009-1-16 22:03 | 查看全部
黄莹1月16日外汇评论:欧元下行动力趋缓
2009年01月16日 13:17

  欧洲央行如市场预期下调利率50基点,同时央行行长特里谢在会后评论中暗示尚未结束降息进程,令欧元遭遇大规模的卖盘打压,测试了1.3000一线。尽管在基本面与技术面双双不利的基础上,欧元后市面临进一步的抛压,但是短线指标下行动力有所缓解,且出现了小幅底背离的迹象,因此在连续的下挫后,欧元可能有修正的需求。

  欧洲早盘,欧盟统计局公布12月消费者物价指数同比升幅跌破欧洲央行目标水平,为2007年8月以来的首次,这增强了欧洲央行下调利率的决心。数据显示,受能源价格疲软影响,欧元区12月份CPI年率上升1.6%,创下2006年10月以来最低水平,为未来进一步的降息铺平了道路,也为随后欧洲央行下调利率50基点增强了信心,在稍后的利率决定上,央行如此前市场的预期,降息50基点,同时在会后评论中,暗示2%并不是利率的下限,该言论增强了市场对未来进一步降息的预期,并表示下次重要会议将在3月召开,在通胀风险已经暂时解除,基本面严重恶化的背景下,投资者认为欧洲央行反应迟缓的做法,沉重打击了后市欧元的走势,令其更加承压。

  技术上看,欧元在昨日测试了1.3000后吸引逢低买盘,由于市场预期下次降息可能在3月,因此2月可能暂缓下调利率的预期给予欧元短暂的支撑,推动其自低点展开反弹.从日图指标上看,尽管位于弱势区域,但是在连续的下破后,并没有出现新的低点,与K线形成了小幅的底背离迹象,暗示短线可能有修正的需求.小时图看,汇价突破了连续压制其冲高的60小时均线,激发了进一步上冲的动能,同时均线系统形成金叉在下方推动K线的反弹,随后有挑战1.3300/30的机会,一旦能够突破,则有进一步测试前阻力平台1.3420/50的机会,但目前的走高仅是修正行为,冲高后仍面临着进一步的抛售机会,欧元的中期走势并不乐观,逢高卖出仍是市场青睐的策略,预计欧元的反弹最多只能到1.36/1.37区域,随后将是中线继续做空的机会。
论坛的一份子,献力由我开始。
回复 点赞

使用道具 举报

willieloke楼主Lv.65 发表于 2009-1-16 22:09 | 查看全部
苑子:1.3420做空欧元/美元
2009年01月16日 14:49

  回顾昨天的欧元,从下午开始,欧元大概从下午17:45分的1.3233跌到晚上23:45分的1.3026左右的价位,尔后出现比较大的回调。今日分析,欧元的阻力位大概在1.3220之间,支撑位大概在1.3111左右。

  操作建议:

  欧元/美元:1.3420做空,止损位放在1.3450,获利位放在1.3180,

  英镑/美元:1.4887做空,止损位放在1.4937,获利位放在1.4710/1.4608,

  美元/日元:91.52做空,止损位放在91.82,获利位放在89.65/89.08;

  美元/瑞朗:1.1148做多,止损位放在1.1043,获利位放在1.1198/1.1240,

  澳元/美元:0.6854做空,止损位放在0.6717,获利位放在0.6731/0.6639。
论坛的一份子,献力由我开始。
回复 点赞

使用道具 举报

willieloke楼主Lv.65 发表于 2009-1-16 22:09 | 查看全部
我爱春天:快春节了 09年中期点位参考展
2009年01月16日 14:49

  年关接近,交易变得不是太重要的了,我想这个是我们每个中国人相当重要的日子,别的就不太重要的了,该团聚的团聚,该开心的开心,放下一年的荣辱不惊,轻松的过过大年是我们心里的祈愿。在此也提前祝大家新春愉快,合家欢乐。

  今日周5行情仍然在大区间里没产生突破,我们需要继续耐心等待,可小量的在区间2头做做既可。今日我们注意可适当在低位多点非美,博个大区间的下位,前几日也提醒过了,但行情比较震荡,建议节日前还是少量而位,轻仓就好,留得青山在,不怕没材烧。

  在此09年春节来临之前,我把对09年几个主要货币的方向和大体的高点低点位为大家简单说说,此为09年中长期行情的参考点,彩俏颐?9年要把握的这些点位。欧元09年高点预计会在1。4400/1。4980/1。5150附近出现,低点会在1。1650/1。1230附近出现,镑美09年高点预计会在1。5700/1。6400/1。7300附近出现,低点会在1。3650/1。2350附近出现,美日预计高点会在103/105附近出现,低点会在82/75附近出现,澳美预计高点0。78/0。85,低点预测0。55/0。5300附近出现。上面参考点位是中期可交易的点位,自己可把握一定的灵活性,我们在09年春节后才正式新的一年的交易理财等,也会关注这些好好来把握09年的行情,现在年前这点时间我们就小量的搞点玩玩就可,记住保护好自己的本金,收住自己08年的赢利,才好去稳定的把握09年的行情。

  09年才刚刚开始,机会还多的是,春节后我们也才正式进入09年的交易工作等,希望大家一样,别在年前再过度的去交易。09年我们是一定要把握上面自己预计分析的中期策略的。

  今日周5大家就观望为主,谨慎点交易,短线而为,快进快出就可,可适当的留意跌下去的话轻多点非美,但注意行情震荡的幅度。
论坛的一份子,献力由我开始。
回复 点赞

使用道具 举报

回复

本版积分规则

关灯 在本版发帖
扫一扫添加微信客服
QQ客服返回顶部
快速回复 返回顶部 返回列表