返回列表 发布新帖

1月19-21日的外汇资讯,汇评与新闻

评论108

willieloke楼主Lv.65 发表于 2008-1-19 17:58 | 查看全部
https://www.y2cn.com
美股下跌,日元上扬
2008年 01月 19日, 07:16 Yan Xu

在周五良好数据和布什讲话支撑下,美元走稳。但是美联储两周后将减息50个基点,美元在面临肯定的降息压力下很难抬头。

今晨公布的美国1月份密西根大学消费者信心指数意外由75.5上升至80.5,远高于预期74.5。该强劲数据带动美元上扬。另外,美国12月份领先指标由-0.4%略提高至-0.2%。

今天美国总统布什发表讲话,提出一项刺激经济的方案,牵涉资金高达1400亿美元,相当于GDP的1%。该计划强调降低商业和个人所得税,而非增加联邦政府开支。布什的方案缓解了市场对美国经济前景的担忧,利好美元。欧元兑美元在其讲话后下滑试探1.46支撑位。但是,美国股市并未受其鼓舞,令投资者无心套息交易,日元和瑞朗得益上扬。美元兑日元在东京盘受亚洲股市反弹依托上扬至107.60后,于纽约盘间回落,一度下滑至106.36。

英国12月份零售销售下降0.4%,远不如预期0.2%和前值0.4%。该疲软数据增加市场对英国经济的担忧,也提升对英国央行减息的预期,令英镑下跌。我们预计英国央行在2月份政策会议上减息25个基点,但是市场开始有部分人士认为减息幅度为50个基点。英镑兑美元由1.97左右跌至低点1.9515。

欧元兑美元阻力始于1.4650,之后是1.47和1.4720,更强阻力见于1.4750和1.48。支撑始于1.46,之后是1.4580和1.4550,更强支撑位于1.4530和1.45。

美元兑日元阻力始于107,之后是107.30和107.50,更强阻力位于108和108.30。支撑始于106.50,之后是106.20和106,更强支撑见于105.80和105.50。

英镑兑美元阻力始1.9570,之后是1.96和1.9650,更强阻力位于1.97和1.9750。支撑始于1.9520,之后是1.95和1.9470,更强支撑见于1.9450和1.9420。
论坛的一份子,献力由我开始。
回复 点赞

使用道具 举报

大棒棒Lv.10 发表于 2008-1-19 19:40 | 查看全部
回复 点赞

使用道具 举报

willieloke楼主Lv.65 发表于 2008-1-20 02:36 | 查看全部
上周每日午间机会推荐的的回顾与评价 - 旷野老姜  (1月19日)

1、星期一、1月14日午间机会推荐:108.40-108.70买USDJPY,107.80止损,看110.00;   

机会推荐拟订后,日内日元主要从108.83到107.36到108.31。日内触及止损位.这是一个质量极差的午间机会推荐。

2、星期二、1月15日午间机会推荐:1.9600-1.9630卖英镑,1.9720止损,看1.9450;

机会推荐拟订后,日内英镑主要从1.9575到1.9741到1.9565。日内刚见到止损位,市场反复,整体看,这是一个质量一般的午间机会推荐。

3、星期三、1月16日午间机会推荐:1.4850-1.4880卖欧元,1.4950止损,看1.4720;  

机会推荐拟订后,日内欧元主要从1.4858到1.4593。这是一个质量极佳的午间机会推荐。

4、星期四、1月17日午间机会推荐:1.4680-1.4710卖欧元,1.4780止损,看1.4550;

机会推荐拟订后,日内欧元主要从1.4680到1.4590 到1.4711到1.4653到1.4714到1.4629。综合看,这是一个质量极佳的午间机会推荐.

5、星期五、1月18日午间机会推荐:1.4680-1.4710卖欧元,1.4780止损,看1.4550;

机会推荐拟订后,日内欧元主要从1.4658到1.4610 到1.4693到1.4603。综合看,这是一个质量极佳的午间机会推荐。

老姜对上周午间机会推荐的评语:上周的汇市局面很复杂,上周前两个交易日的机会推荐不好,但后三个交易日能迅速扭转局面,连续三个“极佳”.基本满意上周的午间机会推荐质量。

为上周午间机会推荐综合打70分。
论坛的一份子,献力由我开始。
回复 点赞

使用道具 举报

willieloke楼主Lv.65 发表于 2008-1-20 02:40 | 查看全部
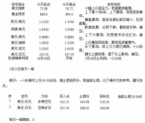
1月21日汇市神奇点 - 茵子  (1月19日)
yz.jpg
论坛的一份子,献力由我开始。
回复 点赞

使用道具 举报

willieloke楼主Lv.65 发表于 2008-1-20 02:45 | 查看全部
1月21日各大币种走势分析预测 - 宋德才  (1月19日)

1月21日欧元/美元预测
欧元/美元周五震荡,收盘于1.4700之下。形态显示见顶震荡下跌,当前整体行情仍可能上升,守住1.4700水准之下意味着调整已经开始,更大的可能性是剧烈震荡,短期支持在1.4580区域,上升受阻于1.4700-50区域,当前形态上1.4600区域形成趋势主要支撑,强势震荡进一步展开,跌破有望向1.4400下跌,整体趋势应还没有见顶,短期走势表明当前不乏剧烈震荡局面,等待利用回调更低的机会买入,整体趋势的关键阻力在1.4965区域附近,下跌后有望再次震荡上行,若突破则指向新的历史高点或在1.5300水平,但现在应该不会走高。策略:等待回调买入。
短期方向:区间震荡
支撑位:1.4580/1.4500
阻力位:1.4700/1.4750
中期目标:1.4965
中期预测:震荡整理至1月底,之后上升至2月上旬。

1月21日英镑/美元预测
英镑/美元周五剧烈震荡后下跌,收盘在1.9600之下,趋势呈震荡形态,突破前期高点后已经见顶,目前仍可能会发生意外行情波动,后市可能进一步震荡,短期支撑在1.9550区域,更强的1.9450,阻力在1.9760和1.9900,中期的目标为1.9600已经到达,长期已经见顶,或看到剧烈震荡,跌势还在持续。策略:等待反弹后逢高卖出。
短期方向:区间震荡。
支撑位:1.9550/1.9450
阻力位:1.9760/1.9840
中期目标:1.9500
中期预测:震荡整理至1月下旬,之后反弹至2月。

1月21日美元/日元预测
美元/日元周五震荡,收盘在107.00附近,美元/日元出现剧烈震荡,周期走势表明后市可能更大幅波动,前期行情的关键阻力122.50突破后上升强劲,走势聚焦124.00阻力没有突破,这意味着长期已经见顶,我们的新中期目标109已经到达,保留中期最终行情测试并挑战105.00或者更低水准的预期,行情返回108.00之上遭遇压力,但前期已在115.00水准前见顶下跌,短期在107.50之下震荡,目前行情可能大幅震荡,关键阻力改在108.00区域,短期阻力在107.30区域,有效跌破109后意味着目标在105.00或者更低水准103,目前可能维持震荡,短期支持在106.00,总体行情仍有望震荡下跌。策略:反弹逢高卖出。
短期方向:震荡后下跌。
支撑位:106.00/105.50
阻力位:107.30/108.00
中期目标:105.00
中期预测:震荡至1月下旬或更长。

1月21日澳元/美元预测
澳元/美元周五区间震荡,收盘于0.8800附近,整体态势见顶形态,未来几天有望继续展开。关键阻力在0.9000区域,行情到达区间0.8600-0.8800之上,而只有突破0.9000则重新进入新高位震荡形态。支撑在0.8750水位,之后是0.8700,前期整体震荡区间在0.8600-0.9000区域,突破意味着继续升至0.9400,0.8900越过站稳意味着将展开新的上升,目标在0.9300-9500,那里是长期的关键阻力。策略: 逢低冒险买入。
短期方向:区间震荡
支撑位:0.8750/0.8700
阻力位:0.8900/0.9000
中期目标:0.9100
中期预测:震荡可能持续至1月底,之后反弹至2月初。

1月21日美元/加元预测
美元/加元周五区间震荡,收盘位于1.0200之上,中期趋势展开上升,但震荡还在持续,即便行情返回1.0000水准之下,仍可能进一步向1.0300区域上升,长期至少应该守在1.0300之上才会再次展开上升,57年低点被跌破,到达新的60年低点附近,下方重要支撑是0.9000,预期长期整体下跌可能已经在那之上结束,但未来震荡上升机会仍然较大,短期支撑在1.0080,阻力在1.0300,突破0.9700已经确认反转的信号,关键支持可能在0.9700-50区域,0.9400-0.9500是50-60年低点形成强支撑,关键阻力在1.0250区域突破后行情中期升势重新展开,目标在1.0300,预期整体已经长期见底。策略:等待下跌后逢低买入。
短期方向:区间震荡
支撑位:1.0150/1.0080
阻力位:1.0300/1.0350
中期目标:1.0300
中期预测:震荡后,上升1月底。
论坛的一份子,献力由我开始。
回复 点赞

使用道具 举报

willieloke楼主Lv.65 发表于 2008-1-20 02:49 | 查看全部
欧元2008年展望 - 老赔钱  (1月19日)

一技术上需要调整
欧元从05年的1.1638到07年的1.4966历时2年,上涨了3328点.在这轮趋势中或盘或涨都缺乏象样的回调.指标上出现严重的超买和背离,均线系统的迟滞性比较突出,支撑性逐渐减弱。

二.突破后需要回探
1.3667是04年的高点,也是一轮趋势的拐点.07年欧元成功的突破1.3667之后,至今没有进行充分的回探或回吐,理论上应该进行回探(突破的三大要素:突破在外 保持在外 回吐充分)。

三.形态上已经反转
除指标超买并顶背离和均线的支撑减弱迟滞增强以及5日均线下穿10日和20日均线外,在周图和日图的K线形态上都出现了顶部的反转形态--双头.结合日图的5穿10和20,欧元的反转已经形成并成立。

四.趋势拐点的预测
黄金分割周图显示: 一是04年的高点1.3667是手选目标;二是黄金分割38.2%重叠于04年的历史高点;三是60周均线交汇于此,三者分别在1.3667和1.3709以及1.3745为汇价提供支撑。

综上所述:
08年欧元有望震荡下行,触底反探.目标:1.3700附近

操作建议:
逢高做空 长线持仓

欧元黄金分割周K线图
lpq.jpg
论坛的一份子,献力由我开始。
回复 点赞

使用道具 举报

juejueLv.2 发表于 2008-1-20 15:45 | 查看全部
回复 点赞

使用道具 举报

jixmanLv.8 发表于 2008-1-20 20:14 | 查看全部
偶是狗男,寻找狗女!!!
回复 点赞

使用道具 举报

第三只眼Lv.2 发表于 2008-1-20 21:09 | 查看全部
回复 点赞

使用道具 举报

享受生活Lv.2 发表于 2008-1-20 21:15 | 查看全部
谢谢楼主
回复 点赞

使用道具 举报

回复

本版积分规则

关灯 在本版发帖
扫一扫添加微信客服
QQ客服返回顶部
快速回复 返回顶部 返回列表