返回列表 发布新帖

9月7日的外汇资讯,汇评与新闻

评论246

willieloke楼主Lv.65 发表于 2006-9-7 19:57 | 查看全部
https://www.y2cn.com
英国首相布莱尔将于格林威治时间13:00至14:00间就未来辞职发表声明
外汇新闻 发表于 2006-9-7 19:44:14  
回复(0) | 编辑 | 放大 | 恢复
   
英国高级内阁官员称,受工党内部强大压力迫使,英国首相布莱尔可能于7日晚些时候就2007年辞职进行公开声明。


综合外电9月7日报道,英国高级内阁官员称,受工党内部强大压力迫使,英国首相布莱尔(Tony Blair)可能于7日晚些时候就2007年辞职进行公开声明。


布莱尔官方发言人称,布莱尔将于格林威治时间13:00至14:00走访伦敦一家学校期间发表上述声明。


该发言人称,从7日晚上开始将不会有人比前天早上更信心十足的谈论布莱尔辞职的确切日期。


他称,布莱尔非常了解公众对本周发生事件的想法。如果他确实发表某些声明,将有部分和此有关。


关于布莱尔离职确切日期的推测非常之多。


7日早些时候,一些媒体报道,布莱尔可能于07年5月发起首相选举,并在一两个月后辞职。
回复 点赞

使用道具 举报

willieloke楼主Lv.65 发表于 2006-9-7 19:58 | 查看全部
预计美股7日将低开
外汇新闻 发表于 2006-9-7 19:54:32  
回复(0) | 编辑 | 放大 | 恢复
   
受投资者对经济前景的担忧拖累,美股7日预计将低开,延续前日跌势。


综合外电9月7日报道,股指期货走势预示美股7日将继续下跌。经济放缓之时出现通胀压力的担忧挥之不去。


美东时间7:21,道琼斯期指下跌30点,标普500期指下跌4.2点,纳斯达克期指下跌3.8点。


美近周失业救济金申请人数及7月批发库存是7日相对为数不多的经济数据。                              


汇市方面,美元兑欧元上涨,兑日圆下跌。


纽约原油期货电子盘上涨37美分至67.87美元,稍后将公布周度能源库存数据。


公司消息方面,掌上型计算机制造商Palm Inc.继发布季度销售预警之后,股价料将下跌。


营建商KB Home可能走跌,因下调财年盈利指导方针。


另一只营建类股Hovnanian Enterprises尽管公布利润减少34%,但降幅低于预期,Hovnanian同时维持全年盈利预期。  


阿尔卡特(Alcatel)股东预计将于7日晚些时候通过与朗讯科技(Lucent Technologies)的合并计划。
回复 点赞

使用道具 举报

willieloke楼主Lv.65 发表于 2006-9-7 19:58 | 查看全部
英国公平交易办公室调查银行活期帐户收费问题
外汇新闻 发表于 2006-9-7 19:56:15  
回复(0) | 编辑 | 放大 | 恢复
   
英国公平交易办公室表示,继信用卡违约金问题调查之后,要对银行活期帐户收费问题展开调查。


综合外电9月7日报道,英国公平交易办公室(Office of Fair Trading,OFT)表示,要对银行对活期帐户持有者所征收的费用问题展开调查。


此前OFT对信用卡违约金问题也开展了调查,使信用卡发行方降低了几乎一半的费用。


OFT首席执行官芬里顿(John Fingleton)表示,通过创新的方法了解问题,OFT已为金融服务部门其中一个领域带来了显著变化。目前要继续延展这项工作对帐户违约收费问题作出调查。
回复 点赞

使用道具 举报

willieloke楼主Lv.65 发表于 2006-9-7 19:59 | 查看全部
欧洲汇市7日午盘美元汇率大多走高但兑日圆走低
外汇新闻 发表于 2006-9-7 19:58:40  
回复(0) | 编辑 | 放大 | 恢复
   
欧洲汇市7日午盘美元汇率大多走高,仍预计Fed维持利率不变,但兑日圆走低。  


综合外电9月7日报道,欧洲汇市7日午盘,美元大多走高,但兑日圆走低。有报道称人民币问题将列入七大工业国(G7)会议议程,日圆因此得到提振。


虽然美国6日发布的经济数据未给美元汇率提供清晰的指引,但美元仍然上涨。


增幅高于预期的单位劳动成本和略微令人失望的褐皮书(Beige Book)向市场传递了不同信息,未能改变有关美国联邦储备委员会(Federal Reserve,简称Fed)将维持当前利率不变的预期。


第二季度美国单位劳动成本增长4.9%,远高于此前预期的4.1%的增幅。而第一季度单位劳动成本增幅由2.5%的初值向上修正至9%。这引发了人们对薪资引起的通货膨胀的新担忧。


不过,该数据很快被投资者一反常态地忽略了。市场注意力转向黄皮书,该报告显示12个Fed辖区中有5个经济增长减缓。


东方汇理银行(Calyon Corporate and Investment Bank)驻纽约的高级美国经济学家Michael Carey称,褐皮书所描述的经济状况支持了Fed今年不太可能进一步加息的观点。


然而,美元大体上仍受到支撑,因市场在日本央行(Bank of Japan)8日的新闻发布会前,对采取大规模的行动持谨慎态度。虽然预计日本央行本周不会加息,但央行行长福井俊彦(Toshihiko Fukui)或会暗示年底前仍可能加息。


不过,日圆7日的表现更多受到德国财政部副部长Thomas Mirow讲话的影响。他表示,人民币、全球失衡和日圆疲软问题肯定会列入9月15日开始的G7财长会议议程。这意味着中国可能在加快人民币升值问题上面临更大压力,而人民币升值通常被视为日圆的支撑因素。


电子交易系统显示,格林威治时间09:20,美元从纽约汇市6日尾盘的116.62日圆回落至116.05日圆。


在德国工业生产数据公布前,欧元从纽约汇市6日尾盘的1.2811美元微跌至1.2782美元。预计德国7月份工业产值增长0.5%,而6月份为下降0.4%。


不过,外汇市场专业人士认为,即使工业产值增长强于预期也未必能给欧元带来支持,原因是欧元汇率已体现欧洲央行(European Central Bank)下个月再次加息这一因素。


美元升至1.2369瑞士法郎,6日尾盘为1.2345瑞士法郎,英镑跌至1.8820美元,6日尾盘为1.8844美元。


(截至发稿,德国7月份工业产值数据已经公布,实际数据较6月份增长1.2%,高于预期。)
回复 点赞

使用道具 举报

willieloke楼主Lv.65 发表于 2006-9-7 20:01 | 查看全部
外汇评论 - 毛文勇   

综述:
周三晚美国先公布了较强的第二季单位劳工成本,助长了有关FED可能被迫再度升息的看法,使美元指数从85上升到了85.34。但其后褐皮书显示,FED 12个地区中有五个报告称经济增长放缓,并称能源成本的普遍上涨看来尚未推动通膨,这推动美元指数下滑到85附近,形成可上可下的态势,但总体依然维持在84.40-85.60之间区间波动。

日本政府周四公布的7月领先指标初值降至40.0,低于6月修正值58.3。 这是领先指标10个月来首次低于50,低于50代表未来几个月景气衰退,高于50则代表景气扩张。加上前期疲弱的CPI,依然显示日本处于恢复期。周四日本政府开始央行会议。

欧元兑美元
分析:欧元兑美元周三晚下探至1.2769,其后再次回到1.2820之上,继续呈现震荡态势,没有明显的方向。等待更多的消息出台。欧洲将公布工业数据及央行月度报告,而英国方面将宣布利率决定。
支撑:1.2811,1.2780,1.2750
阻力:1.2860,1.2883,1.2920
短期策略(小时线):维持整理
中期策略(天线):略看多
长期策略(周线):看多

日元兑美元
分析:疲弱的数据使日元兑美元再受打击,周三晚已达到目标位116.80,短线有回试116.30的预期,但周三未能收在115.80以下,因此倾向目前依然较为疲弱,会继续朝117.50方向前进。
支撑:116.80,117.50
阻力:116.20,115.50
短期策略(小时线):维持整理
中期策略(天线):略看多
长期策略(周线):看多

澳元:
澳元兑美元如期继续下探,周三晚低见0.7648。周四在较好的就业数据影响下,曾短暂上冲至0.7683,但并未改变短期澳元兑美元的弱势,倾向继续等待最佳买点0.7560。
支撑:0.7637,0.7580
压力:0.7680,0.7720


个人观点,仅供参考(中间提到的价位均为国际盘中间价,操作时应加上银行点数)
回复 点赞

使用道具 举报

willieloke楼主Lv.65 发表于 2006-9-7 20:01 | 查看全部
欧元受制于三角形 面临变局 - 马国利  

昨天欧元区公布7月零售业采购经理人指数从53.8季调后降至52.3,为5个月以来最低水平,仍高于临界值50,显示零售业扩张速度放缓,油价高企和逐渐提高的利率水平成主要原因。欧洲央行理事利卡宁发表讲话称,欧元区物价稳定面临上行风险,韦伯表示,如果价格风险加大欧洲央行需采取进一步行动。另外,欧盟上调了06年欧元区经济增长率由2.1%至2.5%,且通胀率也将从此前的2.2%上调至2.3%;欧元区加息前景光明。但欧元对此未予理会,汇价延续技术跌势。至纽约时段,美国商务部公布的第二季度单位劳动成本增长4.9%,初步数据为增长4.2%,经济学家们此前预期为增长4.1%。另外,第一季度劳动成本增长9%,高于初步数据的2.5%,显示美国经济仍未摆脱通货膨胀压力,欧元/美元继续下跌。之后美联储发布的褐皮书报告显示,在7月中旬到8月28日一段时间内,美国经济活动整体来看继续增长,但在美联储所辖的12个地区中有7个地区称,自7月26日发布上次报告以来其经济增长步伐变化不大,但另五个地区联储均报告称经济增长率下降。褐皮书报告对美元造成压力,欧元随后回升。

技术方面,欧元/美元汇率明显受制于三角形,昨天的低点正是触及下边轨后回升的。目前的汇价呈中性,无方向指引,随着临近三角形顶端,汇价或将选择突破。建议观望。

英镑遭受政治压力而下跌
由于英国首相布莱尔遭受逼宫,很可能提前离任,市场以此为借口抛售英镑,虽然英国国家统计局周三公布的数据较好,但市场给予忽略;其中,7月工业生产月率成长0.2%,年率下滑0.4%,均优于前值。7月份制造业产出月率成长0.2%,符合市场预期,年率成长1.0%,较前值0.9%好。昨天的数据表明,近期英镑走势更多的依赖技术面。
技术方面,1.9100阻力屡创不过,短期头部形成,调整压力加大,38.2%回调位1.8736是第一目标,由于周图已经出现顶背离,下跌目标应不止于此。仍可以等待反弹卖出。

实际需求助推加元
加拿大央行周三公布,将利率维持在4.25%的水平,与市场预期一致。随后的政策声明基调比较中性,因为此前市场人士预计该政策声明的基调应偏温和;加元兑美元受到激励走高。不过数据方面显然不是主要原因,近期实际需求强劲才是加元走高的根本。
技术方面,美元/加元再次探底1.1050一线,由于经济面不佳,加元再度继续上升难度较大。建议在市价买进,目标看1.1130。
回复 点赞

使用道具 举报

willieloke楼主Lv.65 发表于 2006-9-7 20:02 | 查看全部
9月7日名家点评 - Alan   

综述:
美指没能突破85.35/40的强阻力回落, 依然在区间波动中, ADX继续朝着极低的方向运行, 指标再度缠绕不清, 但周图依然显示上升的机会偏大. 4小时图依然处于对称三角形中, 离选择突破的方向时间上已经迫在眉睫了, 估计在12小时内有向上突破的机会. 上档阻力在85.35/40, 下档在84.75/80, 短中线的策略是突破85.40可顺势向上操作, 跌破84.70则需留意在84.40附近的最终支撑. 小时图即时走势有向上发展成小5浪上升的迹象, 期待今天有向上突破的机会.
整体形态上目前汇价依然处在大的上升通道中, 守住84.70和84.40两个关键支撑后市依然偏向筑底上升形态.

今日数据:
纽约am月份 数据
北京pm
6:00    7    德国工业产出, 预期1.0, 前值-0.4
7:00    9    英国利率, 预期4.75%, 前值4.75%
8:30    09/02 美国初次申请失业救济金人数, 预期31.5万, 前值31.6万
10:00   8     加拿大IVEY采购经理人指数, 预期57, 前值60.1
美国批发货存, 预期0.7, 前值0.8; 批发销售, 预期0/9, 前值1.4

欧元/美元
日图的上升连续多次受阻于中长线的下降趋势线, 日图指标再次向下翻转的迹象较为明显, 短线面临即时的下跌压力. 4小时图走势较为中性, 时间上已过了形成右肩的最佳时机, 如果向上突破2870/90之间的强阻力, 那么后市直线上升测试2940和2980的机会大增, 但整体形态目前依然处于顶部构筑过程中,上档必须向上突破2940前高才能减低整体筑顶下跌的风险. 小时图即时走势较为中性, 鉴于自2725低位开始的上升存在基本的5浪结构, 目前倾向于在发展新的下跌浪途中.
操作建议:
卖盘2855轻仓卖出, 2895止损, 目标2780/2750; 2975附近卖出, 3010止损, 目标2920/2830/2780/2730。
买盘2730轻仓买入, 2710和2695附近分批加仓买入, 2680止损, 目标2770/2800/2850.
支持: 2770, 2745/50, 2720, 2685/90, 2645/55, 2630, 2600, 2555/60, 2510/15
阻力: 2830, 2855, 2865/80, 2910/15, 2940, 2965/80, 3000, 3070

英镑/美元
日图连续形成3个类十字星K线和受压于布林带上轨后连续大幅下跌, 昨天在前低和布林带下轨之上获得承接弱势反弹, 尾盘收回部分跌幅, 但指标已经全面转跌. 小时图继续其完美的技术走势, 昨天走出一个完整的下降旗型形态, 即时的反弹在下降阻力线受阻回落, 短线期待再次测试8870附近的阻力形成顶部后继续下跌的机会, 可候高位逢高卖出.
操作建议
卖盘8870附近轻仓冒险卖出, 8890止损, 8910和8935附近分批卖出, 8975止损, 目标8880/8820/8790/8710。
买盘8710/15附近买入, 8670止损, 目标8770/8850/8910。
支持: 8795, 8770/75, 8725/30, 8670/90, 8620
阻力: 8870/75, 8910, 8935, 8955, 8995/05, 9025/30, 9070/90

美元/瑞士法郎
操作建议:
买盘2275附近买入, 2245止损, 目标2320/2360/2420。
卖盘2410/20附近卖出, 2455止损, 目标2270/2220。
支持: 2325/30, 2300/05, 2260/75, 2225, 2180/90, 2130, 2100, 2035, 2015
阻力: 2365, 2380/90, 2410/25, 2445, 2490, 2545/55, 2590/00, 2640/50

美元/日元
周图大结构上依然处于第三大上升浪的初步阶段. 周一美国假期, 日元在清淡的市场中由于强劲的企业资本支出数据的公布而暴涨, 日元在直盘和各交叉盘中均走出初步见顶的走势. 就目前而言日元的强势基本上是建立在清算空头的推动力上, 近来日元在IMM的空头连续创出历史新高并一直维持在高位, 短线借数据的公布结算部分头寸是意料中事, 若言日元见底恢复中长线上升则显得过于草率了, 即便是底部已过, 但筑底的过程仍然是一个反覆波动的过程.
日图自临时上升通道下轨反弹, K线承接低位十字星昨天走高测试了原上升通道下轨所成的反向压制线的阻力116.85. 4小时图在115.55/75附近形成新的临时上升通道, 即时的上升波浪结构并不完整, 指标存在继续上升之势, 期待短线回落后买入的机会. 下档在115.15/20存在波浪形态结构的重要支撑; 整体结构上目前存在结束了调整4浪开始第五浪上升的迹象. 密切关注在116.80/00附近的强阻力, 如上破, 浪5的上升目标依然是117.80/90, 中线目标依然指向119/121, 年内目标125/130仍然不变.
操作建议:
买盘116.35附近轻仓买入, 116.20附近加仓买入, 116.00止损,  115.80附近买入, 115.50止损, 目标116.70/90/117.40/80。
卖盘117.70附近卖出, 117.85加仓卖出, 118.00止损, 目标117.05/116.60/115.80.
支持: 116.45/55, 116.35, 116.15/20, 115.80, 115.55, 115.15/30, 114.50/60, 114.10
阻力: 116.80/00, 117.50, 117.70, 117.90, 118.20, 118.90

澳元美元
日图再次上试7720高位失败回落, 7700之上卖盘依然强劲, 上档受压于布林带上轨后形成高位十字星, 振荡指标死叉, 昨天大幅回落后基本确认了临时顶部形态, 后市倾向于进一步的下跌. 小时图形成小双顶形态回落, 但在关键支撑7650附近暂时获得承接, 原上升通道已被下破, 存在形成初步的连续下跌形态的迹象, 短线密切留意7650附近的关键支撑, 有效跌破后市倾向于确认中线顶部下跌, 目标指向7560. 整体形态依然处在顶部箱体宽幅振荡中, 目前仍需留意7700之上的卖盘, 在有效创出新高前依然倾向中线向下突破的观点.
操作建议
买盘7615附近买入, 7590止损, 目标7650/7695/7710。
卖盘7700附近卖出, 7715加仓卖出, 7725/30止损, 跌破7650顺势轻仓卖出, 目标7660/7615/7560。
支持: 7650, 7635, 7600/15, 7540/50, 7515, 7500
阻力: 7685, 7715/20, 7750, 7780/95, 7810, 7840

美元加元
日图无法跨越1130/40附近的关键阻力, 昨天大幅翻转向下成吞噬形态, 指标再度回落, 4小时图下降通道维持良好, 小时图的快速下跌暂时获得承接, 存在轻微的技术背离, 短线有望先行回升, 因此短中线有在底部宽幅振荡的可能. 下档在前低1028处获得支撑回升, 短线仍然有小时图箱体底部的可能, 唯有收盘跌破1030才能确认新的连续下跌形态的成立.
操作建议:
买盘1035/40买入, 1015止损, 目标1070/1130/1170。
卖盘1175卖出, 1210止损, 目标1140/1080/1050.
支持: 1030/40, 0975, 0950, 0925
阻力: 1100, 1135/40, 1170/80, 1190/00, 1215/20, 1260/75
回复 点赞

使用道具 举报

willieloke楼主Lv.65 发表于 2006-9-7 20:02 | 查看全部
周汇市分析 - Dolan  

月份结束了, 需为更大幅度的市场波动准备好.

日元交叉盘已准备好向下突破.

日元的强势可能是本月的主题.

上周美元收于一周低位84.90,而前一周收盘在85.40,最终依然以区间波动状态结束了8月份的交易。周五的非农数据显示新增就业人口12.8万,略高于预期,但与3个月及6个月的平均数吻合。这证明自第一季度末以来劳动力市场本质上平稳下滑,每月平均就业人数由16.5万下降到目前的12.8万。其含义就是在求职越来越难及害怕失去工作的背景下,工人不得不缩减开支,从而造成美国的整体经济将进一步减速。上周美联储取用的反映通胀水平的核心个人消费支出物价指数月率仅上升0.1%,低于预期值0.2%,说明通胀压力继续有所缓解。此外,ISM制造业支付价格指数也由76.0跌至73.0。很明显,通胀压力缓解很大一部分原因在于8月油价急剧下降。伴随未来两个月季节性需求减少及原油存货依然远高于季节平均水平,未来能源价格可能会进一步下跌。这与美联储认为经济减速将缓解通胀压力的观点非常吻合,利于美联储继续维利率不变到年末。
经济减速的程度是目前市场担心的根本问题。作为链条中最薄弱的一环房市问题已经浮出水面。大型企业也有越来越多面临困难的迹象,集中表现在:福特公司大幅裁员两万,并减产20%。由于预期销量降低,克莱斯勒公司及通用公司同样也缩小了生产规模。本周英特尔可能宣布为减少开支而裁员一万以上。到目前为止,经济学家一直表示缺乏失业率上升的迹象使得美国经济衰退的可能性很小。有趣的是未来几周私人企业可能会让我们改变这一看法,使得我们需要重新计算美国经济衰退的可能性,或至少经济下滑的速度比现在估计的还要厉害. 美联储利率期货市场已经完全排除了在今年以内进一步加息的可能,并开始把联邦公开市场委员会在1月30/31日会议上减息计算在内, 目前的价位暗示那样的可能性大概在25%左右。美国经济及美元走势的负面因素依然在构筑中,预计价格将很快跟随这样的走势。

欧洲央行行长特里谢暗示将在10月5日的会议上提升利率?%到3.25%,与市场预期一致。特里谢甚至强调目前货币政策是合适的,这预示10月加息以后还有进一步升息的可能。此外,他也说目前经济表现超出众多预测,这也预示未来加息的可能。欧元区经济增长面临的主要问题是美国经济减速对欧洲经济增长走势将带来什么. 就目前而言,自第二季度起美国经济减速对欧洲经济增长的影响看来并不大,但世界第一经济大体增长的减速已使得市场情绪受到了打击。预计只有到了10月或之后这一影响才能显现出来,但随着时间的发展投资者会将这一因素考虑在内从而可能打压欧元。
从这点来说, 上周法国财长Breton宣称欧元“已经完全达到了其价值”,并指出欧元区官员可能担忧目前欧元的强势。Breton的发言基本上指向到达历史高位150.70的欧元/日元, 但EUR/USD也在到达区间高位1.2885后反转下跌。尽管Breton率先对欧元的强势发难,但欧元区其他财长对EUR强势的有多大的关注并不明朗。然而, 近期欧元/日元的的上升对欧洲商品出口亚洲造成了麻烦,并有可能触发一些微妙因素去迫使欧元/日元回落。这个观点得到来自日本财政大臣谷垣祯一的支持. 他暗示日本财务省正在密切留意欧元/日元的价格,并告诉交易员要开始清算交叉盘的多头头寸。
实际上,夏季日元的携带式交易越来越可能在不远的将来瓦解。携带式交易成功与否主要在于货币对整体波动幅度的低下, 这是今年夏季特别是8月份的特征。进入九月后预期波动将变得激烈,携带式交易的泡沫可能会开始破裂。技术面上,上周四欧元/日元日图K线收出“纺锤顶”(近似十字),随后周五出现一个高位稍低的“晚阳之星”。双十字加上形成次高点警告了交易者上升停滞,后市有望剧烈反转向下。英镑/日元及瑞士法律/日元在上周五日图K线均收出上吊线并形成次高点,这也是一个日元交叉盘即将强烈反转的信号。本周亚洲开盘如见JPY交叉盘大幅下跌并不需感到意外。
另外可能对日元有利的因素是在月中到月底的G7/亚太经合组织会议. 这次会议是在人民币夏季逐步走强而日元显现弱势的背景下召开的, 这意味着日本让日元升值的压力将逐步增大. 另外, 美国财长Paulson将计划在新加坡举行的G7/世界银行/国际货币基金组织会议前访问中国, 这将引发市场对他会和中国达成让人民币更快升值的协议进行投机.

在刚过去一周的大量数据后, 本月第一周全周的数据都不多, 周一的劳工节将可能使纽约时段的交易非常清淡. 周三有每周房贷申请, 第二季度生产率终值和单位劳动成本终值, 非制造业ISM和美联储褐皮书, 这将确认美联储联邦公开市场委员会在9月20日维持利率不变. 周四有每周初次申请失业救济金人数和7月份批发货存, 此外美联储Yellen(鸽派)将就经济前景演讲. 周五只有消费者信贷.

欧元区数据以周一7月份欧元区生产者物价指数开始, 预期月率上升0.5%, 这将支持欧央行升息的预期. 欧元区7月份零售销售将于周二公布, 然后是欧元区8月份服务业采购经理人指数. 德国7月份工厂订单于周三公布, 预期月率上升1.0%, 抵偿了6月份0.5%的下跌. 周四有德国7月份工业产出, 周五有德国7月份贸易收支.

日本本周东京时间周一早上有第二季度资本支出数据, 预期将明显增长. 然后到周四早上开始日银为期两天的货币委员会会议. 周四数据有官方储备资产, 7月份领先经济指标初值和8月机器工具订单初值. 周五有8月货币供应和8月经济观察调查报告. 日银主席福井将在利率决议(预期利率不变)公布后召开新闻发布会, 他可能会利用这个机会暗示十月份的会议升息.
除日本外, 澳大利亚央行将举行会议并在周三当地时间早上(北京时间凌晨)公布利率决议, 预期不变, 但存在轻微的升息的风险. 周三加拿大预期维持利率不变. 周四英央行预期利率不变.

美元上周在夏季波动范围的中间位收盘, 再次试图上试85.50自7月底开始的下降趋势阻力线失败. 维持在此阻力线下美指倾向于继续下跌. 跌破84.70/75将可能下试84.35/45区间底部, 如日图收破此位将突破趋势线和可能构筑中的看跌旗型支撑线, 预示着后市将至少跌向83.60/70的五月份低点
回复 点赞

使用道具 举报

willieloke楼主Lv.65 发表于 2006-9-7 20:03 | 查看全部
何志成:开始建加元空仓 欧—日待做双头时抛出

  今天乃至本周,日圆将再度成为热点。现在,由于息差交易者的努力,欧元兑日圆升至重要阻力位149.7左右,而美元兑日圆也反弹了100点。对日圆未来的趋势怎么看?

  首先,我们应该坚信日圆前期跌过了头,特别是对欧洲货币,151一线就是顶部;另外,我们也不能对全世界息差交易者的韧性掉以轻心,它们只要有一点点机会必定卷土重来——特别是短线。因此,日圆走强将是有反复的,波段式的。

  今天,日本央行将再度召开为期两天的例行货币政策会议。尽管此次会议肯定会维持利率不变,而会议讨论的内容可能却是继续紧缩货币,而不顾什么通货膨胀是否升温。按计划,福井将于北京时间周五(8日)14时30分左右召开简短的新闻发布会,就货币政策发表讲话并回答提问;现在对福井俊彦在周五会后的表态,大多市场人士还在猜测,有不少人认为他会发出进一步加息的强烈暗示。我们注意的重点是:福井是否会在记者会上对近期日本资本指出大幅度上升作出表态,如果倾向资本开支有过热苗头,加息不可避免。

  而到周末,G7会议将再度讨论亚洲货币的疲软问题,欧洲财长也将聚会,讨论欧元是否太强的问题,这将给盘桓在欧元兑日圆上的息差交易者以沉重打击。

  由于还有至少一天,对息差交易者来说,时间难得,因此今天,起码是欧洲时间结束前,日圆会受压——可能突破重要阻力位149.75。当然,这是个假突破,我们可以在突破回落再冲高时乘机建仓,做空这个货币对!

  欧元以及欧系货币昨天继续在我指出的区间小幅度震荡,除了英镑因为布莱尔可能提前下台而被炒做,下跌稍微大点外,整体趋势仍然是震荡,攻守双方力量平衡。大家可以参考我昨天的汇评和交易提示,在上下沿两端继续高抛低吸。

  今天我着重强调的是:空加元的机会到了,11050左右大胆空,长期持有。我在昨天的汇评中强调油价有大幅度下跌的可能,果然昨天跌了不少。但是,加元却在晚上加拿大宣布不加息后获得大幅度地反弹。是不是我错了?没有!由于前期做多加元的主力没有机会出局,而加元的交易量又非常之少,所以只能采取不断拉高,悄悄出货的方式。当然,为了配合出货,他们还要极力为加元唱“赞歌”,鼓吹加元还拿涨多少——就象前期市场许多人鼓吹原油能涨到100元那样。

  而我要告诉大家的是,石油涨不到那去了——除非伊朗开战,加元也涨不到那去了,除非石油涨到80以上。而美国石油巨头雪佛龙公司在5日宣布,该公司在墨西哥湾的勘探深井发现了一个储量可能高达150亿桶的巨型油田,将美国的石油储量一下子提高了50%。这很可能是美国石油工业自40年前发现阿拉斯加北斯洛普油田以来最大的勘探成果。墨西哥湾是美国重要能源基地,原油产量目前约占美国全国总产量的25%。由于该地区地理构造适合蕴藏原油,包括埃克森-美孚公司、英国石油公司等多家国际石油巨头都在这里寻找新油田。此次发现的新油田储量较大,这不但将有助于国际油价的下调,同时,由于油田在美国的控制圈之内,这将使美国对石油领域的影响力更大。长期来看,这对加元乃至欧元都不是利好。

  我的建议是,今天的重点是开始建加元和欧—日空仓,具体时间和点位应该是:等待欧元兑日圆冲击149.75,冲高回落时进入;而加元今天应该有继续向11050之上运动的机会,请不要错过!欧元和英镑今天上午都会反弹,我们在欧元到达12840后就可以开始空,英镑参考欧元,下跌出现既可操作。当然,这都是短线,主要机会在日圆,关键看欧元兑日圆是否出现反弹失败——突破149.75后立刻回撤!
回复 点赞

使用道具 举报

willieloke楼主Lv.65 发表于 2006-9-7 20:04 | 查看全部
许强论市:建议维持买美元卖日圆策略
  
总评
美联储 6 日发布的褐皮书报告称,美国经济活动在 7 月中旬到 8 月 28 日一段时间内继续增长,但有五个地区经济增速放缓,因消费支出增长缓慢,同时全美范围居民住房价格出现回落。能源及某些商品价格普遍上涨的情况自上次报告以来一直在持续,尽管大体来看似乎并未波及到消费成品。褐皮书还再次证实了住房业的不景气,报告显示住房市场中房地产及建筑等行业均出现疲软。 Fed 表示,事实上所有的辖区均报告住房销售及建筑活动放缓,同时大部分辖区称,未售出空置住房大幅增加。 住房市场的放缓可能会支持 Fed 的观点,即经济放缓有助于抑制价格压力。
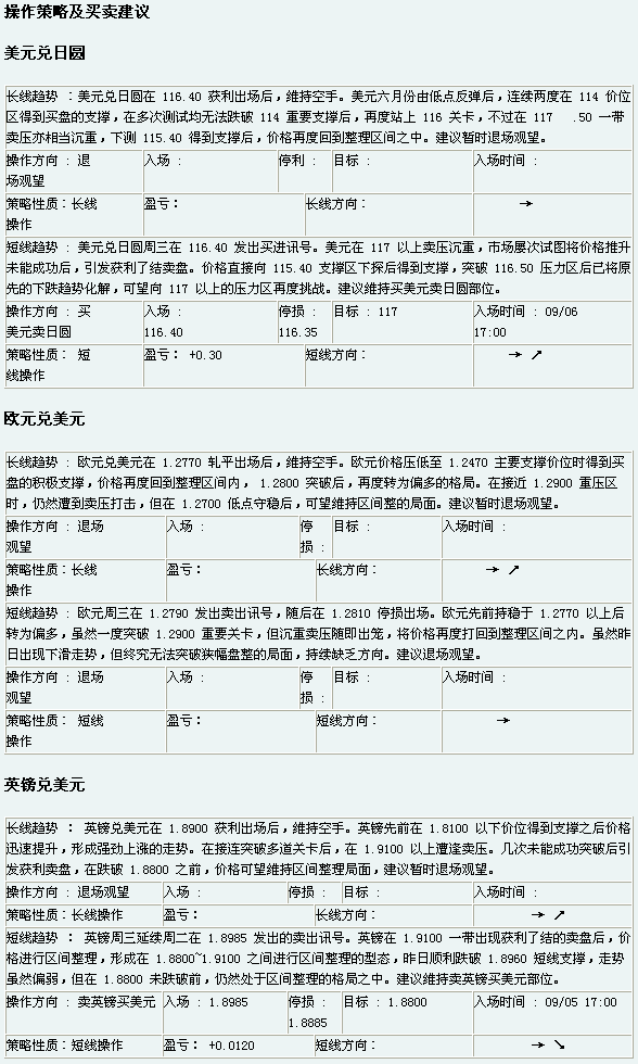
虽然市场预期联准会在本月 21 日的 FOMC 会议中不会作成再度升息决议的气氛未变,但是美元昨日却出现走强的趋势,不论兑日圆、欧元、或英镑,美元都呈现强势,除了欧元仍然维持在狭幅整理的格局之外,英镑已经来到接近多头最后防线的 1.8800 一带,而美元兑日圆成功站回 116.50 以上,也将连续三日以来的日圆升值走势划上句点。本周开盘以来的重头戏一直在日圆所带动的亚洲货币升值走势上面,美元整体而言并没有太大的变动,但在连续炒作了几天 G7 会议可能要求亚洲货币升值的题材后,市场亦无法迅速将美元兑日圆掼压到 115.40 主要支撑之下,又再度回到原先的整理区间之中。昨日公布的美国劳动成本以及 ISM 非制造业指数,结果都较市场来的高。其中劳动成本所代表的通膨讯号仍然持续上扬,也使市场认为联准会将不再升息的看法略为修正。不过看盘面上的表现,美元的走强和数据公布关系并不大。在没有重要数据导引下,美元再度由急跌的危机中得到脱身,的确是值得玩味和深思的现象,显示在市场一片看衰美元的声音中,却走出不一样的路,这通常是别具意义的一种讯号,我们将持续观察和分析。长线而言,各币别都陷入整理区间,乏善可陈。而短线方面,持续做多美元兑日圆、做空英镑,至于欧元则没有明确方向,暂时退场观望。
xq.gif
回复 点赞

使用道具 举报

回复

本版积分规则

关灯 在本版发帖
扫一扫添加微信客服
QQ客服返回顶部
快速回复 返回顶部 返回列表